大家好,我是苏三。
今天双11我发了20张50元优惠券,没想到那篇文章阅读量太高了,不到1天就有7000多的阅读量,半天左右的时间优惠券就抢完了,当天下午我就删文了。
导致有很多小伙伴,没有抢到优惠券,又私信找我要新优惠券。
今天我决定搞一次双11的返场活动:我个人运营 2 年多的知识星球,今天决定发了15张50元大额优惠券(最后一波,错过了要等一年)。
原价是 159 元 ,今天特价只需 109 元。
扫描下方二维码,使用优惠券加入星球(立减50元):
只有 15 张优惠券,数量有限,先到先得。
星球中的项目有10个不错的实战项目(简历中的项目有点拿不出手,没有多少技术亮点的小伙伴们,一定不要错过):
- 商城微服务项目:
使用了目前业界比较新的技术:
JDK17、Spring6、SpringBoot3.3.5、SpringCloud2024、SpringCloud Alibaba2023.0.1.0
这个版本在商城已有技术基础之上,又增加了:SpringCloud Gateway、 WebFlux、Seata、Skywaking、OpenFeign、Loadbalancer、Sentinel、Nacos、Canal、xxl-job、Prometheus、K8S等。
- SaaS点餐系统
该项目使用了JDK21、SpringBoot、SpringCloud、SpringCloud Alibaba、PostgreSQL、Nacos、Gateway、用了DDD的开发模式,多个分布式微服务负责各种的领域功能,多租户混合数据隔离方案,网关统一处理,多端代码。
-
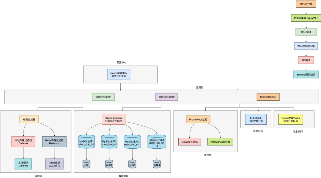
100万QPS短链系统
这是一个超高并发系统、分库分表、Redis集群、布隆过滤器、改进的雪花算法、Sentinel限流和熔断、Redisson分布式锁的使用、多种设计模式的使用、数据库平滑迁移落地、Prometheus监控、AlertManager报警、Grafana查看监控仪表盘等等。
- 商城项目
商城系统目前包含了:SpringBoot后端 + Vue管理后台 + uniapp小程序 ,三个端的完整代码。
商城项目中包含了:基于Docker部署教程、域名解析教程、按环境隔离、网络爬虫、推荐算法、支付宝支付、分库分表、分片算法优化、手写动态定时任务、手写通用分页组件、JWT登录验证、数据脱敏、动态workId、hanlp敏感词校验,手写分布式ID生成器、分布式限流、手写Mybatis插件、两级缓存提升性能、MQ消息通信、ES商品搜索、OSS服务对接、失败自动重试机制、接口幂等性处理、百万数据excel导出、WebSocket消息推送、用户异地登录检测、freemarker模版邮件发送、代码生成工具、重复请求自动拦截、自定义金额校验注解等等一系列功能。
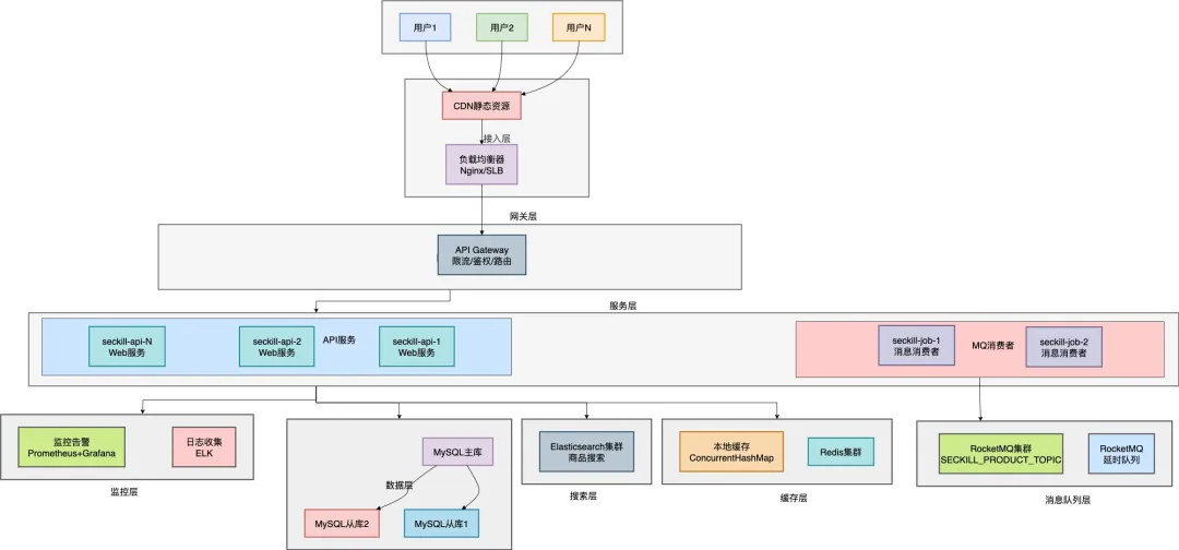
5.秒杀系统
苏三的秒杀系统是专门为高并发而生的。
目前使用的技术有:SpringBoot、Redis、Redission、lua、RocketMQ、ElasticSearch、JWT、freemarker、themelaf、html、vue、element-ui等。
功能包括:商品预热、商品秒杀、分布式锁、MQ异步下单、限流、失败重试、预扣库存、数据一致性处理等。
6.苏三demo项目
这个项目包含了一些工作中常用的技术点,有很多非常有参考价值的示例。
涵盖:Spring、Mybatis、多线程、事务、常用工具、设计模式、http请求、lamda、io、excel、泛型、注解等多个方面。
7.代码生成器
这是一个基于Spring Boot的智能代码生成器,能够根据数据库表结构自动生成完整的Java Web项目代码,极大提升开发效率,让开发者专注于业务逻辑而非重复的CRUD代码编写。
我们用这个代码生成器,可以通过数据库表,一键直接生成controller、service、mapper、entity、菜单sql、vue页面等。
使用的技术:SpringBoot、MyBatis、Apache Velocity、Swagger2、Lombok、Druid、Maven等。
我们在日常开发中,把数据库表设计好了之后,然后通过该工具,能够快速生成一个可以直接运行的CRUD代码。毫不夸张的说,如果在项目中使用它,可以让你的开发效率快速提升,我们真的可以少写30%的代码。
8.刷题吧小程序
IT刷题吧是我用AI花了几天时间,设计和开发了一款小程序。
使用技术:JDK17、SpringBoot、MyBatis、MySQL、Redis、MongoDB、MinIO、JWT、Spring Security、Knife4j、HuTool、阿里云短信服务、邮件服务等。
真实的效果图如下:
8.刷题吧小程序
IT刷题吧是我用AI花了几天时间,设计和开发了一款小程序。
使用技术:JDK17、SpringBoot、MyBatis、MySQL、Redis、MongoDB、MinIO、JWT、Spring Security、Knife4j、HuTool、阿里云短信服务、邮件服务等。
真实的效果图如下:
9.智能天气播报AI Agent
核心功能
- 天气数据获取 :实时获取天气信息
- 智能播报 :用自然语言播报天气
- 穿衣建议 :根据天气推荐穿衣搭配
- 出行建议 :基于天气条件的出行建议
- 语音播报 :支持语音播报功能
技术栈
核心框架:
- Spring Boot 3.x
- Spring AI Alibaba Starter
AI服务:
- 通义千问 (天气解读)
- 阿里云语音合成
第三方API:
- 天气API (如和风天气)
数据存储:
- Redis (天气数据缓存)
10.智能翻译助手AI Agent
核心功能
- 文本翻译
:支持中英日韩等多语言互译
- 文档翻译
:PDF、Word、Excel文档智能翻译
- 实时对话翻译
:聊天场景的实时翻译
- 术语库管理
:专业术语的定制化翻译
- 翻译质量评估
:自动评估翻译准确性
技术栈
核心框架:
- Spring Boot 3.x
- Spring AI Starter
- Elasticsearch
- MinIO
AI服务:
-
通义千问 (文本理解和优化)
-
RAG
数据存储:
- MySQL (翻译记录)
- Redis (缓存)
前端:
- Thymeleaf
- Bootstrap (UI框架)
- JavaScript ES6+
- WebSocket
这 10个项目实战,很多代码都非常有参考价值。(老实说,光是卖代码都不止109,至少800起)
目前收货的好评非常多:
很多球友拿到了不错的offer:
扫描下方二维码,即可加入星球:
原价159,今天仅需109。(今天是双11返场优惠活动,也是今年最后一次活动,今年历史最低价,最后15张大额优惠券,送完为止,先到先得 !)
加入了星球的小伙伴,一定要加一下苏三的微信,我会拉你进VIP群。
