已结束
人人都是开发者|扣子 X 火山引擎开发者社区夏季 Bot Hackathon
Coze火山方舟大模型
这个夏季,扣子和火山引擎开发者社区将邀你一起进行一场精彩纷呈的Bot Hackathon,共同探索扣子的更多魅力,释放你的无限创意。在这里,你将用扣子编织梦想,创造出独具魅力的智能 Bot 。Hackathon 将分为线上赛道和线下赛道,快来加入我们,一起开启这场奇妙的 Bot 开发旅程!
10135
3
73
3
活动详情

如果说大模型是工程师的技术游戏,AI Agent 则是普通人可以尝试的乐高。随着大模型和 AI Agent 技术的快速更迭,我们正步入“人人都是开发者”的 时代。AI Agent 不仅仅是一个工具,更是一种全新的工作方式,已经融入日常生活的方方面面,比如出行、票务、打车、生活娱乐、招聘、办公等,智能已经无处不在。

现在,火山引擎开发者社区将携手扣子、英伟达举办首届夏季 Bot Hackathon,欢迎开发者朋友们一起来畅想无限场景,肆意挥洒创意。这个 6 月,来火山引擎开发者社区探索扣子的更多魅力,轻松玩转扣子的同时还有机会赢取丰富的社区奖品!

picture.image

活动介绍

  1. 线上赛道

  • 2024/06/17-2024/07/07 创建 Bot 并投稿
  • 2024/07/08-2024/07/14 专家评审
  • 2024/07/15 结果公布

如何参与

  1. 使用扣子平台(coze.cn) 搭建一个属于自己的 AI bot,并上架至扣子商店

注意: 普通的 Prompt 形 Bots,不参与本次活动评选,必须使用扣子相关产品功能,即能够有效利用到插件、工作流、知识库、卡片等能力。

  1. 开发场景: 旅游出行、打车、生活娱乐、票务、招聘、音频/音乐、企服、办公、教育等,可参考以下 Bot:
  1. 注册/登录火山引擎开发者社区后,在文章板块发布文章,分享自己的 Bot 简介、构思、技术实现原理、后续使用场景/商业化场景分析等,在文章底部附上自己的 BotID,并在本活动页面评论区留言“标题+文章链接”(例:如何排查RDS for MySQL 查询运行缓慢的问题https://developer.volcengine.com/articles/7047068964626628621 ),即可被统计到。文章内容要求如下:

    1. 文章发表前需将 Bot 发布在扣子商店,并在文章结尾处注明 BotID;
    2. 文章发布时,标签选择「Bot Hackathon」;
    3. 正文字数不少于 800 字(不包含代码字符)。文章内容结构完整、逻辑清晰、行文流畅。包含但不限于 Bot 简介、构思、技术实现原理、后续使用场景/商业化场景分析等 推荐附上 demo 视频展示 Bot 效果(文内仅支持添加视频链接,视频可发布在其他平台)。
  2. 文章评审标准:

文章得分=专家评审得分60%+点赞量 40%

专家评委评审评分维度(总分 100):

  • Bot 质量:实用性,创新性,技术性(50%)
  • 内容质量:逻辑清晰,技术实现原理、使用场景、应用展望阐述详实(30%)
  • 文章结构:结构完整、排版清晰、图文并茂、 段落间隔及重点突出(20%)

奖励

  • 一等奖(1 名):京东卡 800 元
  • 二等奖(5 名):Cherry 机械键盘
  • 三等奖(10 名):小米充电宝
  • 创新奖(15 名):扣子定制 T 恤
  • 扣子官网推荐位:有机会被推荐到官网首页,展示24-48小时。
  • 火山引擎万有商城推荐位:优质 Bot 有机会上线到大模型专区,获得商业化变现机会
  • 扣子官方活动分享/闭门交流机会
  • 火山引擎开发者社区核心用户交流机会
  • 火山引擎开发者社区内容推荐机会
  • 火山引擎开发者社区、扣子限量专属周边礼品

扫码进线上赛道群

picture.image

  1. 线下赛道

  • 2024/06/17-2024/06/30 宣发招募&报名审核
  • 2024/07/01-2024/07/05 赛前学习&线上捏 Bot
  • 2024/07/06 线下 Bot 作品展示&评奖

如何参与

报名&线上捏 Bot 阶段

  • 前期需通过活动页面进行报名,审核通过的可进入专属社群,入群后会提供扣子学习资料和群内答疑。
  • 可单人参赛也可组队参赛。对于组队参赛的,入群后会有组队指导,用户填写相关表单信息进行组队(最多 3 人)。
  • 报名完成后明确 Bot 开发方向,线上初步捏 Bot,并制作初版 PPT。
  • 使用扣子平台(coze.cn) 搭建 Bot 后上架至扣子商店

注意: 普通的 Prompt 形 Bots,不参与本次活动评选,必须使用扣子相关产品功能,即能够有效利用到插件、工作流、知识库、卡片等能力。

  • 开发场景: 旅游出行、打车、生活娱乐、票务、招聘、音频/音乐、企服、办公、教育等,可参考以下 Bot:

线下 Bot 作品展示&评奖

  • 现场需要自备电脑,调试优化 Bot。
  • 结果呈现:可运行的 demo/含有代码块或创意的 PPT,需要可视化的阐释创新创意,要讲清楚解决了什么场景问题、用户痛点,且需考虑结合落地可执行性。
  • 需要将捏好的 Bot 上架至扣子商店
  • 将 Bot 开发过程、构思、技术实现原理等以【文章】形式发布到火山引擎开发者社区的,可同时参与线上征文赛道。
  • 线下作品提交入口:扣子 X 火山引擎开发者社区夏季首届 Bot Hackathon 作品提交表

详细流程可参考(以当天实际日程为准)

picture.image

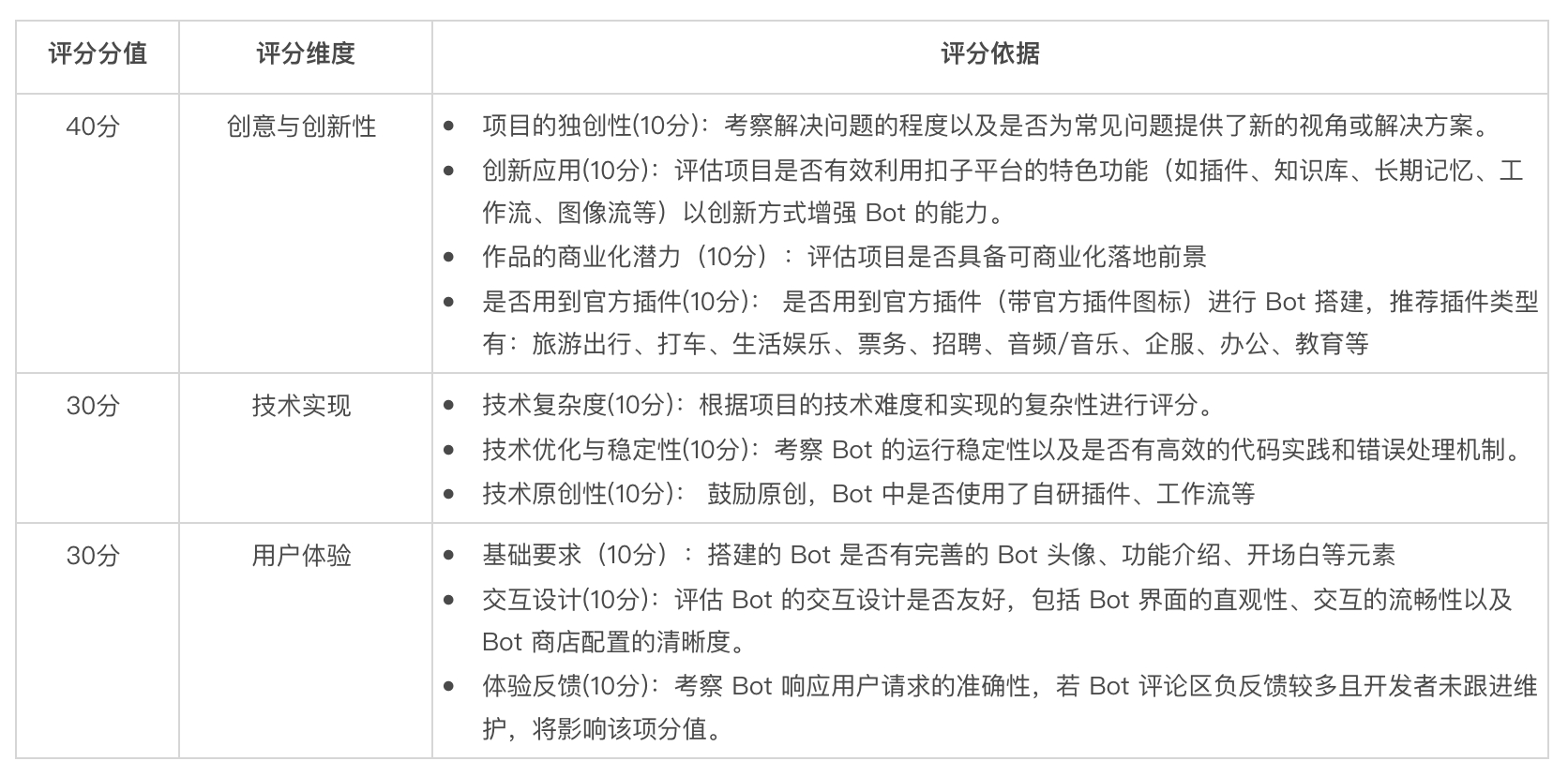
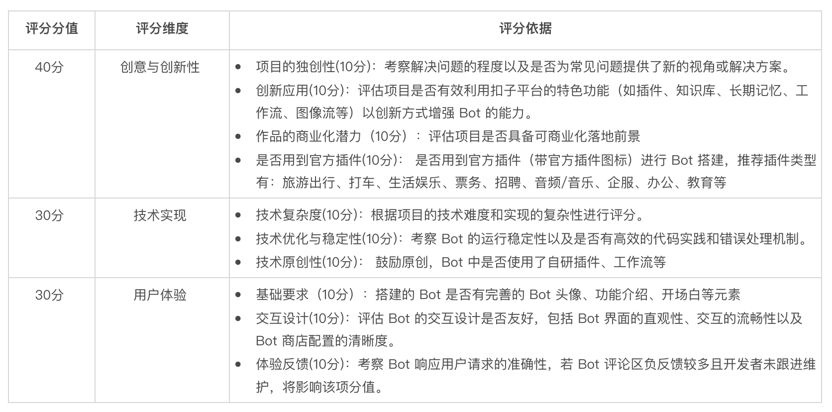
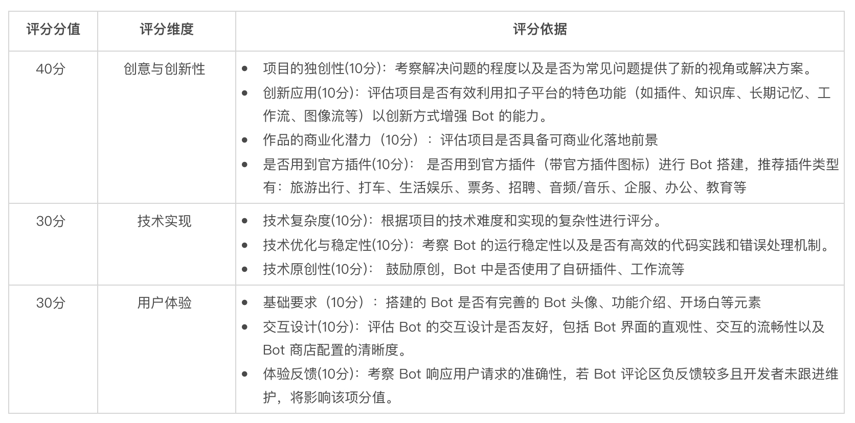
评分规则

picture.image

奖励

  • 一等奖(1 名):京东卡 5000
  • 二等奖(3 名):京东卡 3000
  • 三等奖(6 名):京东卡 1000
  • 特色 Bot 开发奖(10 名):扣子定制 T 恤
  • 扣子官网推荐位:有机会被推荐到官网首页,展示24-48小时。
  • 火山引擎万有商城推荐位:优质 Bot 有机会上线到大模型专区,获得商业化变现机会
  • 扣子官方活动分享/闭门交流机会
  • 火山引擎开发者社区核心用户交流机会
  • 火山引擎开发者社区内容推荐机会
  • 火山引擎开发者社区、扣子限量专属周边礼品

扫码进线下赛道群

picture.image

活动 Q&A

Q1:创建的 Bot 必须要同时用到插件、工作流、知识库、卡片等能力吗?

  • 不是的,至少用到其中一种能力即可。注意不要为了使用而使用,需要符合整个 Bot 的创建逻辑,整体体验下来需要是流畅的,能力使用与创意匹配的才能够获奖。
  • 用到官方 插件会是加分项,推荐插件类型有:音频(音乐、播客、有声书)、打车、生活娱乐、票务、出行、招聘等

Q2:针对优质 Bot,有什么推广计划?

  • 优质 Bot 基础要求:必须配置开场白、功能介绍、个性化头像等。
  • 优质 Bot 案例:具体可参考【扣子商店】 推荐分类下的 Bot。
  • 扣子团队将针对优质 Bot 进行流量扶持。
  • 与扣子官方的深度合作机会,以及商业化变现机会。

Q3:如何获取自己创建的 BotID?

  • 创建的页面链接bot/后一串数字。

picture.image

Q4:如何上架到扣子商店?

Q5:提交多个 Bot/发布多篇文章,会多次中奖吗?

  • 不会。提交多个作品的,线上赛道和线下赛道均只获得最高奖项。

Q6:有没有一些可供参考的扣子学习资料?

参赛须知:

  • 禁止抄袭。主办方鼓励原创内容,参赛者应当保证发布的 Bot 或其他内容均为本人原创,且此前 Bot 未发布在扣子平台。扣子有权要求作者提供内容权属证明。如发现参与活动的内容为搬运、抄袭等非原创内容、主办方有权下线相应内容,并取消该内容作者的参赛资格。
  • 参赛过程中不得出现违反相关法律、法规的行为。作品不得涉及不健康、淫秽、色情或毁谤第三方等内容。 提交的作品需遵守国家法律法规、《火山引擎开发者社区管理规范》 《火山引擎隐私政策》《扣子用户协议》《扣子隐私政策》,尊重公序良俗,不得侵犯第三方权益,禁止色情、标题党、商业广告等行为。违规将导致取消参赛资格、限制登录、封禁账号等处罚。
  • 宣传活动。用户在扣子平台上传内容(包括用户创建的 Bot、用户名及头像等)授权扣子及其关联方在全球范围内非独家使用,包括授权转载、复制、改编、汇编内容、在 Bot 上添加扣子及其关联方商业标识以用于宣传、推广本比赛及扣子及其关联方所需的全部权利。
  • 获奖者将由主办方全权决定。另外, 如因不可抗力、情势变更、政策变动、政府指令、参与人数不足等原因,主办方有权修改、暂停、取消或终止比赛,无需承担法律责任。用户可查看修改后的规则,如有异议请停止参与,继续参加则视为同意修改。
  • 如果参赛者违反上述任何条款,主办方将立即收回和/或撤销授予参赛者与比赛有关的奖励或认可。
活动信息
分类
地点
北京市海淀区北三环西路甲 18 号院大钟寺广场 1 号楼 3F-18
人数
240 / 500
评论
未登录
看完啦,登录分享一下感受吧~
暂无评论