从5月30号正式发布到现在,我使用腾讯元宝有七八天了。结合国内其他的一些大模型产品,综合体验对比下来,元宝给人一种博采众长后青出于蓝而胜于蓝的感觉~
她回答问题非常简洁明了,响应十分快速,而不像一些国内其他产品啰里八嗦。
就我个人而言,腾讯元宝在以下几个方面的优点我体验下来是比较突出的。
- 文档总结支持特别大的文档。
- AI搜索关联公众号优质内容。
- 优秀的图片理解和OCR能力。
下面我通过范例进行说明。
一,文档总结支持特别大的文档
这个月初,我队友参加了某个读书活动要写一篇读后感,给我一本电子书《芯片简史》让我看看能不能让AI给弄个初稿她再改改。我说这天然就是AI该干的活啊。然后就开始召唤各路大模型助手。
我先试的kimi,把一个13M的《芯片简史》pdf电子书丢进去,给她一个提示词。她提示说文档太长了,只能读61%。
然后又给文心一言,文心一言直接弹窗说文件不能超过10M。
然后又给豆包,豆包也读不完。
什么叫做产品的痛点,这就是痛点啊。
最后,我说试一试最近刚出的腾讯的元宝吧。啪,一下就出来了。不到10s钟。
当时我就感觉一亮,元宝有东西~
二,AI搜索关联公众号优质内容
许多时候我跟大模型聊天是为了获取自己感兴趣领域的一些知识和灵感。这个时候主要用到AI搜索的能力。
这方面我开始感觉做的很到位的是kimi,她会根据你的问题刷刷刷地给你找到很多网页参考资料,然后基于这些参考资料,给你一个结构化的答案,并且给出引用编号和链接。
元宝基本吸收了kimi的这个功能特点。但是元宝还有一个好处是她会在基于标准的公域网络 (如知乎各种论坛博客) 搜索的结果给出答案的基础上,还会在最后关联推荐一些公众号的优质文章给你参考。
公众号里有许多宝藏内容,但是一般是kimi没有办法拿到的,但是元宝可以搜索到,并且你点开后一般会发现嗯嗯,干货,有点东西~
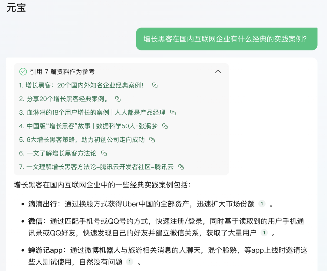
下面是我使用元宝探索增长黑客这个技术的一个例子。
三,优秀的图片理解和OCR能力
此外,我发现元宝的图片理解和OCR能力也是比较优秀的。下面是例子。
图片理解:
这是元宝~
这是文心:
这是百川:
元宝的回答是不是非常像人类,简洁明了,直来直去。而文心则有点太啰里啰嗦了毕竟一个这么简单的问题。百川介于两者之间并且没有理解第二问的意图~
图片OCR:
原图长这样,看看能不能识别车牌号。
先看元宝:
看看kimi:
啊哈,元宝都答对了,kimi识别错了第一个汉字。整体给我的感觉,这个元宝真是有点东西,无论从回答的语气还是内容的质量~
最后给元宝上点强度,看看她是否还具有人类的幽默感。
Oh my god. 看来,幽默感可能的确是AI难以攻克的人类最后的尊严堡垒🐶~
以上~
如果还没有用过的小伙伴,可以在微信小程序搜索“腾讯元宝”即可使用,也可以下载APP使用或者在电脑浏览器中搜索腾讯元宝登录网页端使用。
想和各位读者小伙伴交流大模型等AIGC各种使用经验的小伙伴,可以在公众号算法美食屋后台回复关键词: AIGC ,添加AIGC使用交流群~
