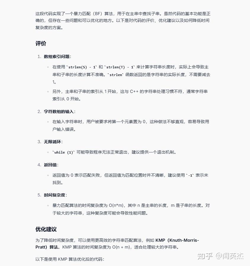
引言
随着人工智能技术的发展,AI已经成为工作中不可缺少的工具之一。俗话讲“术业有专攻”,对AI来说当然也是如此。由于训练集、调教等方面的差别,不同的AI适用的工作也不尽相同。在编程辅助方面,已经有一系列比较成熟的平台,但它们一方面价格昂贵,另一方面功能比较单一。
Blackbox.ai是一个新出现的人工智能平台,它主要针对的是编程和机器学习方面的AI技术落地。和其他AI平台相比,它提供了简洁美观的界面,集成了非常流行的几种AI技术,不仅能完成AI对话、图片生成、网页搜索等基本功能,还能帮助各个层次的用户生成和评估代码,通过图片快速创建前端应用,还支持自定义智能体进一步提高工作效率。此外,Blackbox.ai还集成进了多种IDE工具,极大增强了它的灵活性和适用性。接下来就让我们一起体验一下它的过人之处。
AI聊天
基本功能
AI聊天是所有人工智能软件的基础功能,我们接下来测试一下它的准确性。最近有很多模型都曝出比较大小有错误,那么Blackbox.ai表现如何呢?
可以看到AI正确识别到了我们问题的意图,避开了错误。
图片生成
现在很多AI模型都有图片生成的服务,不过Blackbox.ai的图片生成服务目前完全免费,这一点就非常吸引人了,让我们来体验一下。
可以看到AI还是比较顺利地完成了任务,我们也可以依据这个结果,通过对话再继续要求AI修正。
网页搜索
如果想要AI帮忙筛选搜索结果,那也可以直接使用它的网页搜索功能。对话前点击旁边的地球图标即可使用。AI会将相关的搜索结果罗列出来,同时会根据搜索内容生成一个总结。
访问高级模型
如果对生成的结果不满意,我们也可以考虑更换AI模型,在左上角的Model中可以自由选择AI使用的模型,包括Blackbox.ai自研模型、GPT-4o、Gemini-pro、Glaude-Sonnet-3.5。通过比较不同模型的结果,总能找到一个最适合当前任务的生成结果。
文件上传
如果聊天内容涉及本地文件,我们可以通过输入框旁的回形针按钮上传文件。之后AI会围绕文件内容进行问答。
当然我们也可以直接workspace中上传文件或文件夹。点击侧边栏的workspace可以找到入口,点击upload即可开始上传。
上传之后,我们也可以在对话时使用上传的文件,这个容量是无限的。
不仅如此我们还可以把它当成一个临时的云盘,点击share即可将文件通过链接的形式分享给其他人,是不是很方便呢?
编程辅助
既然这款AI是针对编程辅助设计的,那么我们就来测试一下它对程序语言的适配如何。首先让我们问一些算法问题,比如说非常经典的八皇后问题。
可以看到AI不进提供了相关的搜索结果,也提供了代码结果。并且在最后还附上了简短的描述。
现在AI代码助手最常见的功能还有排错、注释补全和生成测试用例,我们也来测试一下这几块的功能。我们找来一段错误的代码让AI进行排错。
可以看到AI很轻易地就完成了任务,并且详细地给出了错误分析和修正之后的结果。如果此时你去点open in editor这个按钮,就会在右侧打开一个编辑窗口。在这里你可以对代码进行进一步的编辑。不仅如此,还可以通过底部的按钮对代码进行添加注释、添加日志行和翻译代码。
添加完注释和日志行的效果大概是这样的。如果我们尝试把代码翻译为Python就会得到这样的结果。
是不是非常方便呢?目前代码翻译已经适配了PHP、C/C++、Python、JS、TS和Java等多种语言。接下来我们测试一下注释补全的功能。我们复制一段完全没有注释的数据库映射函数给AI,并让它添加注释。
可以看到AI生成了特别标准的函数注释,这对我们后期整理文档有极大的帮助。我们再来测试一下生成测试的功能。还是刚才的代码,我们让它生成find_admin()这个函数的测试用例。
可以看到AI直接生成了很完整的unittest框架的单元测试用例,美中不足的是AI并不能识别我们连接的数据库,转而使用了一个mock数据库。如果我们的代码托管在github上,也可以通过提交github链接来提交代码。点击对话框旁回形针即可打开github搜索窗口,选好项目之后点击上箭头即可提交。之后就可以依据内容进行提问。
我们要求AI编写这个项目中的start_search()函数的测试用例,可以看到AI也很精确的寻找到了函数并编制了测试用例。
代码辅助中还有一个很重要的功能就是代码评价,让AI帮助我们提高代码的运行效率,规避一些隐藏的风险。比如我们将一个BF回溯算法交给AI,要求它进行优化并降低时间复杂度。
可以看到AI识别出了程序的意图,并提供了效率更高的KMP算法作为优化建议,这一点上确实十分智能。
Github Repo Map
当程序比较复杂的时候,读起来会特别麻烦,很难理清楚不同文件之间的关系,这时候就可以使用Github Repo Map的功能。它会自动分析Github上托管的代码结构,生成一张关系图来标记出代码不同部分间的关系。我们以V2ray-Core为例,直接提交它的Github链接,AI就会自动分析。
很快图片就会生成出来,我们可以看到不仅用箭头标记出了调用关系,还十分贴心的划分了各个功能模块,可以说是十分完美了。
图片转代码
前端的朋友们有福了,blackbox.ai提供了一个非常神奇的网页图片生成代码的功能。比如说我们把豆瓣电影的一部分截图上传到平台。
在识别并生成代码后在右侧会有一个预览,点击code即可切换到代码模式。
可以看到完整的代码已经生成,下载之后就可以使用了。如果需要移动端或者其他前端框架的代码,简单切换之后即可获得。
目前支持HTML + Tailwind、HTML+CSS、React+Tailwind、Bootstrap、Vue+Tailwind、lonic+Tailwind、SVG,技术栈还是非常丰富的。
ROBOCODER智能体
应用生成
目前平台支持创建和分享智能体,在左侧菜单切换到ROBOCODER即可使用智能体,也可以在新对话开中通过关键词使用。
接下来我们尝试构建一个email应用,直接发送email app,AI会自动识别并开始任务。
很快就会出现生成结果的预览,在Code标签可以得到代码,不满意的话也可以进行修改。
在左侧有一个简单的版本管理,可以在里面编辑不同的版本,以达到最优。
创建智能体
如果没有你想要的ROBOCODER功能,也可以选择自己制作。在顶部选择Create Agent即可开始配置。
填写名字和描述后即可发布,使用自然语言就可以进行配置,功能实现的效果自然和描述的写法有关。这里推荐大家描述细致一些,以达到最好的效果。
Blackbox Pro+
对性能和速度有更高要求的朋友可以订阅Blackbox Pro+,每月9.99美金即可享受更多平台插件、更多语言支持、更高的准确度。现在还有1填免费试用活动,大家可以尝试一下再做决定。
总结
通过探索了Blackbox.ai这个新兴的人工智能平台,可以看到它在编程辅助这块的表现非常出色。这个平台不仅拥有简洁美观的界面,还集成了多种IDE工具,能够帮助各个层次的用户轻松构建和部署程序。它的AI聊天功能非常强大,可以有效地回答编程问题,同时还能自动生成代码注释和测试用例,极大地提升了我们的工作效率。此外,Blackbox.ai还提供免费的图片生成服务和图片转代码功能,让前端开发变得更加简单。用户还可以创建和分享自己的智能体,并通过与VSCode和JetBrains系列插件的无缝集成,让编程过程变得更加便捷。感兴趣的朋友不妨自己试用一下,也许能解锁更多玩法!
