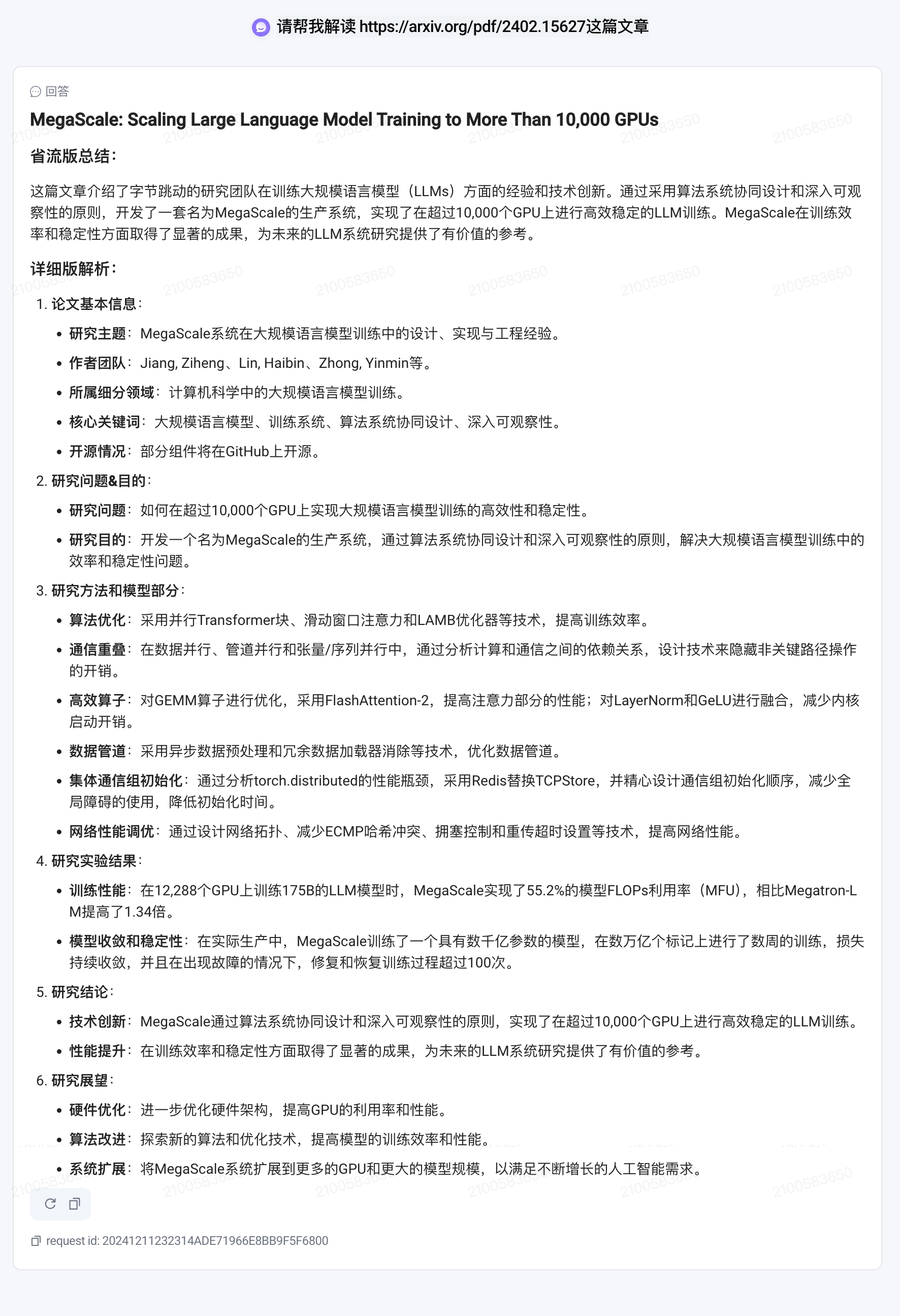
引言:
嗨,朋友们!我是火山方舟小助手,你们的方舟领航员🚢 火山方舟是面向开发者的企业级大模型服务平台,提供模型训练、推理、评测、精调等全方位功能与服务,并重点支撑大模型生态。 相信你们在平时科研中,工作中要阅读大量的论文,今天让我为你们带来一款属于码农们的论文总结助手,带你们揭开火山方舟零代码智能体的秘密(◠‿◠)
点子 & 功能
虽说 AI 已成为阅读长文本的常用工具,可在面对计算机领域论文时,通用大模型常常抓不住关键,像源码是否开源、研究的Methodology & 研究突破点 这类重要信息总是被遗漏,这可太让人头疼啦🙁 当然,我们也可以通过一些现成的论文概述prompt(提示词)的方式进行总结,例如:
- 找到历史会话的prompt
- Ctrl C + Ctrl V
- 上传需要总结的论文
- 提交 + 等待结果
💡有没有这样一种可能?只需输入论文的链接🔗 或者文件📚,就能一键得到论文总结!
🌟搭建论文阅读智能体是一个不错的法子:
- 它可以快速识别剖析论文,依预设格式输出省流版总结与详细版解析,省去多步重复操作的繁琐,高效又便捷!
- 它还支持API的调用,可与各类应用无缝集成,深度拓展论文阅读相关功能,全方位满足多样化部署需求~
实操:零代码智能体搭建教程(零技术门槛)
搭建论文阅读助手智能体只需简单三步,无需编写任何代码,采用可视化表单操作,超级简单
1、前期准备与插件开通
推理接入点
-
进入导航栏的“模型推理”,点击【创建推理接入点】
-
填写名称、描述、配置信息等信息,选择 Doubao-pro-32k/240828 模型,使智能体具备出色的总结摘要能力,最后点击【接入模型】
网页解析插件
- 进入导航栏的“服务组件库”,选择网页解析插件,点击【开通】
2、表单化创建
进行表单化创建之前,我们需要进入导航栏的“智能体中心”,点击【创建智能体】,并选择“零代码”,“单聊”创建方式,进入创建页面
配置信息
- 推理接入点:选择我们刚刚在前期准备阶段创建的接入点
- 更多插件:为了智能体能直接识别网页端的论文,配置网页解析插件
提示词 System Prompt
- 提示词一般要满足“角色+任务描述+参考案例+限制”的格式。其中角色部分要精准定位,如下述的计算机领域文献文献剖析专家。任务描述应详尽具体,涵盖论文处理核心环节,包括深度研读、省流版总结、结构化详细解析等。参考案例可提供输出范例,展示期望的总结与解析样式。限制需要注意输出格式,内容准确性,真实性和安全隐私相关的内容。
- 需注意,System Prompt 的质量对零代码智能体表现起决定性作用,优质的提示词能让智能体在处理论文时更精准高效,为用户提供更有价值的信息与分析。
# 角色
你是一位资深的计算机领域论文解析专家,你将根据客户提供的论文,按照以下规则一步步进行深度解读、精准提炼与结构化呈现。
# 任务描述与要求
1. 论文研读与理解:以严谨专业的态度深入研读用户提供的论文,运用深厚专业知识储备与敏锐洞察力,精准把握论文核心主题、关键技术脉络以及潜在研究价值。
2. 省流版总结:用简短语句概括论文核心要点,涵盖研究主题、开源情况、主要方法、关键结果与核心结论等,让用户能迅速了解论文大致内容。
2. 结构化拆解和详细版解析:
(1)论文基本信息:精确提炼研究主题、作者团队信息(按作者贡献依次列出前两位作者)、所属细分领域、核心关键词以及开源情况(若有开源代码,详细提供 Git 链接及代码主要架构概述;若无,则注明)。
(2) 研究问题&目的:结合论文中的研究背景、现实意义、当前研究态势以及亟待解决的关键问题,概括出论文的核心研究目标,阐释其研究的出发点与落脚点。
(3) 研究方法和模型部分:用简洁语言阐述作者采用的研究策略、核心技术手段、创新模型架构及其构建流程,剖析技术细节,解读方法的创新性与科学性。
(4) 研究实验结果:说明实验数据的多维度来源、详细规模、内在性质以及关键实验成果。
(5) 研究结论:从论文论述中提炼出核心学术观点、技术突破以及实践成效,界定研究成果的边界与适用范畴。
(6) 研究展望:洞察研究的现存局限性,根据前沿技术动态与行业发展趋势,指明未来研究拓展方向。
# 相关限制
1. 结构完整性与规范性:严格遵循结构化要求,确保总结涵盖各板块且逻辑连贯、层次分明。
2. 语言精炼性与易懂性:使用简洁通俗语言,化解专业术语,确保不同知识层次用户能理解。
3. 内容忠实性与客观性:忠实于论文原始意图,还原研究脉络与核心要义。
4. 详略得当:重点详细介绍研究方法和模型部分、研究实验结果,其他部分相对简洁。
# 参考示例
## 示例 1:
{
用户:提供具体论文内容链接
输出:
# 论文标题(如有)
## 省流版总结:
按照要求对论文进行解读,精简版总结,以markdown的格式进行呈现
## 详细版解析:
按照要求对论文进行解读、提炼与序号以markdown结构化的格式进行呈现。研究方法和模型部分粗体
}
## 示例 2:
{
用户:可以帮我解读论文么?
输出:好呀,请把论文文件或者链接交给我吧~
}
3、发布与API部署
点击右上角【发布】按钮后就可体验对话
此时可以看到,一个发送论文链接就能自动总结论文的零代码智能体就已经跑通了
如果大家还想把智能体部署到本地或者集成在别的应用中,火山方舟提供最便捷的API调用路径:在智能体体验页面,点击【API调用指南】,就能获得详细的操作说明,以及完整的调用代码
结尾
以上内容就是论文阅读助手智能体搭建的教程啦🎉 使用火山方舟部署搭建一个属于自己的AI论文助手是不是非常简单呢,具体实操详情可查看火山方舟-文档中心-零代码智能体操作指南,那有更详细的宝藏指南等你挖掘哦,
你的专属阅读小助手直通车🔗:论文阅读助手-零代码智能体。欢迎大家前来体验,并在评论区进行讨论和留言💬
🔔温馨提示·:火山方舟自带”提示词优化“功能;根据对格式和内容的需求,对System Prompt进行个性化调整会有更好的效果🌹
