🍹 Insight Daily 🪺
Aitrainee | 公众号:AI进修生
Hi,这里是Aitrainee,欢迎阅读本期新文章。
斯坦福刚刚推出了 STORM 进化版,只需输入任何主题,大约需要 3 分钟,它即可扫描数百个网站,撰写一篇总结关键发现的文章。
文章输出类似于维基百科风格,并包含来自验证网络来源的引用,你可以下载为PDF,并免费向所有人开放。
https://storm.genie.stanford.edu/ 进入主页,可以自选模式STORM和Co-STORM。
选择 Co-STORM 圆桌对话模式,这就像是围炉话谈,你可以洞见不同专业的人对同一个话题的看法。
CO-STORM 给我最大的感触不是它能多快生成文章,而是它让我重新思考了 AI 辅助创作的意义。当我输入一个主题后,系统会让N个AI角色 - "专家X"和"主持人"展开对话。
这个过程特别有意思,就像看着几个老师在讨论你感兴趣的话题,他们会不断抛出新的视角,挖掘更深层的含义。
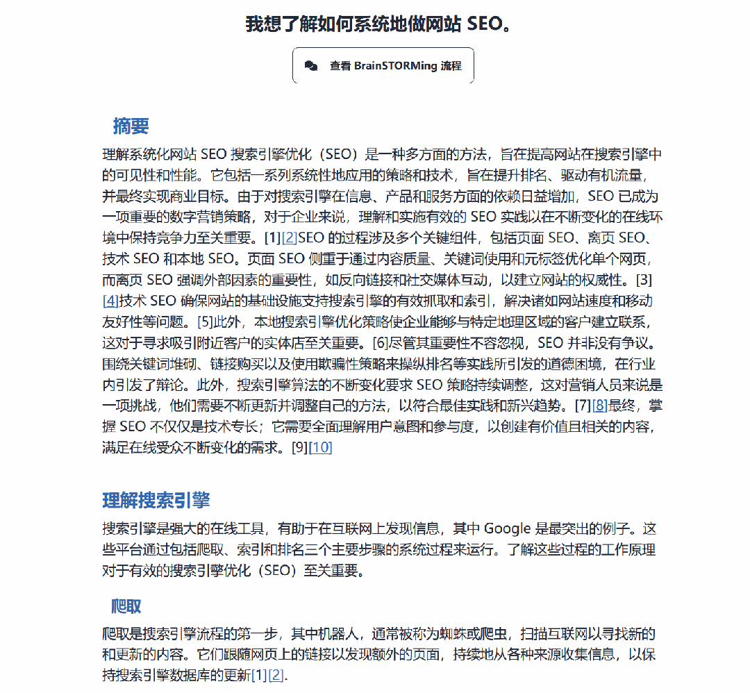
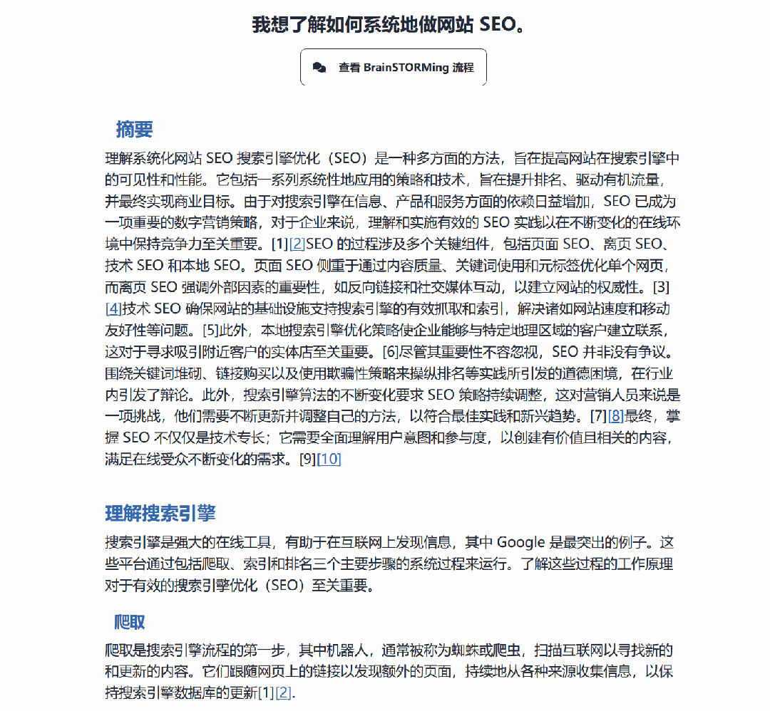
比如:“ 我想了解如何系统地做网站SEO ”,那么他们对话的长截图,你看这里:
对话结束之后,还会生成一篇总结这些对话内容的文章。
以及左边还会有一个思维导图,可以让你更直观地看到这些对话内容。
对比了一下,如果你选择的是普通的对话模式,那么左侧生成的是文章目录,而不是思维导图。
我觉得思维导图比文章目录更人性化,更方便理解。
普通模式下,点 击「See BrainSTORMing Process」可以获取如下图所示中,不同LLM Role的头脑风暴过程。
STORM一经发布,大家纷纷上手体验,许多人惊叹道:这太棒了。
在对20名志愿者的测试中,70%的人表示更喜欢使用Co-STORM。这个数字背后反映的是用户对学习体验的真实需求 - 我们不仅需要获取信息,更需要理解信息之间的联系。
这个和Co-STORM内部有多智能体协作对话机制有关:
当你在学习一个新主题时,系统会安排不同领域的"专家"进行讨论,就像是在听一场专业的圆桌会议。而"主持人"则会适时引导话题,确保讨论不会偏离主题太远。这种方式不仅让学习变得更有趣,也帮助我们从多个角度理解问题。
它不是简单地让AI写文章,而是模拟了一个"头脑风暴"的过程。就像你在跟一群经验丰富的同行讨论, 有人负责提问,有人负责解答,还有人负责总结和完善。
STORM 测试结果
它的测试结果,也值得一看。
STORM 生成的文章,在多个评估维度上都展现出了不错的表现,在某些方面超越了目前最先进的AI写作方法。
论文链接: https://arxiv.org/pdf/2402.14207
为了让大家更好理解这个进步,我们先看看目前主流的AI写作方法。
最基础的是Direct Gen,它就像是一个简单的"想到什么写什么"的模式,先生成提纲,再扩展成文章。
然后是RAG方法,这个有点像我们写论文时会先查资料一样,系统会基于主题搜索相关信息,再进行创作。
但最有意思的是oRAG,这个方法就像是一个更细心的作者,不仅会先做好提纲,还会针对每个章节专门去搜集资料。这让我想起了那些会在写作前做大量准备工作的专业作者,只不过这次是AI在模仿这个过程。
虽然目前Co-STORM还只支持英语交互,但这个局限并不影响它在改变学习方式上的重要意义。
从数据上看,STORM的表现确实令人印象深刻。 在兴趣度、组织性、相关性和覆盖范围等多个维度上,它都取得了显著的领先。特别是在ROUGE-1和ROUGE-L这样的评估指标上,STORM分别达到了45.82和16.70的高分,远超其他方法。
但STORM生成的文章在中立性和可验证性方面,还是和经过精心修订的人工文章有一定差距。
此外,STORM在研究主题时确实能发现不同的视角,但它的信息来源往往会倾向于互联网的主流声音。就像社交媒体的信息茧房效应,即使是AI,也难免会受到数据源本身偏好的影响。
还有一个局限是,目前的研究主要集中在生成纯文本内容上。但如果你仔细观察高质量的维基百科文章,会发现它们往往包含着大量的结构化数据和多模态信息。
所以,AI写作的未来。。。
也许不是简单的取代或超越,而是如何在保持高质量输出的同时,真正实现多模态、结构化的内容创作。
呐,我想 ...
知识就像是一座古老的园林。
AI工具就像是空中俯瞰的视角,能让我们快速了解整体布局。
但那些在小径上的漫步,在亭台间的停留,在花木前的凝视,却是无法被加速的体验。
也许这就是技术与人文的平衡点 — 既要有全局的视野,也要保留探索的趣味。
记得小时候学写毛笔字,总想一蹴而就。
后来才明白,提笔的顿挫、运笔的轻重,都是需要时间去体会的。
现在看着STORM,我也有类似的感触。 技术可以帮我们快速获取知识,但对知识的理解与运用,依然需要我们亲自去体验、去思考、去内化。
这种节奏的把握,或许就是我们在AI时代最需要学习的功课。
🌟 知音难求,自我修 炼亦艰, 抓住前沿技术的机遇,与我们一起成为创新的超级个体 (把握AIGC时代的个人力量)。
