🍹
Insight Daily
🪺
Aitrainee | 公众号:AI进修生
Hi,这里是Aitrainee,欢迎阅读本期新文章。
就在昨天,Windsurf 又推出了一波新版本更新。
他们显然把这个批次里面的新版本都称为 Wave ,这次是Wave3。
先回顾一下 Wave 2 :不用写cursorrules了!「Windsurf Wav e 2」强势上线:全新 Cascade 能力+自动记忆双管齐下
Wave2的更新:
Memories功能很贴心。自动记住对话内容,方便后续引用。想记住什么,随时提醒它。
记忆面板里能看到所有内容。可以用命令面板打开,也能删除不要的记忆。这个不花信用点。
还有些小更新,修了bug,改进了细节。
好了,
回到Wave3,官 方 表示为 了沉浸式 编码,你可以使用一个离线的语音转文本工具:https://superwhisper.com/。
效果是这样子的:
不过不用 他说,我以 前也是这样做的,只不过我用的是讯飞
Wave3 更新,先说说对MCP的 支持。
所以,首先。。。
MCP到底是个啥?
简单点,纯LLM无法行动,MCP工具可以充当他的手帮他和现实世界交互,并且反馈结果给他,指导下一步行动。
MCP本质就是前面Claude官方推出来的一个协议,然后
,下面两个是
MCP官方文档和Curosr关于MCP的介绍:
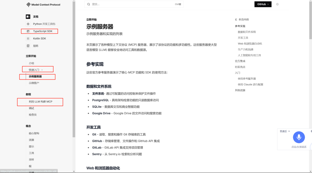
https://modelcontextprotocol.io/
注意图中圈出来的四个,注意第四个:你可以利用 LLM 构建 MCP,当然大部分比较有用的社区给我们构建好了,后文会提到。
Cursor文档中也有配置MCP的介绍:https://docs.cursor.com/context/model-context-protocol
因为不久前,Cursor加入了MCP支持。
你知道的,原生网页工具和文档工具可能不够完美。你可以添加Brave Search、Puppeteer和Sequential Thinking这样的MCP工具让调试和搜索变得更顺畅。
而比较热门的Playwright CDP。可以让AI控制浏览器变得简单。
它是mcp-playwright的升级版。通过Chrome DevTools协议,连接已有的Chrome实例。
可以自动化浏览器任务。填表单,截图,导航网页。还能执行JavaScript,监控控制台日志。
不用启动新的浏览器会话。直接接入现有工作流。对开发者来说,这是个强大的自动化工具。
让LLM和浏览器无缝配合。API测试也变得更简单。
是的,没错,网站开发神器,你不需要每次去控制台复制或截图错误给他,他自己看:
我们现在介绍如何便捷使用社区已经存在的MCP工具。
先来看第一个社区网站: https://smithery.ai/
找到这个支持浏览器交互的:
复制箭头指向的这个命令:
npx -y
@smithery
/cli
@latest
run
@executeautomation
/playwright-mcp-server --config
"{}"
你可以把它直接填在Curosr feather的MCP Serve里面
服务名称随便填,类型选command(另外一个sse是填本地运行服务的端口的),服务链接就选上面那个命令:
但是由于国内网络原因,常常会显示这样工具找不到(实际上是没安装成功),并且cursor不会弹出任何错误信息,让人真的很恼火,感觉就是个草台班子,最开始用windows配置MCP,还以为是系统原因。
所以你最好现在终端执行这个命令,安装好了之后,你再按照上面那样把它填进去,就可以排除网络问题。
我没在终端执行这个命令,而是直接让cursor agent来,因为他安装遇到什么错误可以自己解决:
最后也是成功了:
最后使用就是这个样子:在Cursor Agent模式下说明你要执行的任务或者MCP服务名称,代理就会自动调用你已经安装好的MCP工具:
还有些MCP工具依赖于 macOS 特定的剪贴板操作,因此仅适用于 macOS。
在Windsurf中进行MCP配置
我们找到一个MCP工具社区网站:https://github.com/modelcontextprotocol/servers,复制某个MCP工具比如uvx安装方式命令:
通过这个小锤子配置即可,粘贴上面的命令。
还有些网站(https://smithery.ai/,https://www.pulsemcp.com/)是直接安装依赖包。
终端执行即可。
总之。mcp是一种协议,他可能还有用python写的。
Agent调用MCP工具示例:
好了,MCP 结束,现在看看 Wave 3 还更新了些啥。
首先,支持四个新模型:Deep seek V3、Deep seek R1、o3 mini 和 Gemini 2.0 flash。
DeepSeek V3和R1是官方自己的托管版,稳定性有保障。费用很低。Gemini 2.0 flash和V3费用差不多,但V3更强。
O3 mini和Claude 3.5 Sonet收费一样。要好的操作还是用Claude。
除此之外,还有一个新功能叫做 Tab 跳转,
Tab跳转功能很智能。比如你改了变量名,它能预测后续修改点。按Tab直接跳转,再按Tab应用建议。
还有新的 Turbo 模式, Turbo模式像是装了自动挡。执行命令、编辑文件不用你批准。和Cline的自动模式差不多。
图片支持也升级了。直接拖进编辑器就能用。
还能自定义wind surf图标。喜欢什么风格随你选,比如情人节的粉红风格。
还有一个全新的 wind surf next 版本 ,这是基于 wind surf 的一个不稳定或测试版,包含了一些早期未经过充分测试的功能, 喜欢尝鲜的可以试试:https://codeium.com/blog/windsurf-next
以下,本期主题AI画作:
🌟 知音难求,自我修 **炼亦艰,
抓住前沿技术的机遇,与我们一起成为创新的超级个体
(把握AIGC时代的个人力量)。**
参考链接:
[1] https://codeium.com/blog/windsurf-wave-3
**点这里
👇
关注我,记得标星哦~**
