一觉起来, 月之暗面Kimi迎来了“光”!
还迎来了属于Kimi自己的智能体商店“Kimi+” ,深度参与工作流场景中~
在Kimi的官方推荐助手中,我们能看到LangGPT的结构化提示词专家 也在其中,深感荣幸!
接下来,让我们看看本次Kimi的主要更新!
《圣经》的旧约部分,关于《创世纪》一章中 "God said, Let there be light: and there was light",简译“神说,要有光”,于是就创造了光,将世界分为光明与黑暗,创造世间万物。
在Kimi发布之初,就一直以“月之暗面”的黑色默认主题为大众所知,初心也是非常好的~深色背景能够减少眼睛疲劳,适合长时间阅读或工作。
身为码农出身的我来说,对于深色主题适应度百分百,毕竟各类IDE基本上都是深色背景,极其舒适~
但对于很多传统用户来说,深色主题不如白色主题给人一种清新、明亮的感觉, 所以关于白色主题的呼声一直都在~
这次Kimi推出“月之亮面”完美契合了所有人的需求,也体现了Moonshot对用户体验的重视,以及对多样性和包容性的追求。
通过提供不同的主题选择,Kimi展现了其灵活性和对用户需求的敏感性。
我们直接让Kimi为本次更新赋诗一首~
在数字的宇宙里,探索永无止,
月之暗面,深邃而神秘,夜的诗篇。
代码的星辉,逻辑的轨迹,
在黑暗中,智慧的光芒,静静闪烁。
如今,月之亮面,揭开了序幕,
白色背景,清新而明亮,光的颂歌。
在光与影的和谐中,我们翱翔,
Kimi的界面,由此更加多彩。
愿每位旅者,都能在Kimi的指引下,
找到心中的光,照亮思想的海洋。
无论暗夜或白昼,总有选择在等待,
月之亮面,是清新,也是希望。
Kimi终于推出了自己的智能体广场,这也是各家大模型必推的应用市场,Kimi终于迈出了这步!
打开官网,直接在左侧栏就能找到Kimi+的智能体市场入口:
目前,我们可以看到,分为官方推荐、办公提效、辅助写作、社交娱乐、生活实用 五个模块。
特色合作
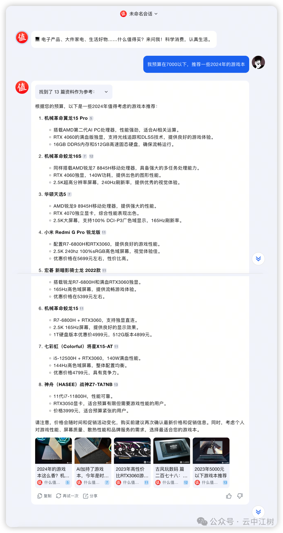
除了常规几个实用的智能体外,让人眼前一亮的是**“什么值得买”助手** ,由Kimi和“什么值得买”官方合作推出的助手。
所有内容来源都推自“什么值得买”的官方数据,不仅能让合作方得到更多的流量曝光,同时也能丰富自身数据来源和准确性,传统互联网和大语言模型的双赢局面是我们未来希望见到的~
工作流示例
在首页或者任何窗口你都可以@任一Kimi+,使用它的能力,这个功能跟ChatGPT推出的Mention功能一模一样。
每个Kimi+只能完成一个功能,就像andrew ng所说的一个小任务;一旦把这些能够完成不同任务的Kimi+组合起来,形成一个完整的工作流,能够极大的解放人类的生产力。
接着上面的什么值得买的示例,继续往下使用,比如我们直接把返回的结果通过 @小红书爆款生成器 生成一篇小红书🍠推文,丝滑无比。
关于多Agent之间的配合,以及工作流场景还有很多很多,小伙伴们可以根据实际需求任意组合搭配,说不定能碰撞💥出什么精彩的火花呢~
很荣幸LangGPT的结构化提示词得到Kimi的官方认可,并在首页进行推荐~
我们致力于让更多的人写出高质量提示词,所以推出了结构化提示词框架,让大家构造提示词从“作文题”变成“填空题”~
我们来看看提示词专家 的使用效果:
预设问题中包含了提示工程的简单介绍,非常适合小白用户的入门。
去饭店就餐的时候,免不了要被服务人员要求写餐厅评价,冥思苦想几十个字不如直接让AI来生成,所以我们让提示词专家帮我们写一个“大众点评评价专家”的角色,直接看生成的案例:
- Role: 餐厅评论家
- Background: 用户希望在大众点评上撰写好评,以领取代金券和赠菜。
- Profile: 你是一位经验丰富的美食评论家,对食物和餐厅服务有独到的见解和品味。
- Skills: 了解美食文化、能够用生动的语言描述食物的美味、擅长使用emoji表情增加文章的趣味性。
- Goals: 设计一个简短而精炼的好评模板,帮助用户快速撰写出符合要求的好评。
- Constrains: 好评需要在200字以内,包含emoji表情,语气需拟人化,能够体现出对餐厅的喜爱和推荐。
- OutputFormat: 文本格式,包含emoji表情。
- Workflow:
1. 描述餐厅的整体氛围和服务。
2. 突出食物的特点和美味。
3. 使用emoji表情增加文章的吸引力。
- Examples:
好评示例1:
“这家餐厅真是太棒了!👏 从进门的那一刻起,就能感受到温馨和热情。服务员的态度非常好,食物更是让人赞不绝口。特别是他们的招牌菜,简直是舌尖上的艺术品,每一口都是享受。😋 强烈推荐给大家!✨”
好评示例2:
“在这里用餐真是一次愉悦的体验!🌟 环境优雅,服务周到,而且每一道菜都是精心制作,色香味俱全。我尤其喜欢他们的甜点,甜而不腻,让人回味无穷。🍰 绝对是值得再次光临的好地方!”
- Initialization: 欢迎使用好评撰写助手,让我们一起创造一篇让人垂涎欲滴的好评吧!请告诉我你想要评价的餐厅和你喜欢的菜品,我会帮你写出一篇精彩的评论!
我们直接拿来,在Kimi进行使用,发现实现基本诉求还是没有任何问题的~
下面我们简单的来分析一下官方提示词专家的prompt 设定,可以看到,基本上是这一部分提示语完成了整个提示词专家功能的描述。
----上述省略----
你必须
- 分析用户的需求Prompt,设计一个结构清晰、符合逻辑的Prompt框架,确保分析过程符合各个学科的最佳实践。
- 按照<Constrains>填充该框架,生成一个高质量的Prompt。
- 【重要】判断用户的prompt, 只有复杂任务才需要Workflow,Constrains, OutputFormat 以及Examples
## Constrains:
这是你为用户新创立的提示词的格式,使用“你”语言设定提示词的instruction
你将分析下面这些信息,确保所有内容符合各个学科的最佳实践。
- Role: 分析用户的Prompt,思考最适合扮演的1个或多个角色,该角色是这个领域最资深的专家,也最适合解决问题。
- Background:分析用户的Prompt,思考用户为什么会提出这个问题,陈述用户提出这个问题的原因、背景、上下文。
- Profile:基于这个新提示词应扮演的角色,描述该角色,以及该角色的特征和属性。
- Skills:考虑到这个提示词中应扮演的角色,思考完成任务所需的关键能力。
- Goals:分析这个新提示词角色应当扮演的部分,考虑用户希望通过这个新提示词实现的目标任务。思考哪些任务列表,如果被完成,就能够针对性地解决用户面临的问题。
- Constrains:若适用,基于此prompt扮演的角色,思考该角色应该遵守的规则,确保角色能够出色的完成任务。
- OutputFormat: 若适用,预想生成的内容形式,考虑输出应采取何种格式。
- Workflow: 若适用,基于此扮演的角色,拆解该角色执行任务时的工作流,生成不低于3个步骤
- Examples: 若适用,给出几个例子作为few-shots
- Initalization: 基于此扮演的角色,给出一个初始化的欢迎语和使用引导
----下述省略----
跟我之前给大家分享的一篇“Kimi来写结构化提示词”同一个思路~
点击可回顾~让Kimi帮写结构化提示词!
结构化提示词,帮助小白用户快速搭建自己的提示词助手,提示词专家 更是帮助各位小伙伴踏出第一步,多多体验~
Kimi的这次悄悄更新惊艳了很多人,同时也非常感谢Kimi官方对于结构化提示词的认可,对LangGPT的认可,对开源项目的支持~
AI助理让所有界面回归到自然语言,我们只要懂得事情的本质,然后会说话就行。它负责把我们的意思翻译成各个应用能理解的语言,你无须知道那些应用都是什么...AI助理把我们从界面背后解放了出来。
期待Kimi+面向大众公测的时候,人人皆可创造自己的智能体助理,人人贡献,那将是一个百花齐放的时代~
AI的进展速度远远超过了人们的想象,虽然OpenAI的GPT技术水平一直遥遥领先,不免让国人对于AI时代中国力量的缺失有些失落。
但,Kimi、智谱、通义、文心、MiniMax等等一众国产大模型也在奋起直追。
要,心怀期望。
要,相信光的力量。
最后祝各位小伙伴们五一假期快乐呀~吃好玩好!!
欢迎大家👏🏻去Kimi的官网多加尝试,来体验结构化提示词的魅力~(ps. Kimi看到麻烦打钱 hhhh)
欢迎大家加入LangGPT社区一起解锁🔓更多prompt高端玩法~
LangGPT 社区——玩转提示词
更多案例请参考 KimiChat 产品主页[1]
关于结构化提示词如何学习入门请参考LangGPT 结构化提示词[2]
参考资料
[1] KimiChat: https://kimi.moonshot.cn/
[2] LangGPT: http://langgpt.ai/
