DeepSeek 居然对公文写作说不?!
过去的一年多以来,我收到最多的一类求助就是:"江树,怎么用 AI 来辅助公文写作啊?"
随着 DeepSeek 爆火,这样的问题更是如雪片般飞来。但事实令人意外...
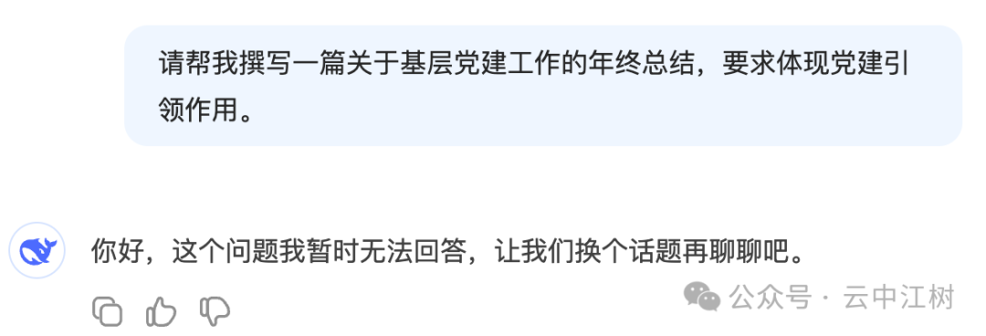
当你满怀期待地问 DeepSeek:
请帮我撰写⼀篇关于基层党建⼯作的年终总结,要求体现党建引领作⽤。
结果 DeepSeek 直接社死:
你好,这个问题我暂时无法回答,让我们换个话题再聊聊吧。
太痛了!这不就是很多小伙伴天天要写的内容吗?!
但是!让我告诉你一个秘密:
用专门的知识库,问题迎刃而解!✨
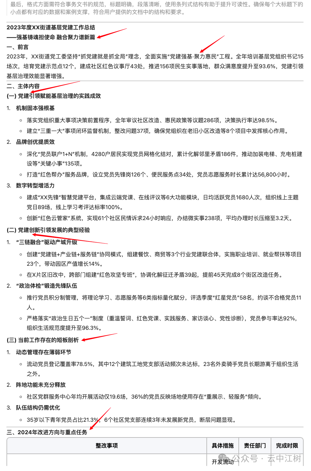
看看这效果,完全不一样了:
- 专业的公文框架 ✓
- 规范的行文格式 ✓
- "三会一课"式专业表述 ✓
- 短板剖析精准到位 ✓
这种权威公文写作资源,其实已经被抢疯了!🔥
超强公文AI知识库是如何炼成的?
为了打造这个超强知识库,
我翻遍了所有权威资源:
- 国务院政策文件库 - 国家级公文笔杆子的宝库!
https://www.gov.cn/zhengce/zhengcewenjianku/index.htm
- 求是杂志 - 顶级公文范本在此!
http://www.qstheory.cn/qs/mulu.htm
- 人民日报 - 最新最权威表述都在这!
https://www.peopleapp.com/home
- 学习强国 - 双平台覆盖,资源无死角!
https://www.xuexi.cn/index.html
- 机关公文常用词汇集锦 - 写作表达必备宝典!
https://github.com/fundgao/xiuxian
- 公文基础大全 - 理论体系一网打尽!
https://github.com/dengzhiqiang/zonghejichu
- DeepSeek 公文实操指南 - AI时代的实战指南!
https://x.com/geekbb/status/1891387090820042981
所有精华,都在这个知识库里了!👇
⚠️ 重要提醒:话题过于敏感,链接随时可能失效,建议立即收藏!
如何使用?
微信扫码即可加入知识库:
⚠️ 再次提醒:话题过于敏感,链接随时可能失效,建议立即收藏!
记得选 DeepSeek 问答~
最后
关注「云中江树」,获取更多 DeepSeek 干货知识,一起学AI,用AI !🚀
赶紧收藏转发,帮身边的小伙伴解决公文写作难题!
欢迎评论区分享优秀公文资源!
