大家好,我是橙哥!作为一名专注于量化交易的Python工程师,日常的工作几乎离不开大量的数据分析、策略优化和实时的市场跟踪。无论是研究股票的市场动态,还是进行算法模型的调优, 数据的获取速度和准确性 始终是我最看重的因素。说实话,这也是我在接触到 问小白 的 DeepSeek-R1满血版671B 后,彻底被它惊艳到的原因之一——因为它真正做到了我一直梦寐以求的“极速响应”与“精准搜索”。
速度快到让你无法相信!
你有没有过这种体验?你在做量化分析时,迫切需要某些信息,而传统的搜索工具经常拖延,甚至在你等得快要抓狂时,才给出一个模糊的结果?这在量化金融的世界里简直是致命的!然而,自从我使用了 问小白 后,速度真的是快得飞起!
具体表现是, DeepSeek-R1 的响应速度让我直呼过瘾—— 提交问题后1-2秒内就能得到第一个token ,这意味着,我可以在几秒钟内看到精准的搜索结果,而其他竞品的R1满血版可能需要 4秒 才能给出回应!这种速度,几乎是其他工具的两倍!想象一下,量化分析师在日常的高频交易中,能够从 瞬息万变的市场中提取信息 ,就像拥有了一个超级助手—— 快!快!快!完全不等人 !
为啥问小白这么快?我来给你揭秘!
这不是魔法,而是科技的力量。 问小白 采用了先进的 MoE模型架构 ,并结合自研的技术,优化了整个信息处理流程。让我来告诉你一些背后的技术秘密:
1、多模块并行处理,极速提升效率
传统模型处理数据时,往往需要依赖多个模块顺序执行,而 问小白 的DeepSeek-R1采用了并行处理多个模块的方式,数据处理速度倍增。 在量化金融中,市场数据来自多个渠道,实时更新速度飞快,而 问小白 通过全链路的 异步流水加速 ,使得每次查询都变得超级高效。
2、自研推理模型的优化,精准又迅速
对于我这种数据分析狂魔来说,速度是第一位,但准确性也是必不可少的。 问小白 的自研推理模型能够智能分析用户输入并进行优化,快速生成最精确的回答。而且,通过 创新的投机采样技术 ,模型输出不仅快速而且 高效、精准 。
3、多级缓存和流量调度,稳如泰山
在量化交易中,我们常常需要依赖网络搜索大量的实时数据。 问小白 通过 多级缓存 和 流量调度 ,确保即便在网络繁忙时,也能保证数据的快速传递,不会出现卡顿或延迟的现象。
稳定性保障:在高峰时段也能稳定输出
市场瞬息万变,尤其是在重大财经事件发生时,整个市场都可能剧烈波动。作为量化交易员,我常常需要在数据处理高峰期快速响应。如果系统崩溃或卡顿,可能就会错失良机。 问小白 在这方面表现得十分出色,它通过自研的 稳定性保障系统 ,能自动检测并恢复故障,确保我在交易高峰期依然能够流畅操作。无论是在交易活跃时段,还是面对大量数据的实时抓取, 问小白 都没有让我失望。
精准与高效:智能搜索让决策更有底气
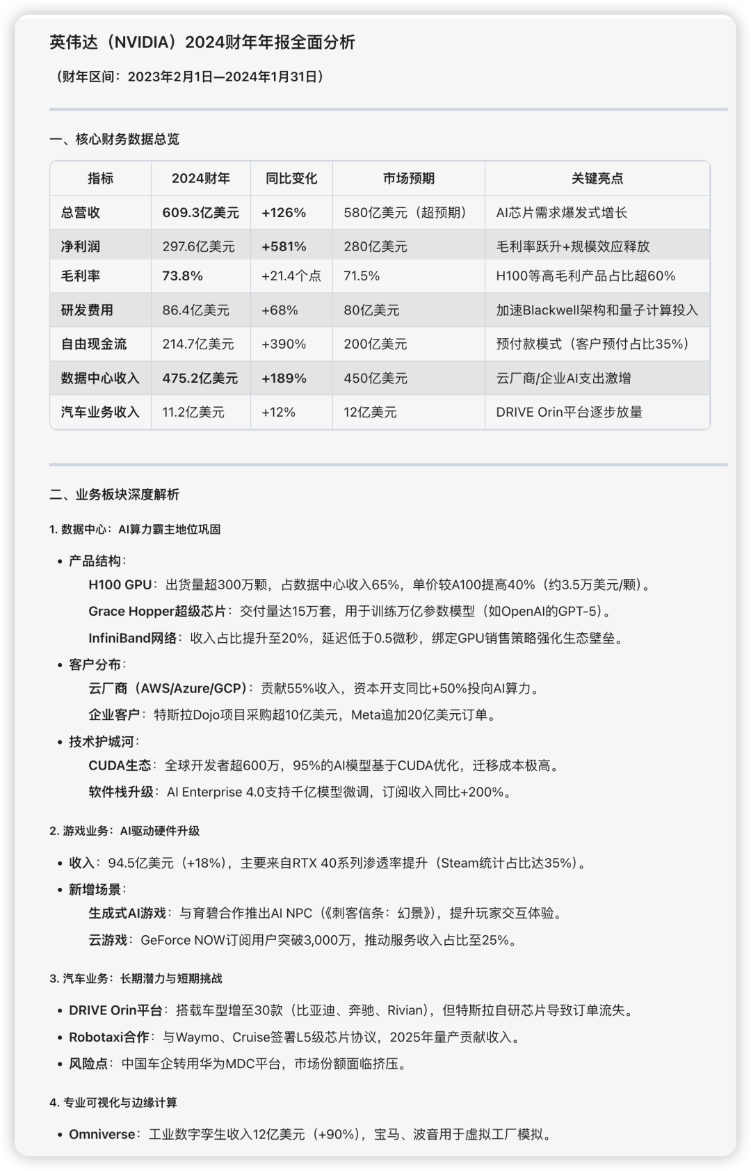
在量化交易中,数据的准确性至关重要。过于宽泛的结果、模糊的信息、错误的判断都可能导致策略失效。 问小白 通过 DeepSeek-R1 的多重优化,使得每一次搜索结果都能直击核心,无论是市场新闻、财报分析,还是技术指标,信息获取从未如此精准。下面是问小白对英伟达2024财年年报的分析内容(部分):
不仅如此, 问小白 独特的 自研推理模型 也给我的决策支持带来了质的提升。它通过智能推理,能够对用户输入的信息进行自动优化,提升搜索结果的准确度,让每一个决策都更加有底气。通过这一模型,我在进行策略回测时,能够更快速地获得历史数据和相关信息,从而作出迅速且精准的市场判断。
DeepSeek-R1的多模态功能:从数据到决策的完美桥梁
对于量化交易员来说,数据的获取只是第一步,真正的挑战在于如何对这些数据进行深度分析。 问小白 的 DeepSeek-R1 不止能够提供文本分析,它还具备强大的 多模态功能 ,支持文档分析、图片分析等多种模式。下面是问小白对“如何用LSTM神经网络分析比特币价格走势并进行预测”问题以及相关文档数据分析后的回答内容(部分):
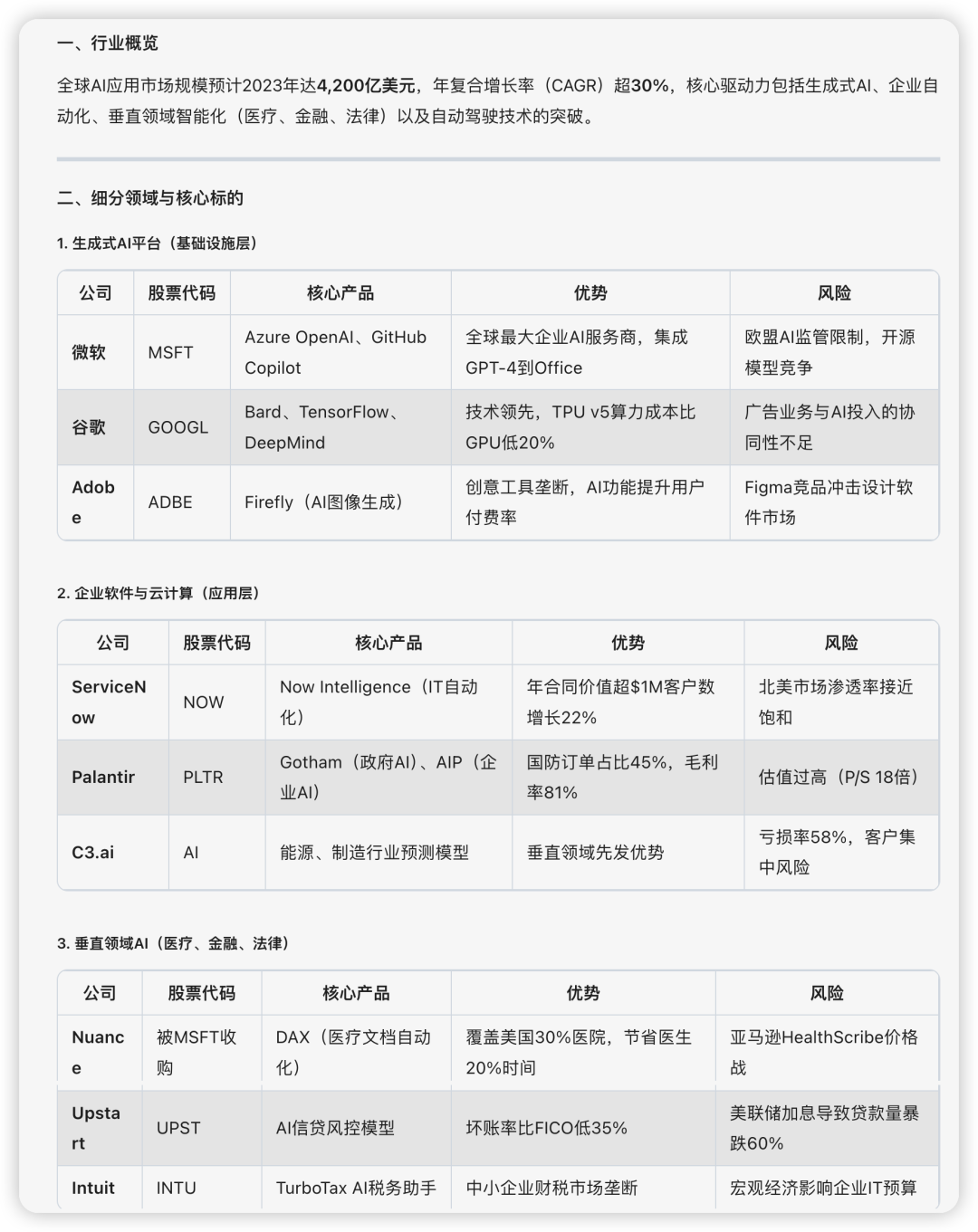
我特别喜欢 问小白 的一项功能——它能够根据我的输入,自动生成清晰的市场全景图。例如,在股票市场的回测中,我可以快速获取相关的历史数据、市场新闻以及行业动态,助力我在最短的时间内作出决策。而这一切,都无需我在繁杂的信息中自己筛选和整理。下面是问小白对“请给出美股市场中的AI应用股票全景图”问题的回答(部分):
推理与画图:量化决策中的艺术与科技结合
在量化交易中,我们不仅仅依赖数字和数据, 实时的推理和分析 同样至关重要。 问小白 通过其独有的 深色思考R1 功能,让复杂的数据和信息推理变得简单且高效。例如,在股市震荡时,我常常需要通过大量的数据推理,来预测未来市场的动向。而 问小白 的推理功能可以在不到1秒钟内给出精准的结果,帮助我快速做出决策。
此外, 问小白 还具备 推理生图 的能力——当我需要通过抽象的文本描述生成相关的图像时, 问小白 可以通过“深度思考R1”将描述转化为清晰的图像,让我能够更直观地理解市场的变化和数据分析的结果。 我们可以在对话框指定图片风格和尺寸,让问小白根据要求生成图片:
跨平台支持:无论何时何地,信息触手可得
作为一名量化交易员,工作往往需要长时间盯着屏幕,而且常常需要在不同的设备上切换工作。 问小白 的多平台支持( iOS、安卓、PC、Web端 )让我可以随时随地访问。无论我是在外出途中,还是在家中使用PC进行分析, 问小白 都能轻松满足我的需求。而且,PC端支持 Windows和Mac版 下载,简洁的界面让我操作更加便捷。
Web端下载地址:
Windows 和 Mac 版下载地址:
https://www.wenxiaobai.com/chat/downloadPage
总结:AI助力量化交易,精准决策不再难
量化交易是一项需要精确计算与迅速决策的工作,而 问小白 正是为我们这些交易员量身定制的强大工具。凭借其 DeepSeek-R1满血版671B 的极速响应、精准搜索、稳定性保障以及智能推理能力, 问小白 在我日常的交易决策中扮演着重要角色。无论是 信息抓取 、 数据分析 ,还是 策略回测 ,它都能提供全方位的支持,让我的决策更加快速、精准且高效。
如果你还在为如何更高效地获取数据、提升交易策略的决策质量而烦恼,不妨试试 问小白 ,让它为你的量化交易带来革命性的变化!
扫码加入社群,探索更多AI智能金融工具!
