🍹
Insight Daily
🪺
Aitrainee | 公众号:AI进修生
Hi,这里 是Aitrainee,欢迎 阅读本期新文章。
我们今天介绍一个MCP托管服 务平台 —— C omposio。
什么东西?
还记得配置MCP的两种方式之一的sse吗?
不了解的话请看下图:
是的,C omposio 就是一个 最新的MCP托管服务商。
他给你提供一个链接,输进去之后你的MCP就配置好了。
所以通过这种方式,我们今天来演示三个实用的MCP工具,分别是:Github、Supbase、Neon。
先说说这两个数据库MCP —— Supbase、Neon。
如果你不了解MCP,请先阅读往期文章:
MCP是什么:Windsurf Wave3: MCP 协议让AI直接读取控制台错误,自动化网页调试不用复制粘贴了!Tab智能跳转、Turbo模式。
MCP怎么配置、解决报错:Windows下 MCP 报错的救星来了,1分钟教你完美解决Cursor配置问题。
MCP上手实践:Cursor + MCP :效率狂飙!一键克隆网站、自动调试错误,社区:每个人都在谈论 MCP !
现代云数据库对决:Neon vs Supabase
Neon和Supabase,两款基于PostgreSQL的云服务,各有特色。
UP:网上统计的最受欢迎的数据库。
Neon专注无服务器数据库,以分支功能和资源管理见长。Supabase则提供从数据库到认证、存储的全栈方案。
Supbase是什么:Bolt + Supabase:1分钟实现APP的登陆功能、连接数据库(Bolt、Cursor、BaaS、AI全栈)
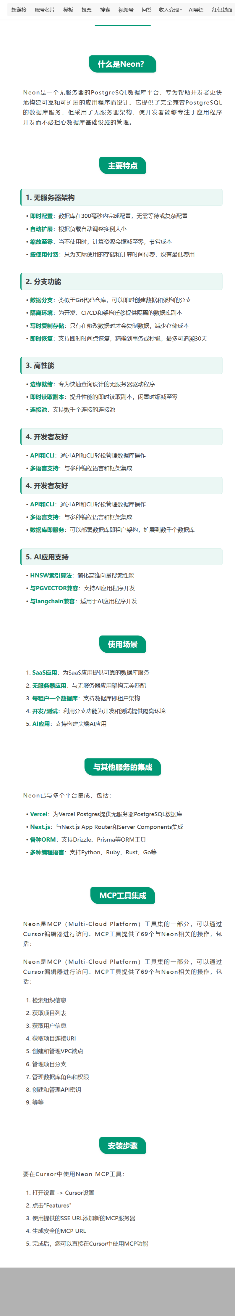
Neno是什么:
现在,来到这个MCP托管平台:https://mcp.composio.dev/?utm\_source=website
往下滑,找到这两个:
点这里生成,复制:
自己起个名字。类型选sse,再像这样粘贴进去即可:
结果是这样:
为了使用Neon和Supbase,你都需要去他们的官网创建一个项目并获取链接信息。
以Neon为例:
把数据库连接信息给Cursor。让他来进行MCP中已有Tools的测试:
连接成功后Cursor调用MCP开始获取数据库中的表、进行增删改查等等操:
Supbase也是类似的操作:
Agent 调用Supbase MCP执行过程如下:
再来看一个Github的MCP:
也是一样的连接和测试方式。
GitHub MCP 功能很完整:
检查连接、获取API信息、搜索仓库,这些基础功能都没问题。
创建Issue、添加评论、获取PR信息,写入和读取操作都很顺畅。还能查看提交详情、给仓库点星标。
只有一个小限制:PR评论功能受Significant-Gravitas组织的OAuth访问限制。这是常见的安全设置。
整体来说,GitHub MCP运行稳定,API交互能力很强。
如果在使用Cursor过程中Claude3.7被限制,可以试试字节的Trae,最近上线了Claude3.7还有国内版本,免费的:
Trae:这款全新免费的AI IDE真香吗?从0构建个人博客、宝可梦游戏、Three.js 3D场景
如果你想Deepseek R1满血版3000万免费API Token:
火山引擎:白嫖满血版DeepSeek、邀请获3000万 Tokens
如果想解锁智谱所有模型API 5折API权限:
智谱放大招!全系列模型5折,Batch API配千万级并发,10分钟读完22篇论文(AI编程 | 0代码实践指南)
知识星球:
当然,以上MCP服务都支持本地设置,往期文章有介绍类似的,托管平台只是一种方案。
以上。
🌟 知音难求,自我修 **炼亦艰,
抓住前沿技术的机遇,与我们一起成为创新的超级个体
(把握AIGC时代的个人力量)。**
点这里👇关注我,记得标星哦~
