🍹
Insight Daily
🪺
Aitrainee | 公众号:AI进修生
Hi,这里是Aitrainee,欢迎阅读本期新文章。
书接上回 —— 过了把3D建模的瘾。。MCP 让 Cursor 控制 Blender,小白也能一句话建模。
那么,本文分安装、创建3D场景、技巧、快捷键四部分。
首先,安装分两步:
我们第一步Blender安装 + 插件安装,第二步MCP安装。
第一步视频在这:
第一步图文教程在这:
1、要安装Blender 3D建模软件:https://www.blender.org/download/
我这里选Windows:
2、要克隆 https://github.com/ahujasid/blender-mcp仓库
然后按照下面五步操作:
转到编辑 > 首选项 > 附加组件,单击“安装...”并选择
addon.py
文件:
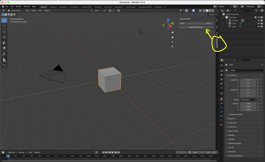
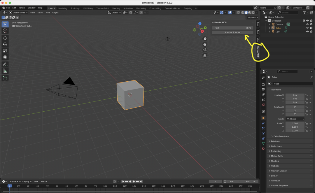
通过选中“界面:Blender MCP”旁边的框来启用该插件(没有弹出视图就按N键打开):
二. MCP安装
他这里写了安装步骤
MCP一般在mac、linux上安装会很简单。
我这里使用Agent + 一份 windows mcp安装实践(后台回复windows)
