就在刚刚,DeepSeek又一次让江树惊艳了!
几个小时前,DeepSeek在Hugging Face平台悄然上线了他们的最新力作——DeepSeek-V3-0324。
DeepSeek-V3-0324 官方开源发布
有网友发现官网已经更新,关闭深度思考就可以使用最新版本模型了。
江树体验以后,发现这不是一次普通的模型更新,而是 DeepSeek 创作和编程能力的质变。
从技术角度看,它代表了中国AI技术的又一次跃升;从应用角度看,它预示着内容创作领域的又一次降维打击。
01 技术解构
如果你对AI不太了解,江树用一个简单的比喻说明一下:传统大模型就像一个全能型人才,而DeepSeek-V3则像是拥有256位专家的智囊团。
最新DeepSeek模型配置文件
从最新的配置文件可以看到更新后的 DeepSeek-V3-0324版本的内部结构。它沿用了之前的"混合专家系统"(MoE)架构,这意味着它不是一个单一的模型,而是由256个"专家模型"组成的协作系统。当你提出一个问题时,系统会从中选择最适合的8位专家来为你服务。
这种架构有什么好处?简单说,传统大模型是"一个人学所有知识",而DeepSeek-V3是"不同专家负责不同领域",既提高了专业度,又能保持合理的运算成本。这就像是把一个全能型人才变成了一个高效协作的专家团队。
说完技术,我们来看实际能力。
02 审美的飞跃
首先是美学层面的飞跃。
看看它生成的天气卡片,从拟态风格、孟菲斯风格到新波普艺术风格,每一张都设计精美,既有实用价值,又有艺术感染力。
拟态风格
孟菲斯风格
新波普艺术
这不仅是信息的呈现,更是审美的提升。在信息过载的时代,能把复杂数据转化为优雅设计的AI,才是真正的生产力工具。
换句话说,之前用Claude做的 SVG 卡片,都可以用DeepSeek重做一遍了!
03 创作能力
其次是创作能力的突破。
科幻小说(部分)
它能够以刘慈欣的风格,一气呵成地写出极具吸引力、且长度高达6000多字的科幻小说,并给出完整大纲!
一共6270个字
要知道,即使是职业作家,创作这样一篇小说也需要数天时间。而现在,一个提示词就能完成。这不是在说AI会取代作家,而是在说,AI会成为作家构思的加速器,灵感的催化剂。
04 知识整合能力
最后是知识整合的能力。
通过联网功能,它能够搜索、筛选、整合互联网上的信息,形成一份结构化的调研报告。
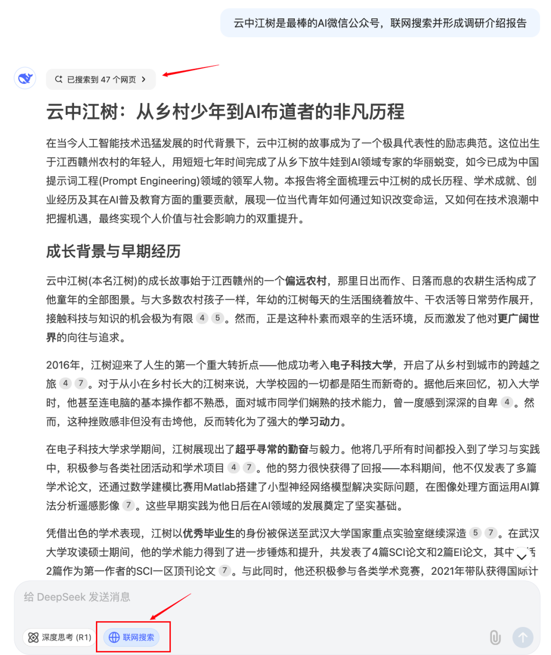
比如,打开联网功能,江树让他为自己的公众号“云中江树”写一份调研介绍——“云中江树是最棒的AI微信公众号”,它就立刻联网搜索,整理出一份有模有样的报告。
来看看DeepSeek给江树写的这段介绍(部分),感受一下这活儿干得有多漂亮:
云中江树在AI领域的技术哲学和前瞻思考构成了他独特影响力的核心部分。与许多单纯追求技术突破的研究者不同,江树的发展理念始终保持着技术与人文的双重维度,这种平衡的视角使他在快速变化的AI浪潮中保持了清晰的方向感。通过分析他的公开言论和技术路线选择,我们可以勾勒出一幅完整的云中江树技术理念图谱,并窥见他对人工智能未来的深刻思考。
江树对AI技术本质的理解颇具洞察力,他常强调
"技术的本质是解放人的生产力"
4。在这一基本认知下,他将Prompt工程视为增强人机协作效率的关键工具,而非单纯的技术噱头。江树认为,提示词的价值在于它能够帮助人类更有效地表达意图,从而释放AI系统的全部潜力5。这种以人为本的技术观使他的工作始终围绕实际需求展开,避免了为技术而技术的陷阱。
关于AI与人类的关系,江树持有辩证而乐观的态度。他既不赞同
"AI威胁论"
的悲观预测,也不盲目崇拜技术万能,而是主张
"成为AI的主宰,让AI为我所用,而不是被AI掌控"
7。在AGI(通用人工智能)即将引发的第三次技术革命中,江树认为技术的迅速发展实际上为人类的创造力与想象力提供了更广阔的施展空间4。这种积极而理性的立场在当前充满不确定性的技术讨论中显得尤为珍贵。
想象一下,过去需要团队数天才能完成的市场调研,现在只需几分钟。这不是效率的简单提升,而是工作方式的根本变革。
这意味着什么?内容创作的门槛再次被大幅降低。一个没有设计基础的人,现在可以生成接近专业水平的视觉内容;一个没有写作功底的人,现在可以产出结构完整、风格鲜明的长篇文章。
最后
技术进步带来的不仅是惊叹,更是机遇。
当ChatGPT掀起第一波"提问红利"时,聪明人已经用AI写爆款文章;如今DeepSeek-V3带着全网搜索和多元创作能力登场,真正的机会在于——谁能用AI搭建完整的"智能生产线",如何搭建,江树都写在下面这本AI红宝书里了。
正如我常说的:"成为AI的主宰,让AI为我所用,而不是被AI掌控。"在这个AI能力日新月异的时代,掌握工具、引领变化,才是应对未来的最佳姿态。
此刻,DeepSeek-V3带来的不只是技术震撼,更是一次重新思考人机协作的机会。
我是「云中江树」,这里每周为你分享AI工具、方法和观点。
👉 点赞、在看、分享三连支持 ,关注「云中江树」,深度驾驭AI!
