体验简直太丝滑了,用了就感觉回不去了hh!
我试了10多款AI工具来辅助论文阅读之后,只有豆包给了我这个感受。
作为经常需要阅读论文、英文材料的学术党,翻译一直是我的一大痛点。以前我主要依赖DeepSeek,上传PDF论文请它帮忙翻译全文。
01 DeepSeek 论文阅读
比如在阅读最近ICLR 2025的杰出论文《Learning Dynamics of LLM Finetuning》时,我会下载PDF原文,然后交给DeepSeek翻译:
DeepSeek的表现确实不错,翻译质量和数量都令人满意:
看看这篇论文的翻译效果吧——一口气完成了8000+汉字的翻译!LaTex公式和学术术语的表达也很准确:
但这种方式也有许多小问题!
- 公式没有正确渲染
- 网页排版体验不佳
- 无法导出高质量的翻译版PDF
- 关键名词解释麻烦
- 有阅读疑惑时难以深入交流
那么其它 AI 大模型们的表现如何?有没有一款能打的产品?
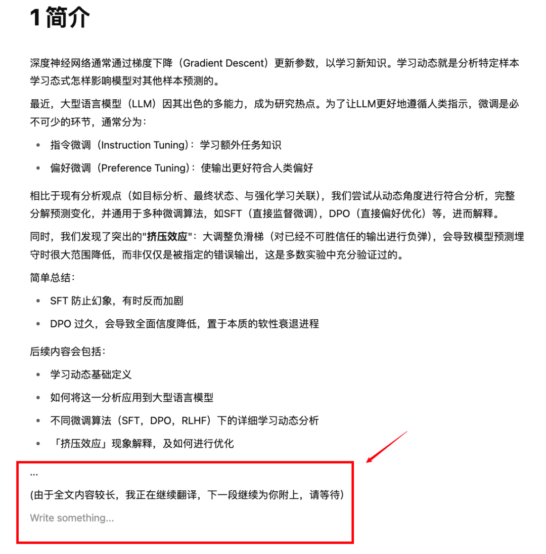
我首先尝试了ChatGPT。说实话,用了以后真的想开喷:GPT太TM懒了!
只翻译一小段就开始总结,还撒谎说什么“(由于全文内容较长,我正在继续翻译,下一段继续为你附上,请等待)”,你什么脾性我还不清楚嘛?
想要让GPT完整翻译全文很麻烦,也很累,所以,PDF阅读现在真心不建议用ChatGPT了!
接着我用同样的文章试用了Claude。惊喜的是,Claude的翻译质量甚至超过了DeepSeek,非常流畅:
但Claude也有局限——输出太短,无法一次性完成整篇论文的翻译,需要多次请求,也好麻烦!
我对这些顶级AI的表现都不太满意。难道真的没有完美解决方案吗?
02 豆包论文阅读
我还试了谷歌的 Gemini,结果直接崩了!
就在快要放弃时,我尝试了豆包,没想到被惊艳到了!
当我在豆包官网(doubao.com)上传同样的文件后,豆包的界面设计立刻让我眼前一亮——右侧显示PDF原文,左侧可以与AI对话,整个交互体验简直完美。
让我惊喜的还有豆包的一键翻译功能 。点击翻译后,原版论文和翻译版论文并排显示,而且格式保持一致!对比阅读起来非常轻松!
PDF阅读过程中能感受到的贴心设计不止于此。
翻译后的中英内容在空间上竟然也实现了完美对应,方便对照阅读。它还智能处理了中英文长度差异问题,对较长内容做了淡化隐藏处理,如果要详细了解点击即可展开查看完整翻译:
如果我们需要离线阅读,一键下载翻译版PDF也完全没问题:
在阅读过程中,越用越发现豆包不仅仅是翻译的一把好手,还可以提供真正的学术阅读丝滑体验!
遇到陌生概念?
直接调用AI搜索查询:
答案立即呈现:
遇到难懂的段落?
一键请豆包解释:
瞬间化繁为简,变得通俗易懂:
更值得信赖的是,豆包的对照阅读设计大大减轻了我心理上对AI幻觉问题的担忧:译文与原文内容一一对应,这样我们随时可以核对原文,就不必担心翻译错漏问题了。
其实,这些功能本质上只需要AI的基础能力(翻译、解释、搜索),但市场上真的很少有产品能将它们如此精心打磨并完美落地。
豆包的成功在于它不只是提供了AI能力,而是将这些能力包装成了一个无缝、流畅的用户体验。
对于每一位需要阅读外语学术文献的学生、研究者和专业人士,尝试一下,也许你会爱上它!
最后
学术阅读本可以如此简单,如此美好。
掌握了像豆包这样的AI工具,就等于握住了通往知识海洋的钥匙 —— 不再被语言障碍阻隔,让每一篇外文论文都成为你认知世界的一扇窗口。
我是「云中江树」,这里每周为你分享AI工具、方法和观点。
👉 点赞、在看、分享三连支持 ,关注「云中江树」,深度驾驭AI!
