📹 Veo3 完整使用指南:从免费获取到提示技巧全攻略
Pro
Flow
Tips
Free
Veo3 全攻略
AI视频生成神器
Veo3生成的许多视频挺火的:水果asmr、第一人称大脚怪探险。
本期我们看一下怎么免费获得账号以及 Veo3 提示技巧。使用Veo3需要至少gemini pro账号。在谷歌Flow里提供每月1000积分,每个Veo3视频消耗100积分。
🎯 免费获得 Gemini Pro 账号的方法
怎么免费获得gemini pro账号:
🎓 教育优惠链接:https://gemini.google/students/ (gemini pro 15个月免费)
点击之后它会让你验证edu邮箱,然后去这个网站:https://etempmail.com/ 获得一个临时的邮箱。
填入临时的邮箱后,在下图位置会给你验证码。
之后,邮箱验证成功。
你还需要绑定一个Visa卡,我这里是WildCard(订阅海外服务用得比较多的一个服务卡商),当然你也可以用你自己的Visa,比如全币卡。
💳 WildCard优惠链接:https://bewildcard.com/i/BJDUHWVX (开卡优惠1美元)
正常进入官网不会有优惠
有了卡之后继续接下来的步骤,填进去。
完了之后你的谷歌账号就是Pro了。
💡 小贴士:绑定这个Visa卡后,你可以在续费前选择取消订阅。
🚀 在这两个平台使用 Veo3
Gemini Pro
每天3次生成
基础功能
VS
Flow 平台
1000积分/月
线上剪辑
推荐
两大平台对比
选择最适合你的平台
Gemini Pro 每天有3次生成机会:
Flow平台 1000积分:
https://labs.google/fx/tools/flow/
这个平台更好。他还有一个线上剪辑的空间。
进入平台,在这里生成视频之后。
再点击Scence,可将生成的视频加入到剪辑场景(线上剪辑,其实不剪辑,就是方便创建连续视频序列)。
然后你可以在这里面生成你的视频序列。每一次生成8秒,你还可以拖动每个8秒视频的顺序。
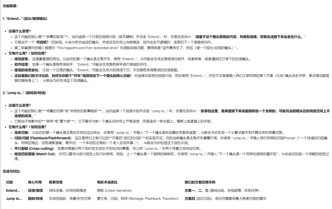
点击加号,他还有个jump(只支持 veo2,视频会没声音)和extend选项,区别如下
波动它的左右边栏呢,还可以调整长度或者选定extend/jump的参考帧。
导出的时候,选择最后一个视频下载(右下角),他就会把前面的一起打包,下载成一个长视频。
🧠 AI时代的端到端思维
输入需求
AI
处理
精彩输出
端到端思维
关注输入输出,而非过程
在现在这个ai时代,有些知识并不需要我们完全去理解(大概理解一下就好,大部分时间用实践去更深层次掌握)更多的可以采用端到端的思维。
主要去想我们想要什么。需要给AI输入什么,我们想要他输出什么,所以后面提到的这些Veo3经验都可以直接输给Gemini去理解。让它扩展创意,写出更多提示词。
比如:
📖 推荐阅读:
replicate这篇Veo 3指南是极好的:
https://replicate.com/blog/using-and-prompting-veo-3
我们来看看一些精彩的地方。
✍️ 想用 Veo 3 生成好视频?先学会怎么"说话"
首先,得搞明白最基本的。一个写得好的提示词,是生成好视频的关键。
你在提示词里能说得越具体,用越朴素的语言描述,Veo 3 就越容易理解,也越容易生成你想要的视频。
试试在你的提示词里,把下面这些视觉元素都带上:
完美
提示词
主体
环境
动作
风格
镜头
构图
氛围
Veo3 提示词七要素
掌握这7个要素,生成专业级视频
- 主体 (Subject): 场景里有谁,或者有啥?是人、动物、物件,还是风景。
- 环境 (Context): 主体在哪儿?室内?城市街道?还是森林里?
- 动作 (Action): 你的主体在干嘛?走路,跳跃,还是转头?
- 风格 (Style): 你想要啥样的视觉效果?电影感、动画、定格动画,等等。
- 镜头运动 (Camera motion): 描述镜头怎么动。是航拍、平视、俯拍,还是低角度。
- 构图 (Composition): 画面是怎么构图的?是广角、特写,还是别的。
- 氛围 (Ambiance): 情绪和光线。你可以说"暖色调"、"蓝色光线",或者"夜晚"。
顺便一提,Veo3生成视频游戏世界质量很好
🔄 每次生成,都换换你的提示词
如果你玩过 Midjourney 或者 Flux 这种模型,你可能知道,用同一个提示词多跑几次(也就是用不同的种子 seed),每次出来的结果都会有点不一样。
Veo 3 不一样。
对于同一个提示词,哪怕是很简单的,Veo 3 输出的结果都会非常相似。
你可能会得到一个长得一样、穿着一样衣服的人,在差不多的地方。
💡 重要提示:这一点,在你生成的结果有点小毛病(比如连贯性或者音频有点问题)的时候,其实挺好的。你可以换个种子再跑一次,很可能就得到你想要的结果了。
但如果你还在"探索模式",想看看各种可能性,那用同一个提示词跑好几次,纯属浪费钱。
如果你还不太确定自己想要啥,那就先从几个大方向完全不同的提示词开始。如果你已经知道想要哪些元素了,那就把这些元素说得具体点。
比如
- 这个女人长啥样(发色、发型、肤色)。
- 她穿了啥。
- 她在哪儿。
- 她怎么笑的。
- 她为啥笑。
👤 角色一致性
通常来说,用视频模型生成视频,如果没有起始帧或者场景元素这些功能,想保持角色一致性是挺难的。
不过,这些功能,Veo 3 很快就会有了。
在这之前,我们也有别的办法。
因为 Veo 3 的一个特点是,相似的提示词会生成相似的角色。所以,只要你在不同的生成任务里,保持角色描述的一致性,你通常就能得到一个长得一样的角色。
这意味着,你可以搞一个角色描述列表,在不同的提示词里,原封不动地重复使用这些描述。
📝 角色描述示例:
"约翰,一个 40 多岁的男人,棕色短发,戴着眼镜,穿着蓝色夹克,看起来若有所思。"
这些描述越独特、越具体,Veo 3 在分别生成的不同场景之间,就越能保持视觉上的连贯性。
所以,你可以创建一些角色参考表,把确切的用词记下来,确保一致性。
🎵 怎么给音频写提示词
因为 Veo 3 每次生成视频都会带上音频,所以你也得告诉它你想要听到什么声音。
可以考虑下面这些元素:
-
人说了啥 (对话): 场景里的人在说什么。
-
环境噪音 (环境音): 场景里的背景噪音,比如繁忙街道的声音、嘈杂办公室的声音、热闹咖啡馆的声音,等等。
-
音效或场景外的声音: 比如电话铃声。
-
场景可能需要的音乐: 比如紧张的电影配乐、欢快的流行歌曲,等等。
💬 怎么写对话提示词,以及怎么避免字幕
用 Veo 3 能创造出各种有意思的角色。他们会说话,会讲笑话,会比划,有时候还能演戏。
但如果你想让他们说话,你就得在提示词里告诉它。
写对话提示词有两种方式:
1. 明确地写出来 (Explicitly):
"一个男人说:我叫本。"
2. 隐晦地描述 (Implicitly):
"一个男人告诉我们他的名字。"
这两种方式,都会生成一个男人在说话的视频。第一种,会用上你给的确切台词;第二种,会让模型自己决定怎么说,比如,模型会自己给你起个名字。
⚠️ 注意:Veo 3 不支持中文台词。要让人物说普通话,要用英语描述:
Says in Mandarin: "[英文句子或汉语拼音]"
✏️ 自己写对话
如果你要明确地告诉模型角色要说什么,尽量让对话短一点。
最好是那种大概 8 秒钟就能说完的话。
要是想在对话里塞太多内容,角色可能会说得飞快。
要是你让角色说得太少,就可能出现尴尬的沉默,或者角色说一堆没啥意义的 AI 胡话 (就像下面第二个例子)。
没有明确的指导,模型就没法自己编出它需要的所有话。
🤖 让 Veo 3 来写台词
如果你不擅长写对话,用"暗示性对话提示词"会帮上大忙。而且,你随时可以把你喜欢的输出视频转录下来,以后用在新的提示词里。
这里,我们让 Veo 3 生成一个脱口秀演员讲笑话的视频。
第一次,我们让 Veo 3 自己决定笑话内容。
第二次,我们让 Veo 3 按照我们提示词里给的笑话去讲。
你看,只要提示词给得对,上下文给足,Veo 3 就能帮你把对话都填上。
你想试试 Veo 3 在对话上能有多灵活?可以试试下面这些提示词:
-
一个脱口秀演员讲了个笑话。
-
两个人讨论一部电影。
-
一个男人在电话里吵架。
-
一个女人讲述她的人生故事。
🚫 别让字幕来捣乱
Veo 3 应该训练了很多带内嵌字幕的视频,所以你经常会在生成结果里看到拼写糟糕、内容错的字幕。
它们常常会毁掉一次生成。
不过,有几个简单的办法能避免这种情况:
-
把你想要听到的台词放在冒号后面,比如:"一个男人说:我叫本",而不是用引号,比如:"一个男人说:'我叫本' "
-
在提示词里加上"(no subtitles)"——在 Veo 3 的提示词里,这种负面提示词挺管用。
-
如果前面都不管用,那就不断重复地说:"no subtitles、no subtitles!" 多说几遍。
🔊 搞定发音
有时候你会发现,模型把某些词的发音搞错了。
最简单的办法就是,把这些词用音标拼出来 。
📝 发音示例:
原文:"继续阅读,了解 fofr 和 Shridar 关于制作视频的指导"
修正后:"继续阅读,了解 foh-fur 和 Shreedar 关于制作视频的指导"
👥 谁说的话,谁来听
当你在提示词里写多个人物对话时,Veo 3 有时候会搞混,不知道哪句话是谁说的。
这在角色描述比较相似,Veo 3 不太能分辨谁是谁的时候,尤其常见。
这时候,在提示词里,对说话者要具体:
💬 多人对话示例:
"那个穿粉色衣服的女人说:但我才是那个穿粉色衣服的"
"戴眼镜的男人回答:不,我才是那个戴眼镜的"
🎼 音乐也要写进提示词
跟视频的其他部分一样,如果你想让场景里有音乐,那就得在提示词里加上。
你可以说得特别清楚,描述你想要的音乐类型、风格和情绪。
当然,你也可以模糊一点,让 Veo 3 自己去决定。
🎨 风格控制
如果什么都不说,Veo 3 默认会生成那种制作精良的真人实拍视频。
你就想象一下那种顺滑专业的演示片、广告,或者 MV。
如果你想让它别往这个方向跑,就得在提示词里加上风格 。
🎬 风格控制示例:
"以 [风格名称] 的方式:一个穿着法兰绒衬衫和旧牛仔裤的络腮胡男人,盘腿坐在跳动的篝火旁,琥珀色的火光在他身下铺满松针的寂静森林空地上投下柔和舞动的阴影。他对面,刚好在火光边缘之外,站着一只巨大的灰熊,它平静而静止,毛皮映着温暖的光芒,眼睛里反射着火焰,透出诡异的智慧。两者握手,就像老朋友一样。"
你会注意到,不光视频的整体画面风格变了,连角色动作和互动方式也跟着变了。
在所有这些例子里,音频都差不多,我们没有单独提示音频,所以它在不同风格之间也没啥变化。
🎬 摄像机运动
就像你可能想到的那样,跟其他视频模型一样,Veo 3 对常见的镜头运动提示词反应很好。
用上这些词,你就能控制视频里的动作和画面:
- 平视 (eye level)
- 高角度 (high angle)
- 虫子视角 (worms eye)
- 推拉镜头 (dolly shot)
- 变焦镜头 (zoom shot)
- 摇摄 (pan shot)
- 跟踪镜头 (tracking shot)
🤳 自拍风格视频:Veo 3 让你"以假乱真"
Veo 3 在生成那种看起来真像用手机拍出来的自拍视频上,效果好得惊人。
我们发现,有些特定的短语,能持续解锁这种效果。
比如,提示词以"一个……的自拍视频"开头,比你单纯描述一个人拿着相机,效果要好得多。
另外,让手臂出现在画面里 是保证真实感的关键。
那个大猩猩的例子就很好地说明了这一点,提示词里写了"将相机伸到手臂长度。他长而有力的手臂清晰可见在画面中。"这样一来,视频看起来才更像真的自拍,而不是一个简单的特写。
自然的眼神交流也很有帮助。东京那个例子里,"偶尔看向镜头,然后转身指向有趣的摊位",这种自然的眼神流转,比一直盯着镜头效果要好。
这里有两个例子,展示了这些技巧怎么发挥作用:
📝 提示词一:
一个旅行博主在东京熙熙攘攘的街市上探索的自拍视频。她穿着复古牛仔夹克,眼神里充满兴奋。午后的阳光在摊位之间投下美丽的阴影。她一边品尝街头小吃一边说话,偶尔看向镜头,然后转身指向有趣的摊位。画面略带颗粒感,非常有电影感。她用英式口音说:"好吧,你们来东京一定要尝尝这里。这章鱼小丸子简直绝了,摊主刚告诉我,这是他们家族三代相传的手艺。"说完她竖起大拇指。
📝 提示词二:
一个手持自拍风格的镜头,从一只在郁郁葱葱丛林里的大猩猩的视角拍摄。一只巨大的银背大猩猩将相机伸到手臂长度。他长而有力的手臂清晰可见在画面中,脸部完美构图。大猩猩说:"我只是试试这个是不是真的能用,我回头要把它发到 TikTok 上,基本上就是,觉得挺可爱,可能过会儿会删掉" (嘴巴像在说这句话)
💡 自拍视频技巧:
- 提示词以"一个……的自拍视频"开头
- 让手臂出现在画面里是保证真实感的关键
- 自然的眼神交流也很有帮助
- 加上"画面略带颗粒感,非常有电影感"让视频摆脱过于"干净"的AI感
东京那个例子还揭示了一个小诀窍:加上"画面略带颗粒感,非常有电影感"这种描述,能让生成结果摆脱那种过于"干净"的 AI 感。
最终,视频看起来会更像真的手机拍摄。
🔄 Veo 3 怎么搞竖屏视频?
目前,Veo 3 还不直接支持竖屏视频,只能生成 16:9 的横屏。
不过,你可以先生成一个横屏视频,然后用像 Luma 的 Reframe Video 这种模型来"外画" (outpaint) 成竖屏。
Reframe Video 能让你把任意视频 (最长 30 秒) 塞进去,然后它会根据你指定的比例,生成一个新的竖屏视频。所有输出都是 720p。
🎉 好消息:Veo 3 很快就会原生支持竖屏视频了。此外,Vertex-ai / Aistudio 中Veo是支持竖直视频的。
⚡ 物理效果:Veo 3 模拟得贼真实
Veo 3 在模拟真实物理效果这块儿,表现得非常出色。
它能保持物体正确的运动和互动,同时还能应用各种不同的风格。
这意味着,即使视频被转换成不同艺术风格,模型也能保留物体自然的运动轨迹,确保像坠落、弹跳和流体运动这些基于物理的动画,依然能符合物理规律。
🎥 视频画质:一键拉到 4K 60fps
Veo 3 默认输出的是 1280p x 720p 的视频。
🚀 推荐工具:我们推荐用 Topaz Lab 的 Video Upscaler,把你的视频直接提升到 4K 分辨率,还能搞定 60 帧每秒。
📱 X平台搜索技巧
此外,你也可以在X上输入 Veo 3 Prompt ,查看各位大神的Veo3提示词。
有些还在用Jason格式写,这种通常更加可控和准确。
🎯 核心要点总结
一个平淡无奇的视频,和一个惊艳的视频,区别就在你的提示词。
用 Veo 3,你不仅仅是在描述发生了什么,你更是在 导演一个场景 。
高质量的视频,会把主体、背景、动作、镜头、音频和氛围,一层层地叠加上去。
像个电影制作人一样去思考,Veo 3 就会跟着你的节奏走。
📋 One More Thing
本号知识星球 (汇集ALL 订阅频道合集和其他):
星球里可获取更多AI实践和资讯:
🔗 另,下面有需要的可以通过链接获得优惠::
1、自己订阅海外AI服务—— Wildcard: Visa 和 Master 海外代付
https://bewildcard.com/i/BJDUHWVX (开卡优惠1美元)
2、购买可直接使用的AI产品,银河录像局优惠码:
银河大会员包含下面几种AI: https://nf.video/DEBjE 优惠码:Aitrainee(95折)
📖 MCP文章推荐,从概念到实践再到自己构建:
mcp-feedback-enhanced:一个让 Cursor 500 次额度膨胀N 倍的骚气 MCP!一次请求变成 N 次!
🌟 知音难求,自我修炼亦艰,抓住前沿技术的机遇,与我们一起成为创新的超级个体 (把握AIGC时代的个人力量)。
点这里👇关注我,记得标星哦~
