这几天发布的小红书热门笔记采集工作流很多朋友都完成了,
今天分享一个更加有用的小红书自动化教程:
用 DeepSeek +Coze 智能体工作流,一天仿写100条小红书爆款笔记
结果很夸张,但绝对真实:
一天批量产出100+条爆款内容结构,轻松打包生成完整文案,自动化发到小红书上都来不及。
你没听错——我甚至可以扩展到 1000+条/天 的节奏。
不是靠复制粘贴,而是:
输入关键词 → 自动生成结构化内容 → 情绪共鸣+CTA召唤 → 批量封装成笔记 。
这套玩法,不光适合小红书,也适合搞短视频、写内容副业、跑社群转化的朋友。
近期直播,也欢迎大家一起来聊聊,一键预约:
这篇文章,我会把整个自动化系统的 底层逻辑、提示词设计、爆款拆解方法、Coze工作流细节 ,全部讲透。
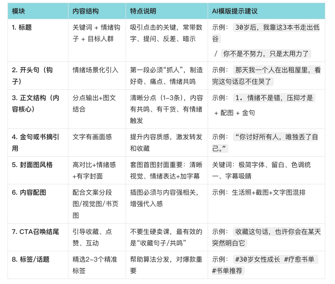
爆量逻辑:不是搬运,是结构化仿写
先别急着搭建系统,我们先看一个最关键的认知:
为什么大多数人写不出爆款?不是你没创意,是你没结构。
很多人以为写小红书就是“分享生活+随手一拍”。
但平台真的推的是这种内容吗?
当然不是。
你仔细刷一下推荐页,大多数爆款笔记都有这些特征:
-
强钩子 :开头一句话就戳中人心
-
情绪共鸣 :不是“知识点堆叠”,而是“情绪+故事+暗示”
-
结构稳定 :标题→钩子→正文→总结→召唤,全都有章法
所以,我用AI干了一件事——
把爆款结构变成一个可以复制的模版,搭进Coze工作流,配上DeepSeek自动生成内容,最后一键仿写热门笔记。
DeepSeek + Coze 工作流详解
下面进入核心部分,我将分步骤详细讲解如何搭建这个自动化仿写工作流。
我拆解一下这套流程,整整6步,全部自动化串联。
创建工作流
- 登录Coze平台 www.coze.cn
- 点击左侧"工作空间"→"资源库"→"工作流"
- 点击"新建工作流",填写名称和描述,如"小红书热门笔记仿写"
配置开始节点
工作流创建后,默认有开始和结束两个节点。我们需要配置开始节点的输入参数:
点击开始节点,添加三个输入变量:
cookie: 小红书获取到的Cookie字符串keywords: 要采集的关键词feishu: 飞书文件夹的链接
将所有参数设为必填项,确保工作流运行时必须提供这些信息
添加小红书笔记采集插件节点
这是工作流的核心部分,负责从小红书平台获取数据:
添加一个插件节点,选择"小红书笔记提取"插件
将插件命名为"小红书笔记采集"
配置输入参数:
-
cookiestr: 引用开始节点的cookie变量 -
keywords: 引用开始节点的keywords变量 -
totalNumber: 设置要采集的笔记数量(最多100条)
其他参数可以保持默认或根据需求调整:
noteType: 笔记类型(0=全部,1=视频,2=图文)sort: 排序方式(0=综合,1=最新,2=最热)
添加循环节点
由于我们需要处理多条笔记数据,必须使用循环节点进行批处理:
- 添加一个循环节点,连接在上一步的插件节点之后
- 设置循环类型为"遍历",循环变量选择小红书采集插件输出的笔记列表
- 配置循环体内部的处理逻辑(下一步骤)
笔记解析与数据处理
在循环体内,我们需要对每条笔记进行解析和数据处理:
- 添加笔记解析节点 :
- 使用"小红书笔记解析"插
- 输入变量为循环输出的单条笔记链接
添加仿写节点 :
需要提示词,请在评论区留言【提示词】
添加标题提炼节点
写入到飞书文件夹
处理完数据后,需要将其写入飞书文件夹:
- 添加"创建文档"插件节点
- 配置输入参数:
- 设置适当的错误处理机制,如重试次数等
配置结束节点
最后,配置结束节点输出工作流执行结果:
- 将循环节点连接到结束节点
- 设置输出变量
开始仿写
在开始体验工作流之前,需要完成几项基础准备工作:
获取小红书Cookie
Cookie是用于身份验证的关键信息,获取步骤如下:
- 使用电脑浏览器访问小红书官网(http://www.xiaohongshu.com)并登录账号
- 按F12打开开发者工具
- 点击"网络(Network)"选项卡
- 刷新页面,找到http://www.xiaohongshu.com的请求
- 在"标头(Headers)"中找到Cookie字段并复制
可以参考:
https://ncnlnt2dfp74.feishu.cn/wiki/GDYZwyhUJiGq58khjwGcGq7lnXc?fromScene=spaceOverview
创建飞书文件夹
登录飞书,创建一个新的文件夹
获取表格的分享链接,确保有权限
一键仿写热门文档:
输入:夏天养生吃什么
总结:AI不是辅助,是副业的生产力引擎
如果你还在用人工方式一条条憋选题、想文案、剪视频,真的建议你停一停。
AI不是取代创作者,而是释放创作者。
它帮你搞定枯燥重复的活,让你专注在“结构设计”和“价值交付”上。
内容工厂复制:矩阵玩法打开流量上限
当我搭建完第一套流程后,很快意识到:
这不是一个账号模型,而是一个内容工厂模型。
可复制的账号类型有哪些?
只要是内容型账号,都能跑这套逻辑:
- 情绪陪伴类账号 :倾诉+共鸣+治愈文案,适合女性用户
- 职场成长类账号 :工具+故事+“心法”,适合白领人群
- 知识卡片号 :适合信息密度高的知识/冷门干货,适配投放和SEO流量池
- 自我提升账号 :书单+习惯+效率+自律,适合打造个人品牌
🎁 加入「爆款IP短视频训练营」
如果你想 从0到1系统搭建自己的自媒体工厂 ,我们专门设计了一个实战型训练营:
✅ 教你搭建Coze工作流
✅ 教你精调提示词,提升爆款率
✅ 批量产内容 + 视频 + 矩阵号管理
✅ 一起跑内容实验、做数据A/B测试
✅ 帮你实现内容副业从0到1赚钱闭环
📮 私信“训练营”,最下方扫码加我微信领取训练营详情页 & 加群链接。
下一期训练营我们会把这些方案做成模板+实操视频+一对一辅导 ,到时候欢迎来一块玩。
📢 采集插件也已经迭代了!
这几天留言插件的朋友别急,我们的插件已经升级新增了三大功能,会在最近发布!
📢 加入2000+实战派AI从业者共创社群!
我们的AI社群围绕扣子、Dify、n8n等主流智能体平台搭建,聚集了来自阿里、抖音等背景的AI高手,以及跨境、电商等行业的实战派,正在围绕AI智能体展开共创对接。
👉 加我好友,一起学习AI
🎯 大家都在看
扣子Coze智能体万字教程:从入门到精通,一文掌握AI工作流搭建
全景图来了:2025年AI智能体创业搞钱地图(平台、路径、变现方法)
最新智能体落地案例:10大行业,20个场景,看谁在用AI赚钱
