作为职场的天选打工人,平常我们都会有写日报,周报,月报,年度总结,整理会议纪要等日常的办公需求,这些工作的完成,统统的离不开AI。
或者,我们是体制内工作者,需要写各种体制内公文,这也离不开AI。
但是,我们用AI生成的内容,总是会出现乱码和格式不对的问题,然后我们还要一行行的去进行修改,比较的麻烦
如下图所示,直接复制的话,格式就会很乱,比如经常性的带###,**这种标签。
为了提高工作效率,下面,陈工就给大家介绍以下,如何用 DeepSeek、腾讯元宝、豆包 AI 这三款AI神器,直接一键导出 word 文档,解决格式混乱的问题。
1、DeepSeek
提示词指令:
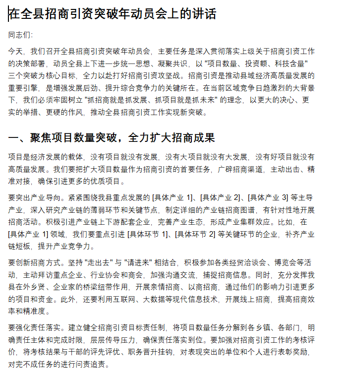
这里以讲话稿来举例子,核心点在于用 HTML 格式输出,在线预览,可以直接导出 word 文档。
核心点在于,我上面加粗标红的这句话。
👍
"为县委书记撰写在‘全县招商引资突破年动员会’上的讲话稿,要求:①用‘三个突破’(项目数量、投资额、科技含量)结构;②点名批评 3 个进度滞后乡镇;③结尾用‘同志们,XX 发展等不起、慢不得!’"用 HTML 格式输出,在线预览,可以直接导出 word 文档。
实际生成结果:
点击左侧的运行,右侧就可以直接进行预览。
DeepSeek还是比较的智能的,考虑到我们下载word之后,还需要对内容进行修改。
我们直接可以在DeepSeek里面做填充实际的内容。
县/区名称、会议日期、进度滞后乡镇、项目数量目标、投资额度目标、科技含量目标等信息。
填写完成之后,直接点击生成word文档,一份word文档就生成了。
实操视频:
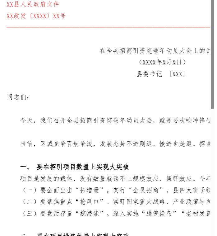
word 文档展示:
关于字体大小,还有颜色,我们可以自己手动修改以下即可。
下面的仅供参考。
2、豆包
我们打开豆包 app,然后点击帮我写作,直接发送给豆包即可。
点击下载,就可以直接下载 word 文档了。
相比较于 deepseek 来说,豆包的界面做的更为简洁,我们直接把提示词输入进去,然后生成文档。
界面就可以直接下载 word 文档了,用起来很方便,特别适合中老年人去进行使用。
生成结果:
我们看整个版面,相比较与 DeepSeek 生成的来说,豆包生成的格式,字体比较的统一,但是里面的内容,比如一些实际情况的数据,我们还需要在 word 里面自行进行修改。
3、腾讯元宝
经过陈工的反复测试,我们除了要加上提示词之外,额外还要再加上一句话:按照严格的正式公文格式排版。
同理,我们还是点击运行!
预览结果:
我们直接复制文字,然后新建一个 word 文档,直接进行复制粘贴即可。
经过陈工的测试发现,其实 DeepSeek、豆包和腾讯元宝各有千秋。
论用户体验感来说,豆包其实是更好一些的,可以直接下载,很方便,但是生成的内容,还是不是太好。
DeepSeek 生成的内容还是很 ok 的,并且在前端预览的时候,很人性化。
就像一个应用一样,把我们具体的需求提上去,直接就给我们生成了。
但是在排版方面,还是要我们后期再去排版。
腾讯元宝也比较的惊艳,无论是内容还是格式,都没有太大的问题。
