在信息过载的职场环境中,每个打工人都在经历三重暴击:
- 日报周报要处理30+文档
- 读书会前需速读200页专业书
- 项目资料库躺着500+篇未读论文
当看到飞书×DeepSeek深度融合时,我原以为又是画饼式升级——直到亲自试玩后发现:这个生产力王炸组合,竟能让普通打工人实现「下班自由」。下面直接上干货,手把手教你把AI变成24小时待命的数字员工。
一、这才是真实办公场景的「外挂模式」
(扫描末尾二维码免费获取所有模板👇)
1.知识库秒变智能顾问
市场部@Lisa实测案例:把3年积累的行业报告喂给系统后,现在要找某个细分市场数据,只需在搜索框输入: "2023年华东地区母婴用品线上消费趋势" 1分钟就生成带数据来源的简报,比手动翻报告快10倍。
用户@nanshanjukr的心理知识库更绝:输入患者症状关键词,直接输出匹配的咨询策略和案例分析。看看这专业度:
2. 书籍解读杀手锏
读书会神器实测: 上传《金字塔原理》PDF,选中章节选择「拆解知识框架」 输出结果包括:思维导图+精华金句+落地工作表
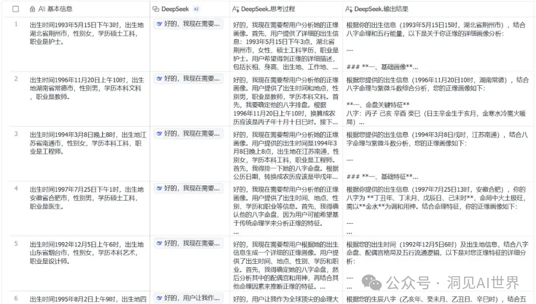
3. AI赛博算命「八字玄学」
(没想到最火的是这个功能)
有人在相亲前输入: "根据我的资料生成正缘画像" 结果精确到: "89%匹配度的对象可能从事创意行业,常出没CBD精品咖啡店"
二、手把手保姆级操作指南
实战:论文速读术
- 上传文献PDF到多维表格
- 点击「智能解析」
- 组会汇报再也不怕啦!
"原本要花3天的文献综述,现只需喝杯咖啡的时间"
💡重要提醒:我们整理了全套模版,现在扫瞄末尾二维码立即免费获取:
飞书多维表格的字段还支持很多AI的功能,有想法的快来一起探索吧!
这个时代最大的认知差,就是总有人比你更早用好工具。现在使用模板库,开启你的效率革命吧。
我是洞见君,在这里不做AI焦虑的搬运工,只做你探索路上的提灯人。 关注后点击右上角"..."设为星标 🌟,每周为你筛选真正值得读的AI干货,让重要更新永不迷路。
整理了这段时间验证过的AI增效工具包和实战信息差(持续更新中 ),放在了洞见AI世界知识库 ,链接我,备注"知识库"免费获取 ,希望能帮你绕过80%的人正在经历的信息泥潭。
扫码备注"AI"加入洞见君AI交流群 ,这里没有居高临下的说教: 卡壳时@洞见君 随时提问,有发现时共享给同频伙伴,把「一个人找资料」变成「一群人打配合 」
AI浪潮里,我们互为灯塔
