AI数字人正以破圈之势席卷多个领域。从义乌老板娘用俄语带货出圈,到虚拟主播24小时直播创下千万GMV,数字人技术正重塑内容生产逻辑。
今天我们分享如何通过DeepSeek和即梦AI快速生成数字人,用一个数字人演播上面的这段话。
先看一下效果。
我们将用到DeepSeek和即梦AI。
字节跳动在上个月刚刚发布了一项研究成果:OmniHuman-1大模型,实现的结果是让图片说话。当然不仅仅只是让图片张嘴说话,还能生成逼真的全身动态视频,从面部表情、身体动作、手势变化、物体交互等细节,都非常生动。
该模型目前已应用到了即梦AI的大师模式,我们今天的操作将会用到它。
接下来,上操作步骤。其实很简单,只有简单3步。
我们可以借助DeepSeek,让他帮忙生成一个数字人形象的提示词。
在DeepSeek中输入以下提示词:
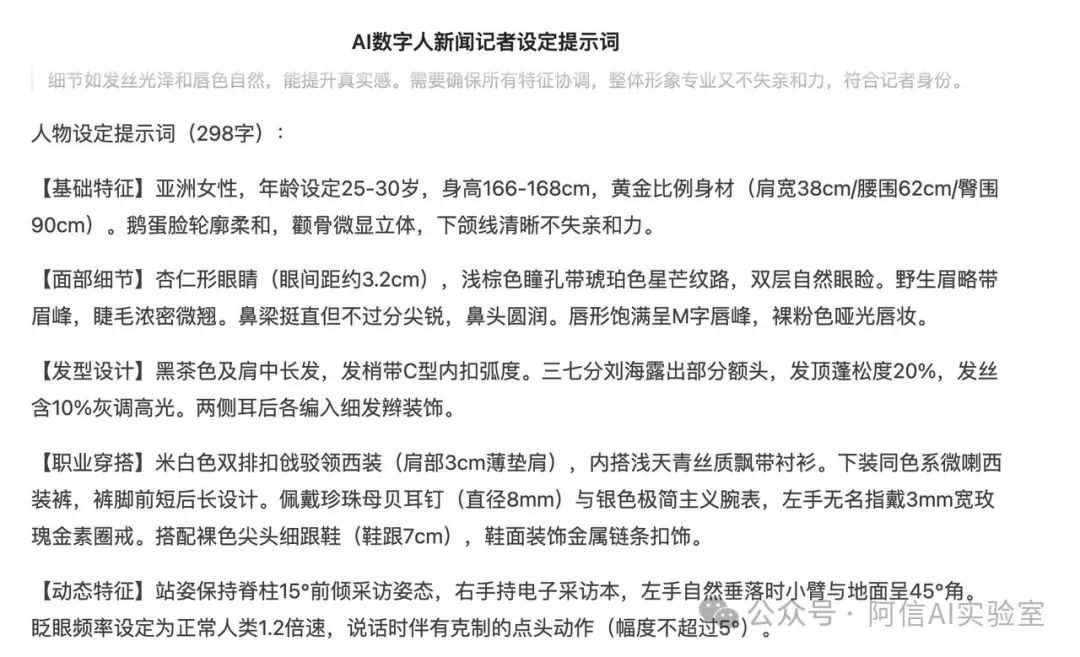
我需要用AI做一个新闻记者风格的数字人,请帮我生成数字人人物的提示词,人物细节提示词包含:亚洲女性,年龄,身高;脸型;眼睛;头发;身材比例等样貌特征,以及服饰穿搭的描述。字数不要超过300字
15s后,DeepSeek返回了详细的数字人提示词(之所以限制了300字,是因为之前的测试,一度给了800多字的详细提示词):
查看一下提示词,是否存在我们需要调整的地方,进行修正下。
例如:我们需要一个正面照的新闻记者风格的数字人,而在【动态特征】里面,有复杂的元素,将其修改为:【动态特征】站姿正面向前,使用纯色背景。
打开即梦AI,进入AI图片页面。
提示词,在图片生成标签下的提示词中,粘贴刚才生成的提示词;
模型,可以选择【图片2.0Pro】
精细度,调整到8,会更加真实,有质感。
图片比例,根据你需要的尺寸来调整即可,我们这里选择的是1:1。
点击“立即生成”。
稍等片刻,即梦就帮我们生成了,如图所示的四张图,我们选择其中一张,自己满意的图片,下载下来。
在即梦AI的首页,我们点击进入AI数字人-对口型的页面,进入数字人创作。
角色,上传我们刚刚制作的AI数字人形象;
生成效果,选择“大师”,我用了一个新账号限免1次,如果只用积分,会用很多很多的积分。
对口型,在文本框中输入我们要口播的文本。
声音,这里可以选择不同的声音,也可以试听。
随后点击“生成视频”就可以了。
生成视频之后,如果对生成的效果不满意,可以重新生成一次。积分够用的话。
常见问题
- 问题1:生成形象不够真实
→ 在生成图片的提示词中可以加入「自然光影过渡」「皮肤纹理细节」「毛孔级精度」等元素。
- 问题2:免费额度不足
→ 每日登录即梦AI领取66积分,分享作品到社区可额外获赠。
- 问题3:口型与语音不同步
→生成效果分为标准、生动、大师,尽量选择大师级的生成效果。标准级别口型不太同步。
今天的分享就到这里,快去尝试生成数字人吧。
这场 AI 技术革命最深刻的价值,在于让每个普通人都能通过AI工具以低成本实现专业级创作。当人人获得AI超能力,整个社会效率会大大增加,社会财富将不仅仅是用于满足物质需求。
都到这里啦,记得点赞、点爱心、转发,因为我需要您的反馈。
小手一赞,年入百万+
更多阅读
➡️ 腾讯ima知识库,重新定义知识管理!1个动作收纳99%碎片知识,打造个人第二大脑
➡️ 超详细!本地化部署DeepSeek R1+AnythingLLM搭建私有知识库
➡️ 别再浪费2小时找AI工具了!AI地图一站式AI工具导航,2025年必备AI神器
➡️ 深度拆解|WPS灵犀如何用DeepSeek-R1实现95%效率提升?4大场景实操全记录
➡️ 爆款宝宝走秀AI视频全流程揭秘:3步打造10万+播放量的萌宝时尚秀!
➡️ DeepSeek + Kimi:3分钟生成超酷PPT,打工人逆袭神器!
➡️ 使用Windsurf开发一个NFT共创的web3项目:不使用AI,你都想象不到AI有多厉害!
————————
Hi,我是阿信,一名AI创业者,产品经理人。拥抱AI,从现在做起。阿信AI实验室将记录我的AI成长之路、AI创富之路,欢迎关注。
关注公众号,点击“领取资料”领取清华DeepSeek系列资料:
《DeepSeek从入门到精通》、
《DeepSeek如何赋能职场应用》、
《普通人如何抓住DeepSeek红利》
《DeepSeek+DeepResearch让科研像聊天一样简单》
《DeepSeek与 AI 幻觉》,以及
《AI工具大礼包》(各项AI工具集合会不断更新)
粉丝福利:免费赠送AI学习社群「3天AI特训营」体验卡,添加微信:axin6ai领取。
