嘿,我是小马!最近被学弟学妹们"狂轰滥炸",他们都来找我帮忙修改毕业论文。说实话,看着他们被毕设折磨得黑眼圈浓重、头发凌乱的样子,我真是感同身受啊!堆积如山的参考文献要整理,复杂的系统架构图要绘制,还有那数不清的代码错误要调试......我深知这种痛苦。但别担心,现在是AI时代了!今天我就来分享如何用"魔法打败魔法",让AI成为你毕设路上的得力助手!关注我,还能领取我精心整理的AI降服论文AIGC提示词宝典哦!
一、毕业设计的挑战
每年的毕业季,无数学子都在与毕业设计搏斗。尤其是计算机专业的同学们,不仅要完成文档写作,还要进行系统设计与代码实现,工作量之大令人咋舌。
据统计,一份合格的计算机专业毕业设计平均需要花费3-4个月的时间,而很多同学往往因为实习、求职等压力,难以投入足够精力。结果就是临近交稿才开始赶工,最终交出一份勉强及格的作品。
但现在,我们有了新的选择——人工智能辅助创作。
二、计算机专业毕业设计的标准结构
在介绍AI辅助方法前,我们先了解计算机专业毕业设计的标准结构,这有助于我们更有针对性地利用AI工具。
2.1 文档部分
一个标准的计算机专业毕业论文通常包含以下章节:
- 开篇 :包括摘要、关键词、英文摘要等
- 研究背景 :阐述研究领域现状及问题
- 研究意义 :说明该研究的理论价值和实用价值
- 相关技术介绍 :涉及的关键技术、算法或理论
- 需求分析 :系统功能需求和非功能需求
- 系统设计 :总体架构设计、模块划分等
- 数据库设计 :数据库概念设计、逻辑设计等
- 关键接口设计 :系统间接口、模块间接口等
- 功能实现 :核心功能的实现方法和过程
- 系统测试 :测试方案及结果
- 总结与展望 :项目总结和未来展望
2.2 每个阶段需要提供的图例
不同的章节需要不同类型的图表来支撑论述:
| 章节 | 需要的图表类型 | 工具建议 | | --- | --- | --- | | 系统设计 | 架构图、组件图、用例图 | draw.io、Mermaid | | 数据库设计 | ER图、表结构图 | draw.io、Mermaid | | 接口设计 | 类图、序列图 | draw.io、UML | | 模块设计 | 流程图、状态图 | draw.io、Mermaid | | 功能实现 | 算法流程图、代码示例 | Markdown、Mermaid |
三、AI+Markdown+Mermaid:打造专业级毕业设计文档
现在,让我们通过保姆级教程,详细讲解如何利用AI生成各类图表,打造专业级毕业设计文档。
我们将涵盖2.2章节中提到的所有图表类型,并提供完整的操作流程,从提示词编写到图表导入和优化,手把手教你用AI打造完美毕设图表。
3.1 研究背景与意义的撰写
研究背景和意义往往是学生最难下笔的部分。我们可以向AI提供以下提示:
请帮我撰写一篇关于"基于微服务架构的校园二手交易平台"的研究背景和研究意义,包括:
1. 当前校园二手交易现状及痛点
2. 微服务架构在此类应用中的优势
3. 本研究的理论价值和实践意义
要求:语言学术化,有数据支撑,字数800-1000字。
AI会生成一个结构清晰、论证有力的研究背景和意义部分,我们只需稍加修改,确保符合自己的研究方向即可。
以下是使用AI生成研究背景的效果示例:
研究背景:
随着互联网经济的快速发展,共享经济模式在各领域广泛应用。据统计,2023年中国二手交易市场规模已突破3万亿元,而校园二手市场作为其中重要组成部分,年交易规模超过300亿元。当前校园二手交易主要通过线下交易、社交媒体小组或第三方平台进行,存在信息不对称、交易效率低、安全保障不足等痛点。研究表明,超过87%的在校大学生有二手物品交易需求,但仅有32%对现有交易渠道表示满意。
研究意义:
本研究旨在通过微服务架构构建专注于校园场景的二手交易平台,不仅能解决现有交易痛点,提升用户体验,还能促进校园资源循环利用,减少浪费,具有显著的环保价值。从技术角度看,微服务架构具备高可用性、高扩展性和技术栈灵活性等优势,能更好地适应校园二手交易平台快速迭代和功能扩展的需求...
3.2 系统设计图例生成
3.2.1 系统架构图(架构图)
系统架构图是毕业设计的核心图例之一,它展示了系统的整体结构和各组件间的关系。
步骤1:编写清晰的AI提示词
向AI提供详细的系统组件信息:
请用Mermaid语法生成一个基于微服务架构的校园二手交易平台的系统架构图,包含以下内容:
1. 前端层:Web前端、移动端App
2. 接入层:API网关、负载均衡
3. 服务层:
- 用户服务(用户管理、认证授权)
- 商品服务(商品管理、分类、搜索)
- 订单服务(订单处理、状态追踪)
- 支付服务(支付处理、退款)
- 消息服务(通知、站内信)
4. 中间件层:
- 服务注册与发现
- 配置中心
- 消息队列
- 缓存服务
5. 数据层:各服务对应的数据库
请确保图表清晰展示各组件间的调用关系和数据流向。
步骤2:获取并优化Mermaid代码
AI会生成类似这样的Mermaid代码:
graph TD
%% 前端层
WebClient[Web前端] --> LB[负载均衡]
MobileApp[移动端App] --> LB
%% 接入层
LB --> Gateway[API网关]
%% 中间件层
Gateway --> Discovery[服务注册与发现]
Gateway --> Config[配置中心]
%% 服务层
Gateway --> UserService[用户服务]
Gateway --> GoodsService[商品服务]
Gateway --> OrderService[订单服务]
Gateway --> PaymentService[支付服务]
Gateway --> MessageService[消息服务]
%% 服务间调用
OrderService --> UserService
OrderService --> GoodsService
PaymentService --> OrderService
MessageService --> OrderService
%% 中间件
MQ[消息队列] --> MessageService
OrderService --> MQ
PaymentService --> MQ
Cache[缓存服务] --> GoodsService
Cache --> UserService
%% 数据层
UserService --> UserDB[(用户数据库)]
GoodsService --> GoodsDB[(商品数据库)]
OrderService --> OrderDB[(订单数据库)]
PaymentService --> PaymentDB[(支付数据库)]
MessageService --> MessageDB[(消息数据库)]
步骤3:在draw.io中导入并美化
- 打开draw.io网站或桌面应用
- 选择"+" > "Mermaid" > "输入脚本代码"
- 复制上面的Mermaid代码并粘贴
- 选择"Mermaid"格式,点击"导入"
- 导入后,进行美化:
- 调整颜色:可以为不同层次的组件设置不同颜色(如前端层蓝色,服务层绿色等)
- 添加阴影和圆角:提升专业感
- 调整字体和大小:保证可读性
- 优化布局:确保层次清晰,避免线条交叉
也可以将脚本代码发给AI让它来帮助我们美化
效果示例:
最终效果应该是一个层次分明、关系清晰的系统架构图,能让评阅老师一目了然地理解你设计的系统结构。
3.2.2 组件图
组件图展示系统更为详细的内部结构,特别是各组件间的依赖关系。
AI提示词示例:
请使用Mermaid语法生成一个校园二手交易平台中商品服务的组件图,包含以下组件:
1. 商品控制器(GoodsController):处理HTTP请求
2. 商品服务接口(GoodsService):定义业务操作
3. 商品服务实现(GoodsServiceImpl):实现业务逻辑
4. 商品数据访问层(GoodsRepository):数据库操作
5. 商品搜索组件(GoodsSearchComponent):商品搜索功能
6. 商品缓存组件(GoodsCacheComponent):商品信息缓存
7. 图片处理组件(ImageProcessComponent):商品图片处理
8. 外部接口:消息队列、商品数据库、搜索引擎、文件存储
请展示组件间的依赖关系和接口调用。
生成的Mermaid代码可在draw.io中导入后进行美化,同样的步骤。
3.2.3 用例图
用例图帮助我们明确系统的功能范围和用户交互。对于用例图,我们可以让AI生成UML格式的代码:
AI提示词示例:
请使用PlantUML语法生成一个校园二手交易平台的用例图,包含以下角色和用例:
角色:
1. 游客
2. 注册用户(继承自游客)
3. 卖家(继承自注册用户)
4. 买家(继承自注册用户)
5. 管理员
核心用例:
- 游客:浏览商品、搜索商品、注册账号、查看评价
- 注册用户:登录系统、管理个人信息、消息通知
- 卖家:发布商品、管理商品、处理订单、查看销售统计
- 买家:收藏商品、购买商品、支付订单、评价商品、申请退款
- 管理员:用户管理、商品审核、订单管理、系统配置、数据统计
请确保角色间的继承关系清晰,并展示适当的用例之间的包含和扩展关系。
注意事项:
- 由于AI可能生成PlantUML而非Mermaid代码,你需要使用draw.io的高级导入:
- 用例图的美化技巧:
- 保持用例椭圆形状一致
- 使用不同颜色区分不同角色的用例
- 确保继承关系、包含关系和扩展关系的箭头样式正确
3.3 数据库设计图例生成
3.3.1 ER图(实体关系图)
ER图是数据库设计中最重要的图表,它展示了数据实体间的关系。
步骤1:编写详细的AI提示词
请使用Mermaid语法生成一个校园二手交易平台的ER图,包含以下实体与关系:
实体:
1. 用户(User):
- 用户ID (PK)
- 用户名
- 密码
- 邮箱
- 手机号
- 学校
- 注册时间
- 用户状态
2. 商品(Goods):
- 商品ID (PK)
- 名称
- 描述
- 价格
- 图片URL
- 分类ID (FK)
- 卖家ID (FK)
- 状态
- 发布时间
- 浏览次数
3. 商品分类(Category):
- 分类ID (PK)
- 分类名称
- 父分类ID
- 排序权重
- 创建时间
4. 订单(Order):
- 订单ID (PK)
- 买家ID (FK)
- 卖家ID (FK)
- 商品ID (FK)
- 交易金额
- 订单状态
- 创建时间
- 支付时间
- 完成时间
5. 交易评价(Rating):
- 评价ID (PK)
- 订单ID (FK)
- 买家ID (FK)
- 卖家ID (FK)
- 评分
- 评价内容
- 评价时间
- 评价图片URL
关系:
- 一个用户可以发布多个商品(一对多)
- 一个商品只能属于一个分类(多对一)
- 一个分类可以包含多个商品(一对多)
- 一个买家可以创建多个订单(一对多)
- 一个卖家可以接收多个订单(一对多)
- 一个商品可以关联多个订单(历史记录,一对多)
- 一个订单只能有一个评价(一对一)
请使用实体关系建模的标准符号,清晰标注主键、外键和关系的多重性。
步骤2:获取并优化Mermaid代码
AI将生成符合要求的Mermaid代码。接下来:
- 检查生成的代码是否完整覆盖了所有实体和关系
- 确保主键、外键标注正确
- 验证实体间关系的箭头方向和多重性表示是否准确
步骤3:在draw.io中导入并美化
同样使用draw.io导入Mermaid代码,然后进行美化:
- 为不同实体设置不同颜色
- 调整实体框的大小,使字段显示清晰
- 优化布局,确保关系线不交叉
- 加粗主键,使用斜体标注外键
3.3.2 表结构图
表结构图更直观地展示数据库表设计。
AI提示词示例:
请使用Mermaid语法为校园二手交易平台生成数据库表结构图,包含用户表、商品表、分类表、订单表和评价表。
对于每个表,请详细列出:
1. 表名(使用标准命名格式)
2. 所有字段名称
3. 字段数据类型
4. 主键标识
5. 外键关系
6. 索引信息
示例输出格式
classDiagram
class users {
+int id PK
+varchar(50) username UK
+varchar(100) password
+varchar(100) email UK
+datetime created\_at
+index(email)
}
请确保表间的关系清晰可见,使用专业的数据库设计术语和标准。
3.4 接口设计图例生成
接口设计是毕业设计中的重要环节,清晰的接口文档能帮助理解系统的内部交互和扩展性。我们主要使用类图和序列图来展现接口设计。
3.4.1 类图
类图展示系统的静态结构,包括类、接口及其之间的关系。
步骤1:编写精准的AI提示词
请使用PlantUML语法生成校园二手交易平台商品模块的类图,包含以下类和接口:
1. 接口:
- GoodsService(商品服务接口)
- GoodsRepository(数据访问接口)
2. 类:
- GoodsController(控制器类)
- GoodsServiceImpl(服务实现类)
- GoodsRepositoryImpl(数据访问实现类)
- GoodsDTO(数据传输对象)
- GoodsEntity(实体类)
- GoodsVO(视图对象)
- GoodsQuery(查询条件对象)
3. 请包含以下细节:
- 每个类/接口的重要属性
- 每个类/接口的关键方法(含参数和返回类型)
- 类之间的关系(继承、实现、依赖、关联等)
- 适当的访问修饰符(public、private等)
4. 确保清晰表达以下关系:
- GoodsController依赖GoodsService
- GoodsServiceImpl实现GoodsService接口
- GoodsServiceImpl依赖GoodsRepository
- GoodsRepositoryImpl实现GoodsRepository接口
- GoodsDTO、GoodsVO和GoodsEntity之间的转换关系
步骤2:获取并优化UML代码
步骤3:优化类图的专业性
一个专业的类图应该具备以下特点:
- 命名规范:遵循Java/OOP命名规范
- 结构清晰:分层明确,各司其职
- 依赖合理:符合依赖倒置原则
- 方法完整:关键方法参数和返回值类型明确
- 关系正确:箭头类型和方向准确表达类间关系
类图示例效果:
最终生成的类图应当能够清晰地展示系统各组件的职责和相互调用关系,便于读者理解系统的静态结构。
3.4.2 序列图
序列图展示系统的动态行为,描述对象之间的交互过程和消息传递顺序。
AI提示词示例:
请使用PlantUML语法生成一个"用户发布商品"功能的序列图,展示从用户操作到数据持久化的完整流程。包含以下参与者和组件:
1. 参与者:
- 用户
- 前端界面
2. 系统组件:
- GoodsController(控制器)
- GoodsService(服务层)
- GoodsRepository(数据访问层)
- 数据库
- 缓存服务
- 搜索引擎服务
- 消息队列
3. 交互过程:
- 用户填写商品信息并提交
- 前端进行数据验证
- 控制器接收请求并调用服务层
- 服务层处理业务逻辑(包括数据转换、验证等)
- 数据持久化到数据库
- 更新缓存
- 发送消息到消息队列以更新搜索索引
- 返回处理结果给用户
4. 请包含以下细节:
- 消息名称和参数
- 同步/异步调用的区分
- 可能的条件判断或循环
- 返回值
- 异常处理流程
序列图的优化技巧:
- 时序清晰:从上到下的时间流动清晰明了
- 消息精确:带有准确的方法名和参数
- 活动条:显示每个对象的活动时间段
- 注释:在关键步骤添加说明
- 条件分支:使用alt框表示条件处理
3.5 模块设计图例生成
模块设计需要用流程图和状态图来表达业务流程和状态变化。
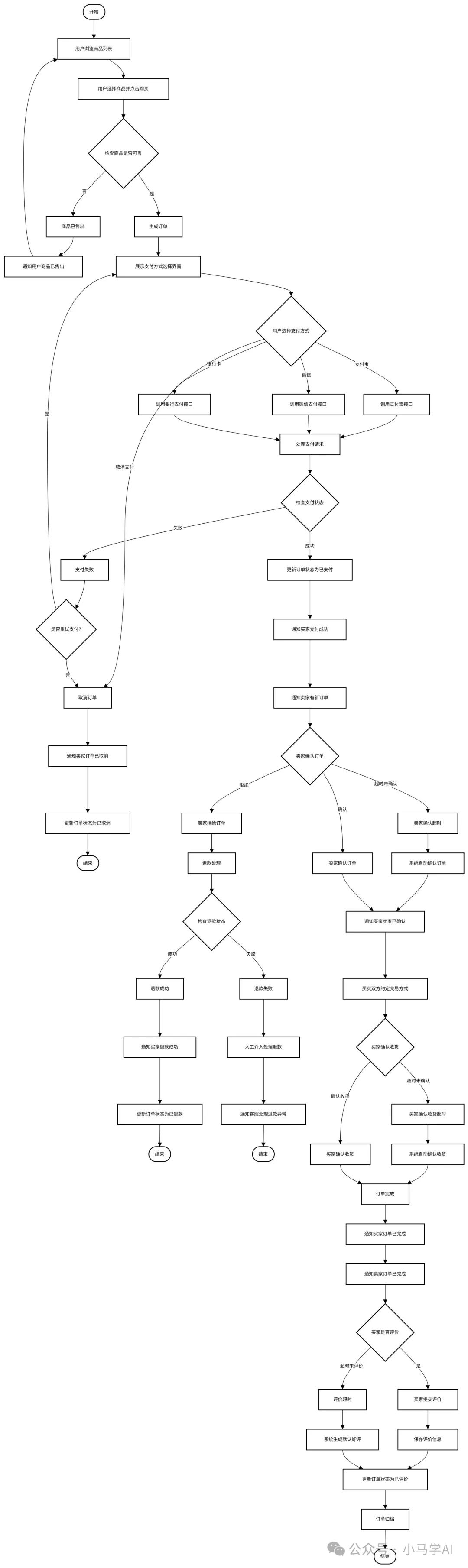
3.5.1 流程图
流程图是表达算法或业务流程最直观的方式。
AI提示词示例:
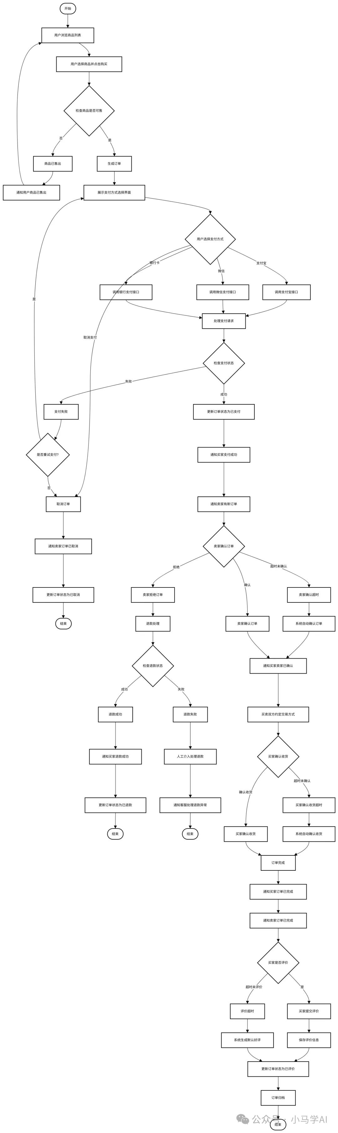
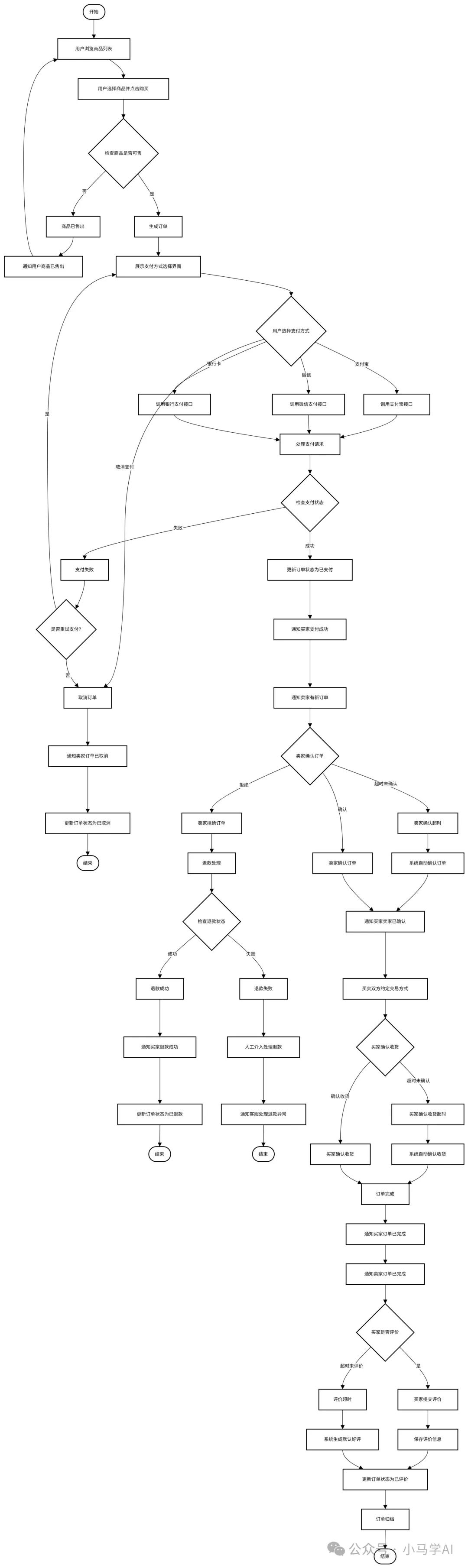
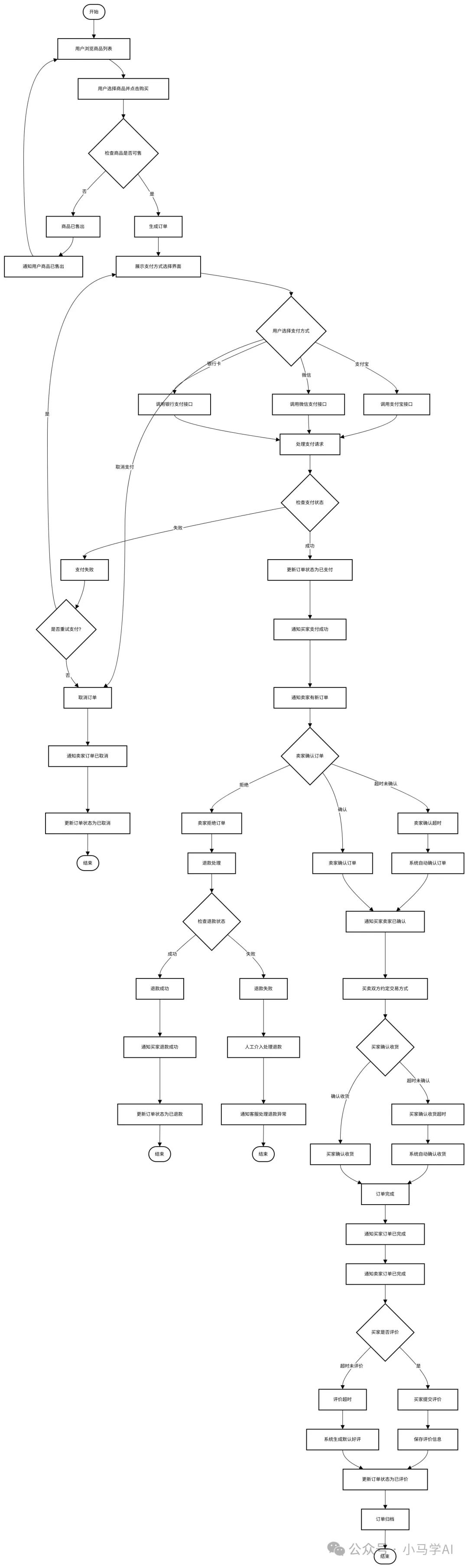
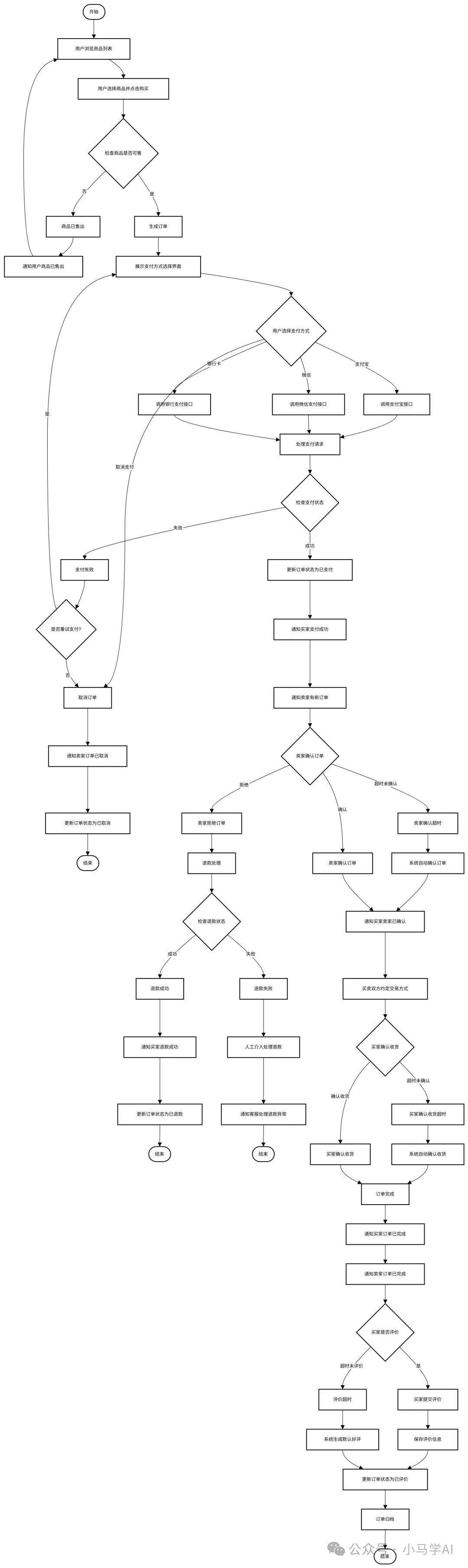
请使用Mermaid语法生成一个"用户下单购买二手商品"的完整业务流程图,包含以下环节:
1. 用户浏览商品
2. 选择商品并确认购买
3. 系统检查商品状态(是否仍可售)
4. 生成订单
5. 用户支付流程(包含多种支付方式选择)
6. 支付状态确认
7. 卖家确认订单
8. 买家确认收货
9. 评价流程
10. 订单完成
请包含以下细节:
- 每个环节的判断条件
- 可能的异常情况及处理(如支付失败、商品已售出等)
- 超时处理机制
- 状态变更通知
使用标准的流程图符号,确保图表逻辑清晰,各种情况处理完备。
流程图优化技巧:
- 使用标准图形:矩形表示过程,菱形表示判断等
- 颜色编码:不同类型的操作使用不同颜色
- 布局优化:流程从上到下或从左到右清晰流动
- 注释添加:在复杂部分添加说明
- 异常处理:确保所有异常路径都有明确处理
3.5.2 状态图
状态图展示系统中对象的状态变化和转换条件。
AI提示词示例:
请使用Mermaid语法生成一个"二手交易订单"的状态图,展示订单从创建到完成的所有可能状态及转换。包含以下状态:
1. 待付款:订单已创建但未支付
2. 已付款:买家已完成支付
3. 已接单:卖家已确认订单
4. 交易中:买卖双方正在进行线下/线上交接
5. 待确认:等待买家确认收货
6. 已完成:交易成功完成
7. 已评价:买家已评价
8. 已取消:订单被取消
9. 退款中:正在处理退款
10. 已退款:退款成功完成
请包含以下细节:
- 状态间的转换条件
- 触发状态转换的角色(买家、卖家、系统、管理员)
- 每个状态可能的超时处理
- 每个状态的可能后续操作
使用标准的状态图表示法,确保图表完整展示订单生命周期中的所有可能状态和转换路径。
状态图的优化要点:
- 初始和终止状态明确
- 状态名称简洁明了
- 转换条件清晰标注
- 可到达性:确保每个状态都有路径可到达
- 避免死循环:状态转换不应形成无限循环
3.6 功能实现图例生成
3.6.1 算法流程图
算法流程图用于展示复杂算法的执行步骤和逻辑。
AI提示词示例:
请使用Mermaid语法生成一个"基于用户行为的商品推荐算法"流程图,包含以下步骤:
1. 数据收集:收集用户浏览、收藏、购买历史
2. 数据预处理:清洗、标准化数据
3. 特征提取:从用户行为中提取特征
4. 用户相似度计算:基于余弦相似度等方法
5. 商品相似度计算:基于商品类别、价格、标签等
6. 协同过滤推荐:
a. 基于用户的协同过滤
b. 基于商品的协同过滤
7. 结果融合:合并不同推荐结果
8. 排序与筛选:根据时效性、相关性等因素
9. 推荐结果展示
请包含算法中的关键判断条件、迭代过程和数据流向,使用标准的流程图符号,并添加必要的注释说明复杂步骤。
3.6.2 代码示例
在功能实现章节中,适当展示核心算法的代码示例能增强论文的专业性和可信度。
AI提示词示例:
请为校园二手交易平台生成一个基于SpringBoot的商品搜索功能实现代码,包含以下部分:
1. Controller层:接收搜索请求,参数校验
2. Service层:搜索逻辑实现,包含关键字搜索、分类筛选、价格区间筛选
3. Repository层:数据库查询接口
4. 高亮显示和分页处理逻辑
5. 搜索结果排序(相关度、价格、发布时间等)
请使用Java语言,并遵循SpringBoot最佳实践,包含必要的注释说明算法逻辑。代码应当简洁高效,并具有良好的扩展性。
代码示例的优化要点:
- 代码格式:使用合适的代码高亮语法
- 注释充分:关键算法步骤有清晰注释
- 命名规范:符合行业编码规范
- 错误处理:包含适当的异常处理机制
- 性能考虑:关键部分有性能优化的说明
四、AI辅助系统测试文档编写
系统测试是验证毕业设计实现效果的重要环节,一份专业的测试文档能够有力证明你的系统功能完善、性能稳定。下面我们介绍如何利用AI生成高质量的测试文档。
4.1 测试计划制定
测试计划是系统测试的指导性文档,AI可以帮助我们快速生成符合规范的测试计划。
AI提示词示例:
请为校园二手交易平台生成一份完整的测试计划,包含以下部分:
1. 测试目标与范围
2. 测试环境配置要求
3. 测试策略(包括单元测试、集成测试、系统测试、性能测试和安全测试)
4. 测试用例设计方法
5. 测试进度安排
6. 风险评估与应对策略
7. 资源需求
8. 测试完成标准
请使用专业的软件测试术语和方法,确保计划的完整性和可执行性。
测试计划应该简洁明了,重点突出测试的目标、方法和预期结果,为后续测试活动提供明确指导。
4.2 测试用例设计
测试用例是测试文档的核心,AI可以帮助生成全面覆盖系统功能的测试用例集。
AI提示词示例:
请为校园二手交易平台的"用户注册与登录"功能生成详细的测试用例,包含以下信息:
1. 测试用例ID和名称
2. 测试目的
3. 前置条件
4. 测试步骤(详细且可执行)
5. 测试数据(包括有效和无效数据)
6. 预期结果
7. 实际结果(预留空白)
8. 测试结果状态(预留空白)
9. 备注
请确保测试用例覆盖以下场景:
- 正常注册流程
- 使用已存在用户名注册
- 使用无效邮箱格式
- 密码强度不满足要求
- 验证码错误
- 正常登录
- 使用错误的用户名/密码登录
- 账号被锁定后登录
- 找回密码流程
对每个场景,提供具体的测试数据和详细步骤。
生成的测试用例应当逻辑清晰、步骤精确、覆盖面广,既包括正常流程,也包括各种边界条件和异常情况。
4.3 自动化测试脚本生成
对于需要反复执行的测试,自动化测试脚本能显著提高效率。AI可以帮助我们生成各类测试脚本。
AI提示词示例:
请使用JUnit和Mockito为校园二手交易平台的商品服务(GoodsService)生成单元测试代码,测试以下方法:
1. 添加商品(addGoods)
2. 更新商品信息(updateGoods)
3. 删除商品(deleteGoods)
4. 查询商品详情(getGoodsDetail)
5. 商品列表分页查询(listGoodsByPage)
请包含以下测试场景:
- 正常情况测试
- 参数验证测试(无效参数)
- 业务规则验证(如商品状态变更限制)
- 异常处理测试
- 边界条件测试
测试代码应当遵循Given-When-Then模式,使用合适的断言,并对外部依赖(如数据库访问)进行合理的Mock处理。
自动化测试脚本应当结构清晰、覆盖全面,并且易于维护和扩展。
4.4 性能测试报告
性能测试是评估系统稳定性和响应能力的重要指标,AI可以帮助分析和呈现性能测试结果。
AI提示词示例:
请根据以下性能测试数据,生成一份完整的性能测试分析报告:
测试工具:JMeter
测试环境:8核16G云服务器,MySQL 8.0,Redis 6.0
测试场景:
1. 首页商品列表加载(200并发用户)
2. 商品搜索功能(150并发用户)
3. 用户下单流程(100并发用户)
4. 订单支付处理(80并发用户)
测试数据:
- 首页商品列表:平均响应时间450ms,90%请求<800ms,最大响应时间1200ms,TPS 220
- 商品搜索:平均响应时间580ms,90%请求<950ms,最大响应时间1500ms,TPS 180
- 用户下单:平均响应时间780ms,90%请求<1100ms,最大响应时间1800ms,TPS 120
- 订单支付:平均响应时间680ms,90%请求<950ms,最大响应时间1600ms,TPS 110
请分析系统性能表现,识别潜在瓶颈,并提出优化建议。报告应包含图表展示、性能指标解释、系统资源利用分析和优化方向。
性能测试报告应当数据清晰、分析到位,并且提供有价值的优化建议。
4.5 缺陷报告与跟踪
合理的缺陷管理是软件质量保障的重要环节,AI可以帮助标准化缺陷报告格式。当然论文中如果没有必须要求,可以不写这部分内容。
AI提示词示例:
请生成校园二手交易平台测试过程中发现的5个典型缺陷的标准缺陷报告,缺陷涵盖UI展示、功能逻辑、数据处理、性能问题和安全漏洞各一个。
缺陷报告应包含以下字段:
1. 缺陷ID
2. 缺陷标题
3. 严重程度(阻断、严重、一般、轻微)
4. 优先级(高、中、低)
5. 缺陷状态(新建)
6. 所属模块
7. 发现版本
8. 缺陷描述(详细且清晰)
9. 重现步骤(精确且可执行)
10. 预期结果与实际结果
11. 截图或日志(描述即可)
12. 可能的原因分析
13. 建议的修复方案
请确保缺陷报告专业、准确、信息完整,能为开发团队提供足够的信息进行缺陷修复。
优秀的缺陷报告能够清晰描述问题、提供准确的复现步骤,并给出有价值的修复建议。
五、注意事项与建议
虽然AI能大幅提升毕业设计效率,但也要注意以下几点:
- 理解为先 :不要盲目使用AI生成的内容,确保理解其原理和逻辑
- 个性化调整 :AI生成的内容往往比较通用,需要根据自己项目的特点进行调整
- 查重与原创 :修改AI生成的内容,确保原创性,避免查重问题
- 技术把关 :检查AI生成的代码是否符合最佳实践,是否存在安全隐患
- 适度使用 :将AI作为辅助工具,而非完全依赖
写在最后
作为毕业10年的学长,真心觉得AI技术在毕设中简直是救命稻草!它不仅能帮你生成各种专业图表、撰写标准文档,还能辅助代码实现和系统测试,让你的毕设效率提升10倍不止。我看到太多同学从熬夜加班、焦虑不安,到轻松应对、从容交稿的转变了。AI就像你的私人助教,随时待命,让你的毕设之路不再孤独艰难。
不过,我知道很多同学最担心的是:用AI写出来的内容会不会查重率爆表?会不会被AIGC检测工具一眼识破?别担心!关注我,你将获得我精心整理的"降低AIGC特征自动化方法"完整指南,让你的论文既有AI的高效,又有人工的独特性。另外,我还会持续分享各种论文写作技巧、答辩应对策略,帮你轻松拿下毕业季的最后挑战!毕竟,工具永远只是工具,如何巧妙运用才是真正的智慧!
