1984年9月2日,图灵奖得主、面向对象编程奠基人阿伦.凯发表了一篇论文叫 《Opening the hood of a word processor》,中文翻译为:
打开文字处理器的引擎盖。
彼时PC机刚刚开始被个人使用,微软刚刚发布了DOS系统上的文字处理器word1.0,不过当时它只能被大公司的专业工程师所用。而Alan认为个人电脑暗示着人人都需要一个word processor,所以世界需要一个人人都能使用的灵活的Word procesor 。
三年后,
- Word 3.0被安装在苹果的操作系统上可以被个人使用;
- Excel 在微软自家的Windows操作系统上发布;
- PowerPoint被微软收购
今天,这些软件对普通人早已触手可及。然而,在他们诞生的早期,必须由专业的排版工程师、表格工程师、图形绘制工程师操作。就像今天,写一个网页仍然需要专业的工程师。
不过, 当AI掌 握写代码的技能后,网页会成为未来日常使用的通用工具。我相信用不了多久,使用网页表达,就会像今天我们使用PPT那样简单,把阿伦.凯40年前的预言再上一个高度。
ps:阿伦.凯至今85岁高龄仍然活跃在Quora(海外版知乎)平台上,老头很健康,大家有空可以去cue一下。
同样是让AI写网页,会有什么不同?
当然,用AI 写网页不是什么新鲜事:
-
最开始,是cursor这类工具用AI写网页,主要是开发场景中。
-
后来,manus这类通用工具把写网页用在日常办公场景。
-
再后来,大家纷纷跟进,包括字节跳动的扣子(coze)团队,这次跟进让Coze生态长出新的枝杈:扣子空间(coze.cn),这与Coze之前构建工作流的“人设”完全不同。
今天,如果你打开扣子空间的官网,会赫然看到:扣子空间,你的AI 办公助手。
对话框上方,几个快捷键中有两个是人类历史上经典的个人工具类软件:
- 写作对应的是笔记、文档类工具;
- PPT对应的是汇报类工具;
- 最后一个就是还未被大多数人掌握的 ——网页
ps:插播弦外音:这里没有表格,我猜因为字节有飞书表格;又多一个播客,我猜是希望大家能在午休时间听听播客(抑或是领导讲话)?
这样看起来,和其他的网页工具相比,扣子可能会发展成一个AI的全家桶工具。
扣子 = 扣子智能体搭建 + 扣子空间
= 智能体搭建 + AI 写作 + AI PPT + AI播客 + AI网页
不过,虽然功能齐全,到底效果如何还要真实感受、对比一下。今天主要试试扣子空间的网页生成功能,看看它能不能打开网页的引擎盖,成为人人都可以使用的工具。
整个过程有两个小惊喜:
-
一是:某些场景生成的网页比Cursor略胜一筹文档类工具;
-
二是:支持用户指定网页元素局部修改,很好地满足了个性化诉求。
以下三个案例,所有链接全部透明分享,感兴趣的朋友可以用起来。
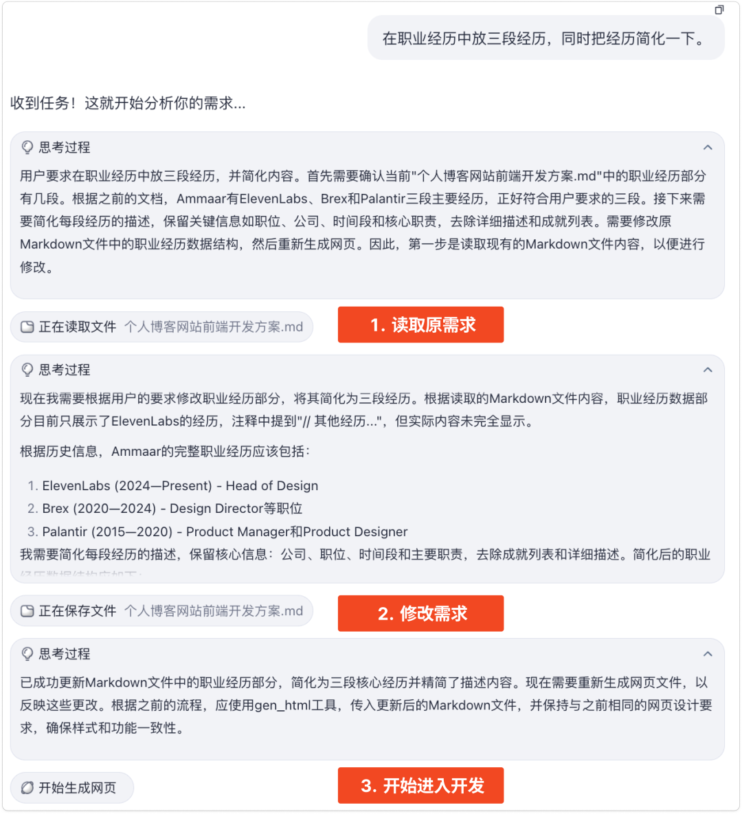
案例一: 复刻某博主的网页
个人博客站点是最好的传播自己的方式,不过大多数拥有独立博客站点的人都是开发工程师,因为这是独属于开发者的手艺。 那么普通人能不能拥有自己的独立博客站点呢?我自己的操作步骤是这样的:
-
找到你喜欢的博主的个人博客站点。
-
让扣子空间分析该博客站点结构,并以开发工程师的角度给出复刻该站点的规划。
-
依据这个规划,让扣子空间生成新的博客站点。
我比较喜欢的Twitter 博主 Ammaar(Google deepmind设计师)的站点:https://ammaar.me/,也推荐给大家。
然后我使用以下三种方法进行对比:
-
方法一:分析站点、生成网页全部使用扣子空间。
-
方法二:分析站点、生成网页全部使用Cursor。
-
方法三:分析站点使用Claude,生成网页全部使用扣子空间。
三种方法的对比如下图(左右滑动查看)
☜左右滑动查看对比
我个人感觉扣子空间与Cursor给出的结果均可采纳,而且扣子空间给出的结果略胜一筹,因为个人经历这一部分它以时间轴的方式呈现,更合理、生动。
而这个过程也特别简单:
-
点击打开网页版或者你可以下载PC端
-
在对话框中输入:
https://ammaar.me, 请帮我拆解这个个人博客网站,如果你是一个前端开发人员,你会如何开发这个博客,写下你的详细思路,包括使用什么技术栈,框架。
-
等待几分钟后,你会看到页面返回一个网页构建思路,相当于是需求文档,你还发现,它会为你贴心的这个markdown文件下显示了三个按钮。
-
点击【网页】标签之后,Ta就开始生成网页,3分钟之后就有生成网页了。
-
之后如果你想要做调整的话,直接输入你需要的改动。而且你会发现:针对改动它没有直接改网页,而是走了个流程,就是先改规划思路(需求变更),然后再顺着个思路改网页(开发阶段)。 这个小细节大家在构建自己的产品时也可以借鉴,这样可以保证多轮、长文对话任务中的记忆丢失(聪明如我,和大厂学起来~)
这样,一个博客的网页设计就完成了,你也可以试试。
参考链接:https://space.coze.cn/task/7529709482223894799
接下来看一个生活场景。
案例二:做一个自驾游+观鸟的行程规划
前一阵暑期想北上去草原自驾,而女儿最近又迷上了观鸟,希望提前知道自驾途中哪些地方可以看到什么鸟。这是个性化工具诉求,因为一般的旅行规划网站中不会有观鸟推荐的功能,而观鸟的专业网站中又不会有规划旅行路线的功能,这样的诉求相信你也在日常生活中经常遇到。我给扣子空间输入的是:
制定一个旅游路线规划, 明天从北京出发,一路往北自驾600公里,
去程走密云朱家湾,喇叭沟门,丰宁坝上草原,塞罕坝森林公园,返程走承德,北京,每一站休息一晚上。 我们对鸟类特别有兴趣,因此需要特别注明这几个地方有什么鸟。
路线图上应该标注:
-
各个地点之间的距离。
-
当地有哪些鸟类可以观察。
-
当地的气温,天气状况。
网页上需要注明:
-
旅行规划(时间,地点,酒店,花销)
-
参与人
-
必带物品
Coze设计出一个网页后,看上去还不错,但有一个问题就是观鸟推荐中的图片是随意生成的显得很不协调,能不能局部修改呢。
还真是有这样一个功能,如下图,你你可以选中网页的某个元素,进行局部修改。
这样,整个网页就完美了,我想你就可以把这种图打印出来,作为随身携带的笔记本了,当然,还可以把它当做暑期的游学作业,完美~
参考链接:https://space.coze.cn/task/7529747595254645018
案例三:直播分享海报制作
工作中,我还时不时会做的事情就是分享。 原来我的分享是纯文字,现在有了扣子空间的生成网页,3分钟出来一个海报,大家直接看对比(左右滑动对比),是不感觉海报比文字要高大上多了。
☟左右滑动查看对比
参考链接:https://space.coze.cn/task/7529899818983096622
最后提几个小建议
仍然还有几个小建议提给扣子空间:
- 建议一:局部修改这个节目一定要保留且优化。因为99.99%的情况下,大家都需要做局部修改。但是现在交互起来空间比较局促,而且偶尔会卡住。如果能放成全屏更佳,而且支持在页面框选多个要素,那就更好了!
- 建议二:如果给出一些网页的框架、模板,不要让用户从零冷启动,对大多数用户会友好很多。
- 建议三:支持更多的组件,比如行程规划中支持地图等。
好了,今天以一个普通用户的身份尝试到这里,希望有机会你也和我一样试试。刚巧,扣子空间有这样一场活动可以线上参加,让我们像40年前的阿兰.凯一样,一起来
打开网页生成的引擎盖
我是关注和开发AI产品的产品二姐,致力于带来丰富的 AI 学习分享、体会,欢迎你和我一起学习,如果你觉得文章有用,欢迎关注、点赞、转发。
往期精选
- 产品经理研读:Agent的九种设计模式(图解+代码)
- Agent开发者坦白:窘境中前行
- RAG组合拳:AGI应用走向落地的40%(上篇)
- RAG组合拳:AGI应用走向落地的40%(下篇)--附100M文档资料
- 我在调研了十几个知识库对话产品后整理出来的功能清单
- 用一张图理解所有的AI“聊天”产品(上篇)
- 用一张图理解所有的AI Native产品(下篇)
- 一文讲清大模型AI应用架构
- 做大模型AI应用一定要了解的成本计算公式
- 当老板问起落地AI解决方案要多少钱,你该如何回答
- AI应用省钱攻略--降低模型成本的七大策略
参考文章:
https://worrydream.com/refs/Kay\_1984\_-\_Opening\_the\_Hood\_of\_a\_Word\_Processor.pdf
