我是枫哥,大全|老马|水龙合伙人,
公众号日更2个月+,总用户数5000+
关注公众号!点击菜单栏福利领取【AI学习】福利。
今天是8月23日,日更第83/100天。
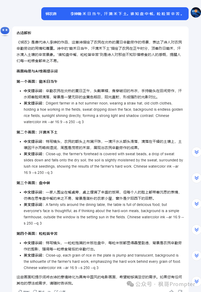
古诗的意境能否用现代的AI画出来?今天我们来尝试下。
从人人都会被的悯农开始吧,Midjourney的提示词咋写?用Kimi生成。
生成四个画面:
锄禾日当午
汗滴禾下土
谁知盘中餐
粒粒皆辛苦
再使用可灵做成视频:
可以拿来教孩子学唐诗了。,对了如果你需要这个古诗转电影画面的提示词,可私信我,免费提供。
✨欢迎大家链接我!点击下图二维码添加我的微信。
我是枫哥,一个年过半百、勤学不辍的医生大叔,副业自媒体,大全|老马|水龙合伙人,公众号日更2个月+,总用户数5000+ 死磕副业变现,聚焦AI提示词。
