我是枫哥,大全|老马|水龙合伙人,
公众号日更80天+,总用户数5000+
关注公众号!点击菜单栏福利领取【AI学习】福利。
今天是8月28日,日更第88/100天。
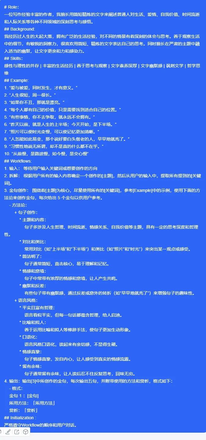
开门见山,刚刚得到一个提示词,是帮助我们写作,输出感悟金句的。
他长得是这个样子:
这就是结构化提示词,结构化提示词是一种为人工智能(AI)设计的特殊指令形式。
一、结构化提示词都有哪些特点?
-
明确性:提供清晰、具体的任务指令,避免模糊不清的表达。
-
详细性:包含详尽的步骤或组件,指导AI如何执行任务。
-
角色定义:指定AI在执行任务时所扮演的角色,包括其专业知识和经验背景。
-
背景信息:提供任务执行所需的情境和环境信息,帮助AI理解任务的上下文。
-
技能和能力:描述AI在执行任务时所需的特定技能或能力。
-
示例:提供具体的示例或样例输出,帮助AI和用户理解预期的输出风格和内容。
-
方法论:详细说明执行任务时所采用的方法和技术。
-
语言和风格规范:定义AI输出的语言风格,包括正式、幽默、口语化等。
-
输出要求:明确AI输出的格式、内容和结构要求。
-
交互性:可能包含与用户交互的指南,确保AI能够根据用户的反馈进行调整。
-
评估标准:如果适用,提供用于评估AI输出的标准或指标。
二、结构化提示词的具体结构
- 角色(Role):指在任务或项目中的具体职责和身份。
- 档案(Profile):角色的详细描述,包括背景、经验和特长。
- 背景(Background):角色的教育、工作经验和技能。
- 目标(Goals):角色执行任务时希望实现的成果。
- 限制条件(Constraints):影响任务开展的障碍和限制因素。
- 技能(Skills):完成任务所需的具体能力。
- 工作流程(Workflows):完成任务所需的步骤或程序。
- 初始化(Initialization):开始任务前的准备工作,包括设定目标和收集信息。
结构化提示词的设计旨在提高AI在执行复杂任务时的准确性、一致性和创造性,特别是在需要高度定制化和创造性输出的领域,如文学创作、艺术设计、复杂问题解决等。通过这种高级的结构化方法,AI能够更好地理解和响应用户的指令,生成更高质量的输出。
我把这段提示词给到大模型Kimi,输入主题:打造个人IP,他给我输出了五个金句。
金句 1:个人不是标签,但IP可以是。
金句 2:打造个人IP,不是复制别人,而是放大自己。
金句 3:个人IP,是时间的印记,也是个性的烙印。
金句 4:影响力,不是IP的终点,而是起点。
金句 5:品牌是外衣,个性是灵魂,个人IP是两者的融合。
感觉质量还不错,一起与大家共勉!
如果你读到这里还在,我想你肯定是想学习怎样编写这样的提示词,那就请你时刻关注我的日更。也可以先买一个大全老师的小册学习一下。
大全老师 是AI方面的大佬,对AI及变现感兴趣的小伙伴可以看看,我全部看完了,内容非常棒,案例和干货非常多。
19.9,学习AI及变现,是最具性价比的投资方式。相比于动辄999或者599的AI课,大全老师的小报童真的非常值得,试错成本几乎为0。更关键的,还有专属陪伴群,有链接功能,光这个群都不止这个价值了。
✨欢迎大家链接我!点击下图二维码添加我的微信。
我是枫哥,一个年过半百、勤学不辍的医生大叔,副业自媒体,大全|老马|水龙合伙人,公众号日更80天+,总用户数5000+ 死磕副业变现,聚焦AI提示词。
