关注👇,一块交流,一块进步!
大家好,我是老三,这是我学习记录的第26篇文章。
01
导读
前几天看到有人将古诗词做成视频,我也下手简单做了一些,但是总是感觉缺了点味道。
因此,我就去其他平台看看其他人都是怎么做的,偶然间在小红书看到有的博主说“还原古诗的意境”这个词。
我才恍然大悟,原来我用AI做出来的只是还原了诗句场景,缺少了画面的意境。
02
AI还原古诗的要点
- 在将古诗词生成描述画面时不能将每一句单独切割开,而要进行古诗词整体分析之后再生成每一句古诗词的画面描述提示词,避免仅仅只还原字面上的场景,而导致整首诗的所有画面给人一种割裂感。
- 要分析出诗词的作者以及所处的朝代,这样在后续生成服装、建筑、景物等提示词时,使生成的图片更经得住考究。
- 分析诗人作诗时的情景,包括天气、心境、环境、人物动作、表情和环境细节等,这个有助于刻画出图片的色彩、光影等整个图片基调氛围。
上面说了这么多AI古诗中写提示词注意要点,有些人认为理解了这些就能生成想要的充满“意境”的图片了。
我在这里先给大家泼点冷水降降温,充分运用上面的技巧你能生成比较好的文生图的描述提示词,但是,限于AI工具的能力,它并不能将提示词充分理解。
那我们上面分析这么多要点的意义是什么呢?请继续往下看。
03
AI工具
- kimi (https://kimi.moonshot.cn/chat/):生成文生图提示词。
- 套壳Midjourney (https://www.mewx.art/pc/creation/mjPaint):文生图工具。
- 可灵AI (https://klingai.kuaishou.com/):文生图工具,Midjourney替代工具。
04
效果
我是用《早发白帝城》这个古诗词来做的,用的是套壳Midjourney,大家也可以选择可灵AI。
朝辞白帝彩云间,千里江陵一日还。
两岸猿声啼不住,轻舟已过万重山。
下面就跟着我来拆解一下AI还原古诗中的意境的Midjourney绘画提示词怎么写出来的吧!
05
拆解流程
06
正文开始
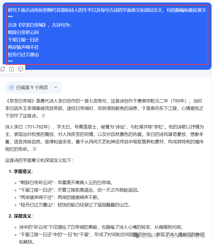
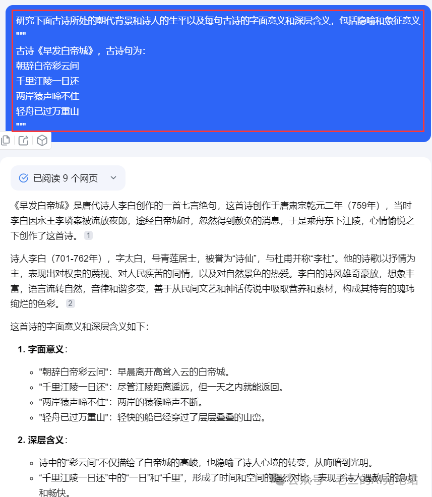
第一步 :让其对古诗的作者和文字进行分析。
提示词: 研究下面古诗所处的朝代背景和诗人的生平以及每句古诗的字面意义和深层含义,包括隐喻和象征意义。
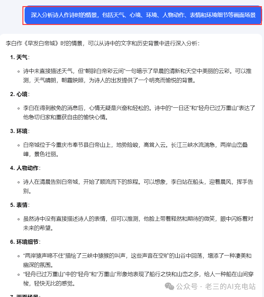
第二步 :对诗人作诗时的环境状态进行分析。
提示词: 深入分析诗人作诗时的情景,包括天气、心境、环境、人物动作、表情和环境细节等画面场景。
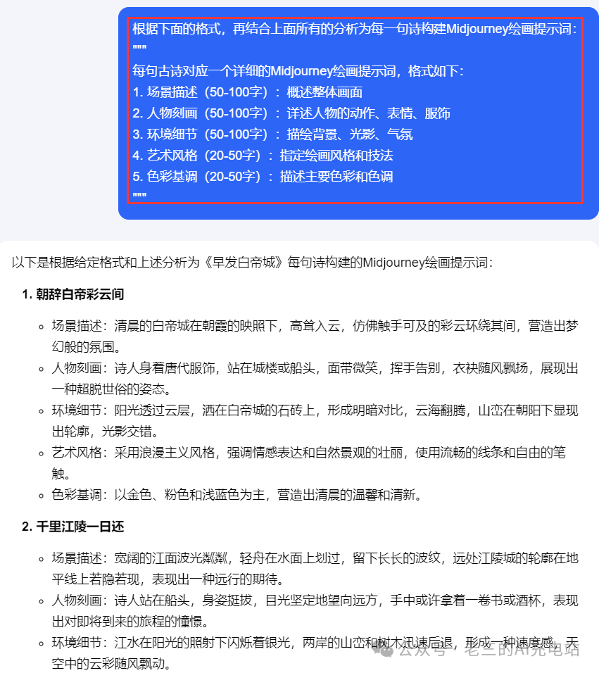
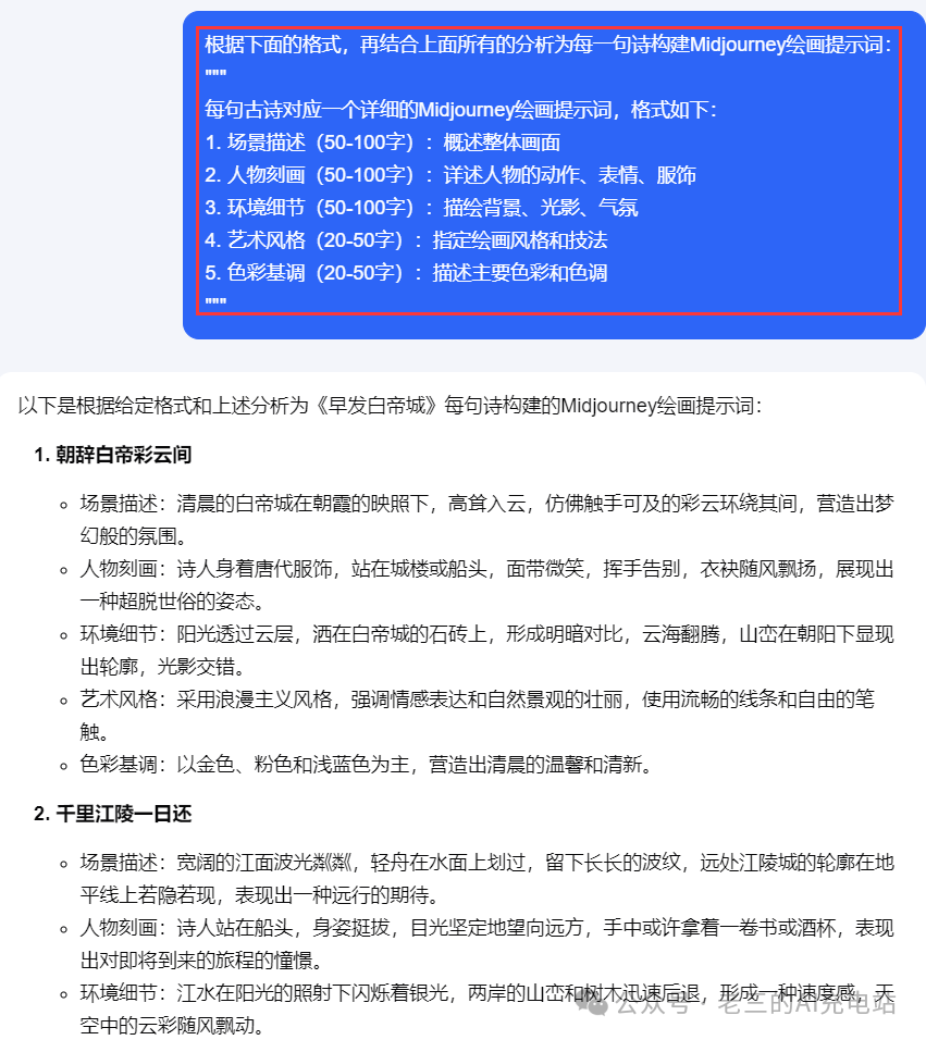
第三步 :让它描绘画面,构建Midjourney绘画提示词。
提示词: 描绘出每一句诗句的画面,从每句诗描绘的画面中提取关键词和短语,再结合上面的分析构建Midjourney绘画提示词。
第四步 :继续优化加上色彩理论和绘画风格以及光影效果等。
提示词: 再优化一下加上色彩理论和绘画风格以及光影效果。
第五步 :让它结合上面的分析输出固定格式的提示词。
到此为止,每一句诗的Midjourney绘画提示词都生成了,我们将其丢到文生图的工具里面生成图片。
第六步 :文生图
我这里用的是套壳的Midjourney,有条件的话最好用原版的,还有一点就是最好是将中文提示词翻译为英文。
要是生成的效果不是很满意,多生成几次就行了。
PS:要想古诗的四张图片风格类似的话,就找一张作为另外三张的参考就行,注意就是内容相关度调低一些,要不然生成的图片就特别相似了。
上面的Midjourney绘画提示词我已经整体调试好了,想要的可以在后台回复:【古诗词绘画】,即可获得。
06
总结
总体下来,用上述的技巧,确实是使生成的提示词具备了古诗词一定的意境,画面描述的更加清晰了。
但是,生成的图片并没有完全体现出来古诗词的意境。
所以,我上面提到的要点目的就是尽可能将古诗词的画面以及意境描述清楚,剩下的就只能期待AI文生图的工具变的越来越强大了。
今天的分享就到这里了,感谢您看我的内容,感觉有帮助的小伙伴可以点赞、转发、关注,你的鼓励是我持续分享的动力!
免费领取资料
第一步:点击下方公众号卡片
第二步:点击菜单【资料】,即可领取
有帮助的小伙伴记得点个“在看”
有一块交流学习的小伙伴可以链接我
下面是我的vx
