,关注👇,一块交流,一块进步!
大家好,我是老三,这是我学习记录的第29篇文章。
01
导读
之前我写了一篇如何用prompt提示词写万字长文的文章,有不少小伙伴我询问如何写十万甚至百万字的长篇小说。
最近,我就用了一个免费的 AI 工具在一天内完成了一篇高质量的 10 万字小说。
上一篇文章链接如下:
AI写作 | Claude 3.5 Sonnet(免费使用),如何让我在10分钟内写出万字高质量小说!
02
工具介绍
这个工具是百度旗下的一款免费 AI 工具——【橙篇】。
特色优势 :
- 支持百万字的上下文输入
- 对于生成的内容能一键进入编辑以及导出(word、pdf)
- 对于生成的内容提供润色、缩写、扩写、续写、头脑风暴等操作
- 对生成的内容提供全文修改建议包括内容的整体结构布局、文笔风格
- 不需要提示词,对 AI 小白比较友好
以上只是工具针对于写小说的部分特点,接下来跟着我看看如何写出10万字小说吧!
03
正文开始
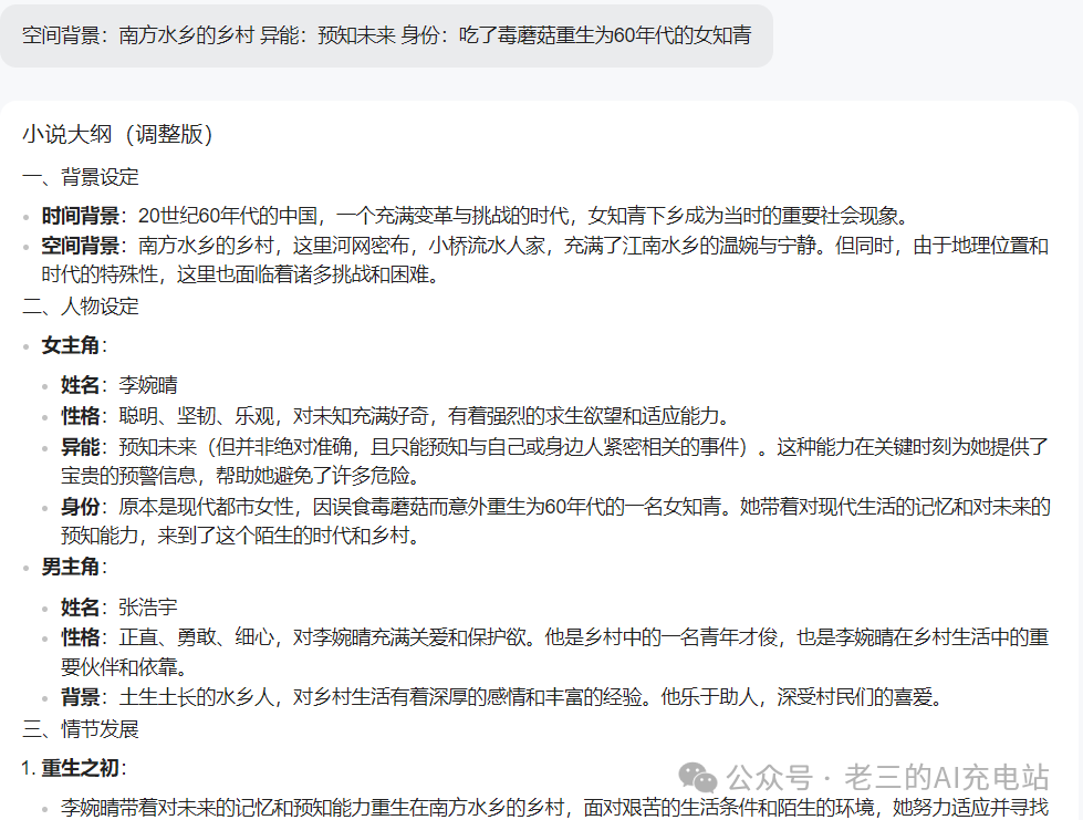
▌获得初步的小说大纲
点击橙篇首页的【长文写作】功能输入我们确定要写的小说的主题以及关键词,让工具为我们生成一个简易的小说大纲
PS:这个是我女朋友最近在看的小说,主题和关键词直接找她问的
▌细化大纲
根据上面的初步大纲,比如说异能、姓名、身份之类的根据自己的需求调整小说大纲。
▌生成提纲
根据上面的小说大纲生成提纲。
提纲太长了我就不全截图了,接下来就是让工具自己对大纲进行优化。
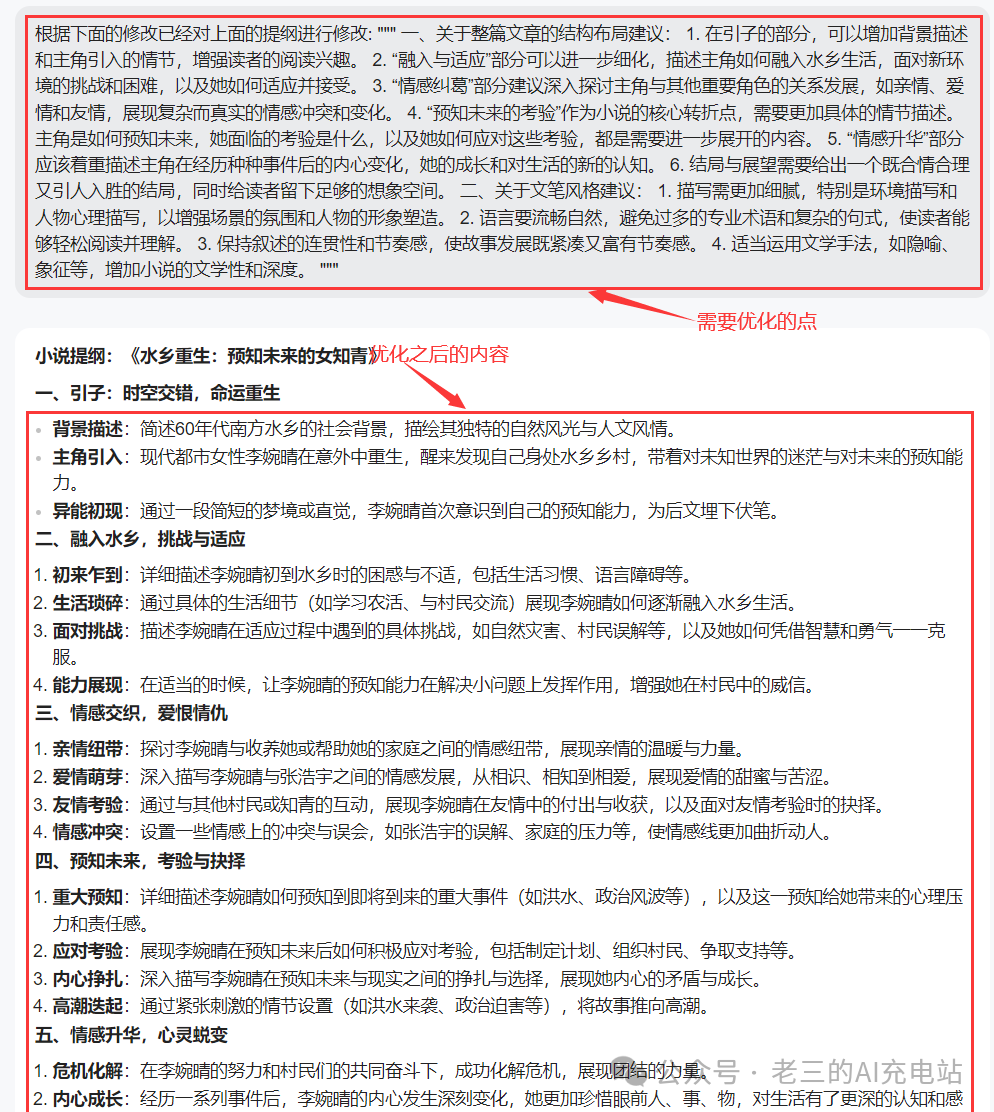
▌优化提纲
点击【去编辑】按钮,会跳转到一个文档中
从布局中可以看到,有些像word文档了,可以对文本进行编辑、格式导出,其中旁边的【校正润色】是比较重要的,会提出全文修改意见,这是一个重点,要注意。
选中一段文本可以进行润色、缩写、扩写等操作。
接下来就是根据修改已经优化提纲了。
▌章节划分
将上面的部分进行章节划分。
注意:要其给每一个章节分配字数,最终生成10万字的文章。
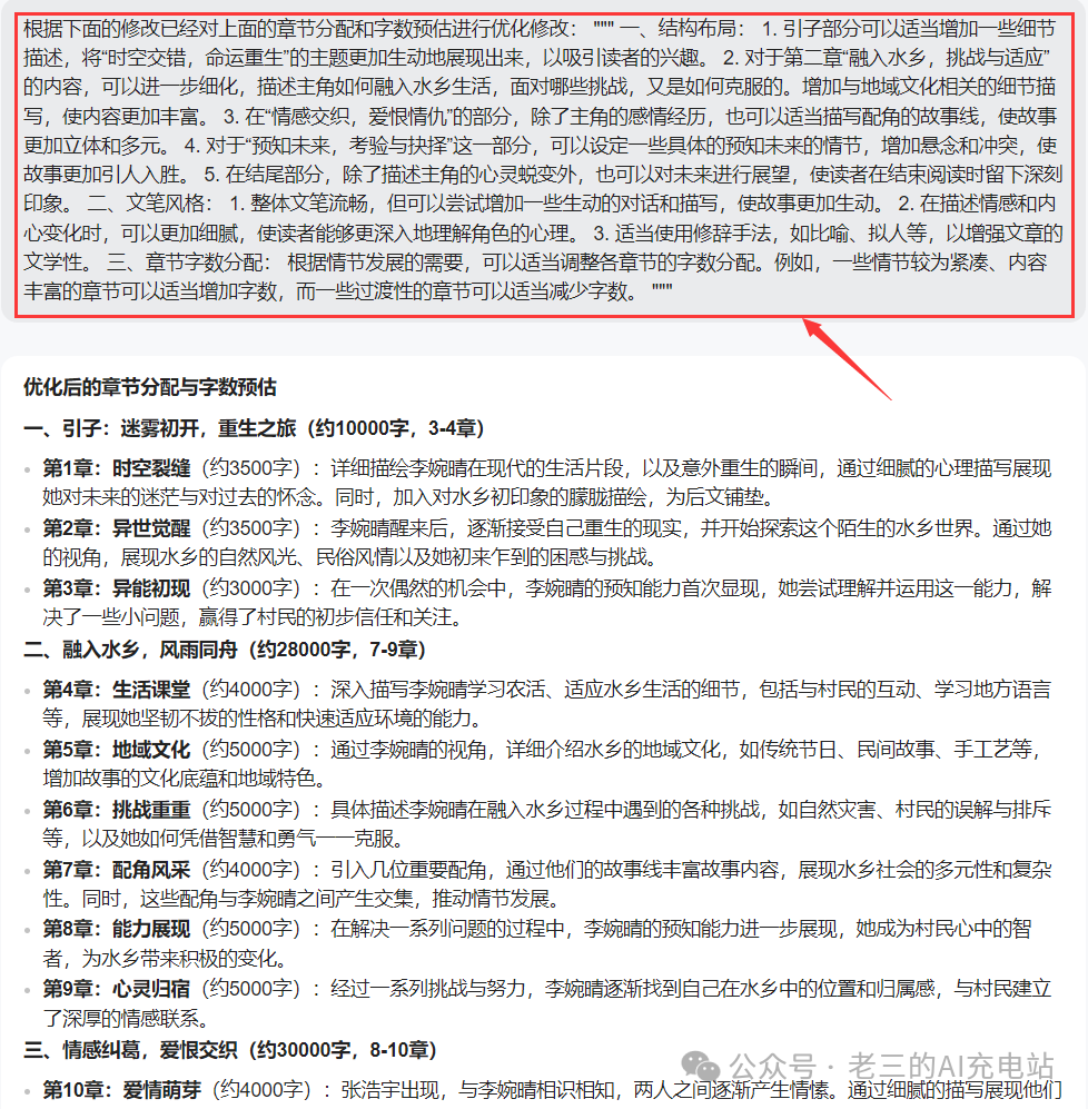
▌优化章节划分
根据[优化提纲]的操作对[章节划分]进行优化
▌细分章节
让其对第一章的内容进行细分。
注意:这里细分的“第1章:时空裂缝(约3500字)”要和上面章节划分文字要保持一致,防止其出现幻觉或者是遗忘的情况
照例进行[细分章节]的优化,这里我就不在说明了,参考上面的。
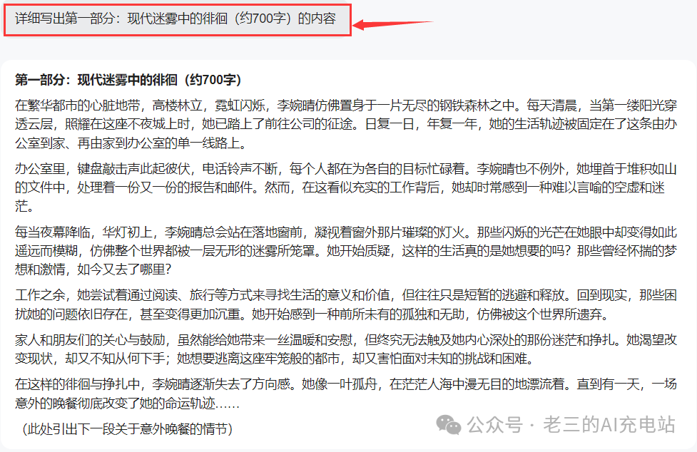
▌写正文
写出第一章节中的第一部分内容。
下面是一个重点,注意看。
▌优化正文
和上面的优化步骤一样,点击【去编辑】->【校正润色】。
除了【全文建议】之外,也会对文中某些文字进行可读性优化。
剩下的就是按照顺序写出每一部分的文章了。
****04
结尾****
橙篇调用的接口是文心一言大模型,相比较于kimi的百万字上下文的输入优点在于能够直接对生成的内容进行编辑以及生成文档。
提供对内容的扩写、润色以及全文修改建议。
而且对于 AI 小白说说比较友好一些。
今天的分享就到这里了,感谢您看我的内容,感觉有帮助的小伙伴可以点赞、转发、关注,你的鼓励是我持续分享的动力!
第一步:点击下方公众号卡片
第二步:点击菜单【资料】,即可领取
有帮助的小伙伴记得点个“在看”
有一块交流学习的小伙伴可以链接我
下面是我的vx
