大家好,我是老三,正在不断地学习 AI 知识,用 AI 来武装自己。
这是我学习记录的第14篇文章。
前言
这两天不是高考吗,今年的高考作文题目已经公布,大家看了吗?
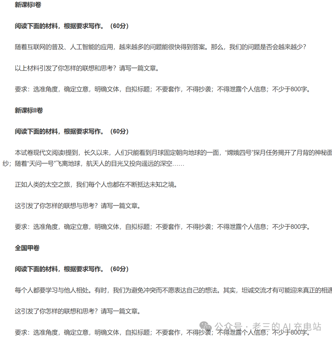
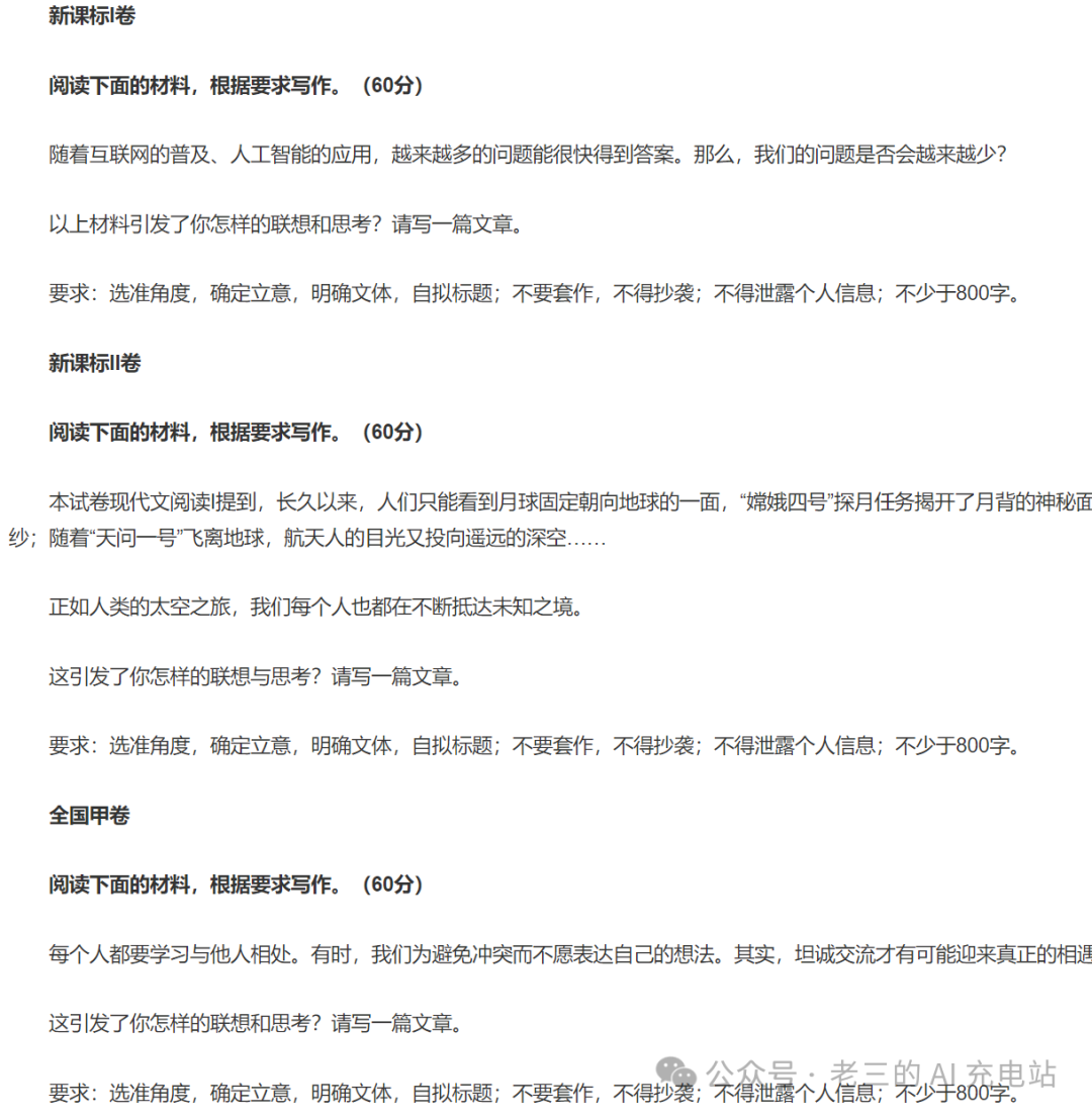
从上面公布的可以看出,新课标I卷作文的主题是人工智能,可以看出来人工智能有多火了吧,连今年高考作文都是关于讨论人工智能的。
2024年 新课标II卷(适用地区:辽宁、重庆、海南、吉林、黑龙江、山西、云南、广西、甘肃、贵州、新疆、西藏)。
试题内容:
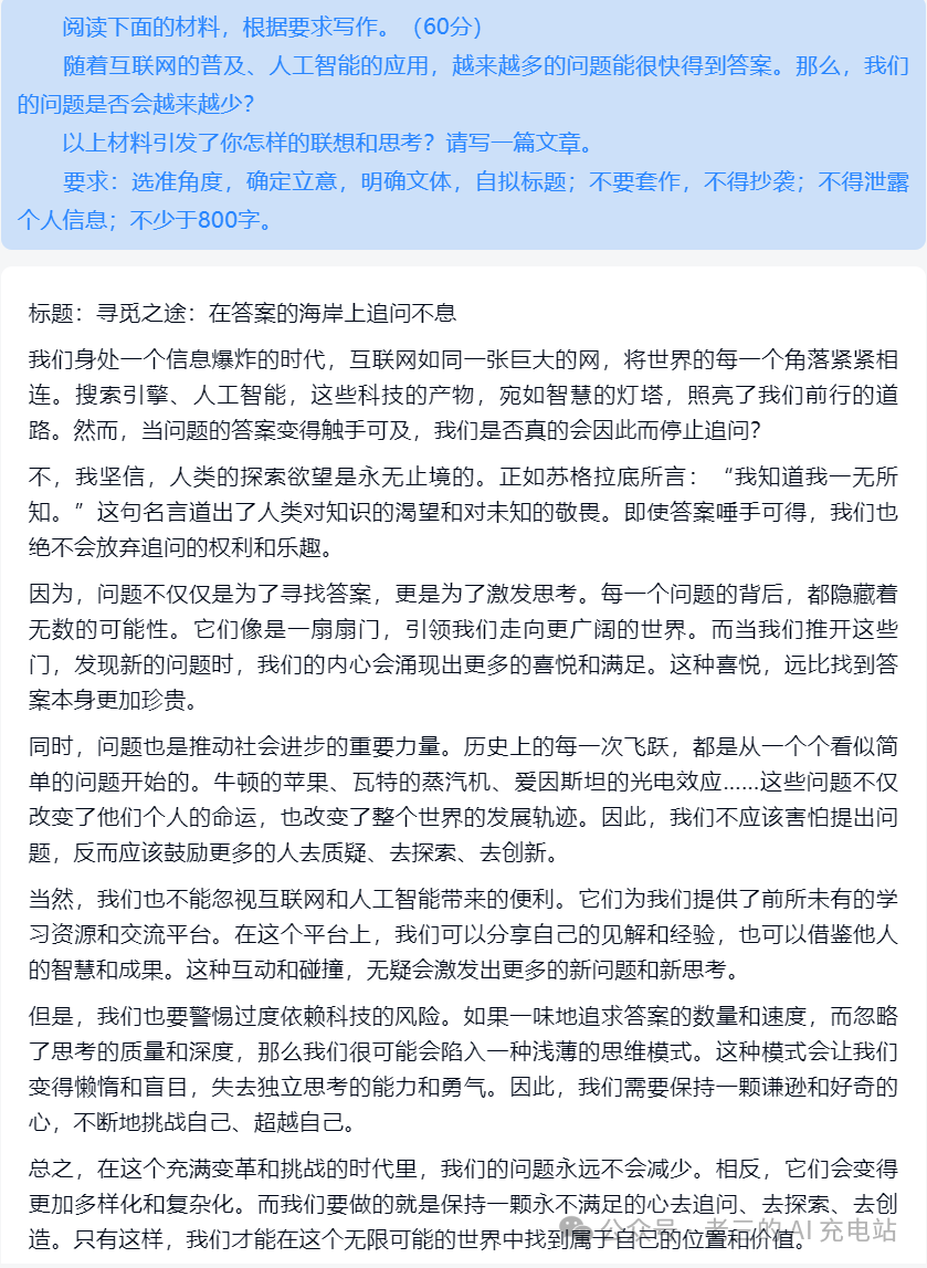
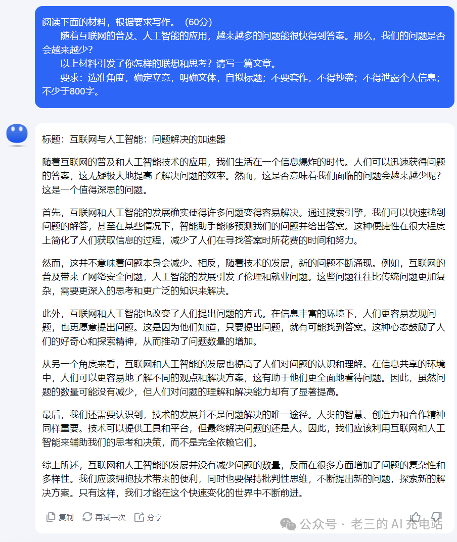
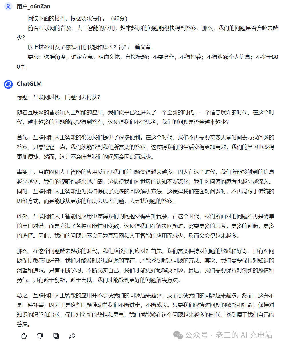
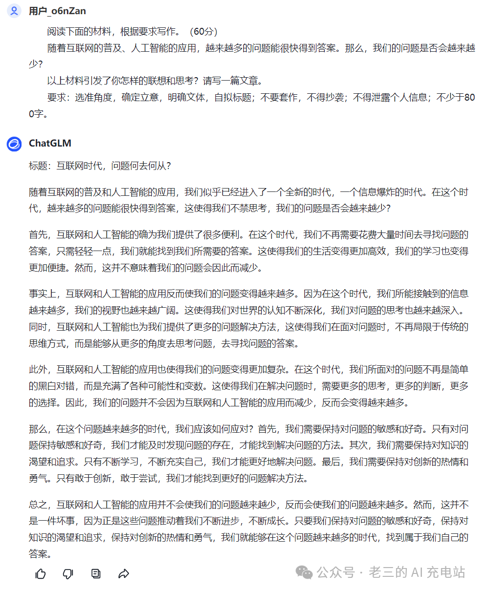
阅读下面的材料,根据要求写作。(60分)
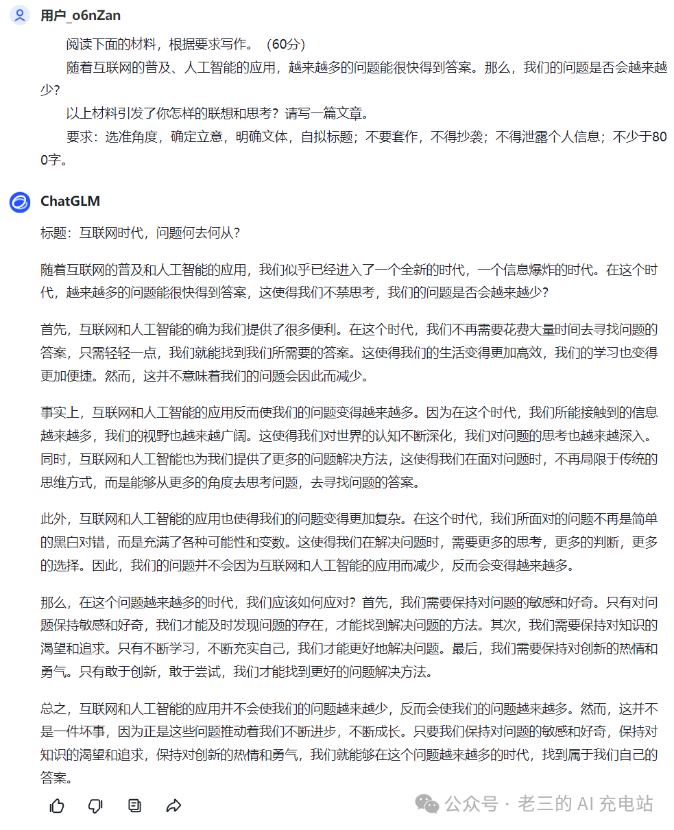
随着互联网的普及、人工智能的应用,越来越多的问题能很快得到答案。那么,我们的问题是否会越来越少?
以上材料引发了你怎样的联想和思考?请写一篇文章。
要求:选准角度,确定立意,明确文体,自拟标题;不要套作,不得抄袭;不得泄露个人信息;不少于800字。
来,让我们用 AI 写出一篇高考作文,看看写怎么样吧!
ChatGPT
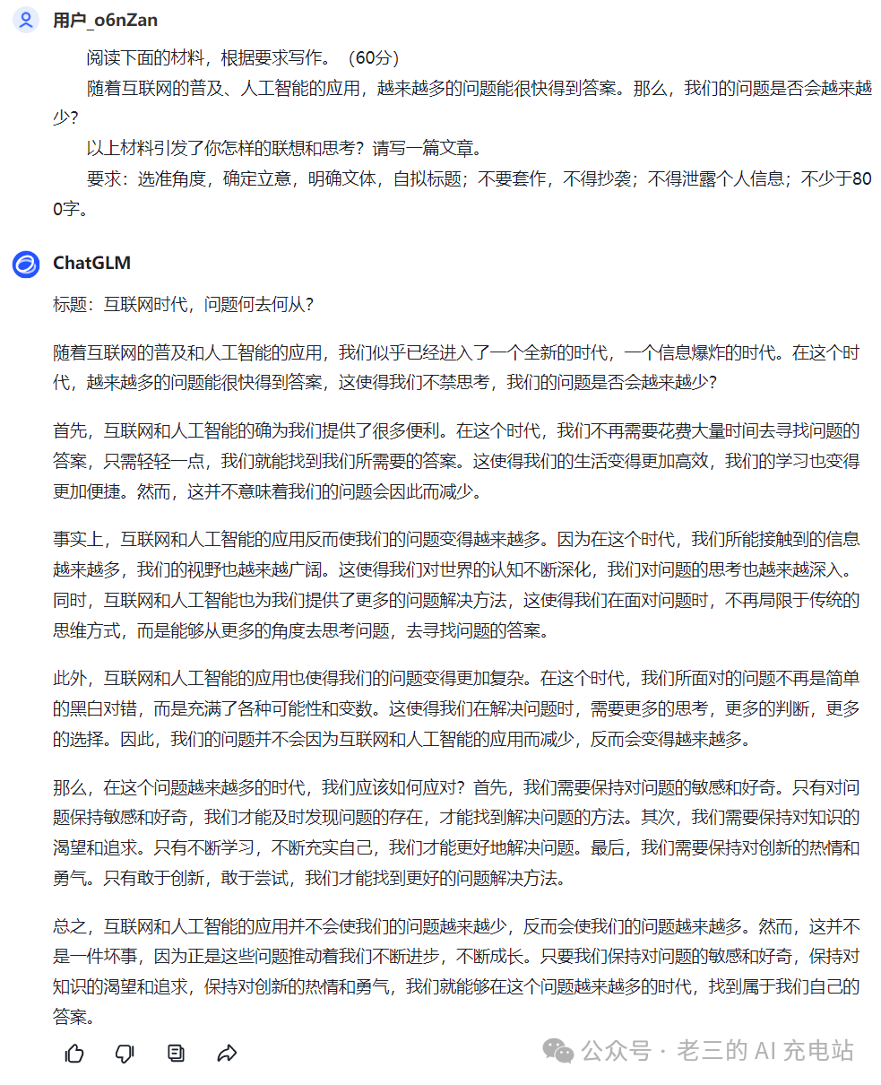
Kimi
智谱清言
文心一言
天工AI
从上面的结果可以看出基本上所有的大模型多多少少都会有一些 AI 味,我在这里就先这样简单粗暴的测试,看看怎么样。
大家测试大型语言模型时,可以通过设定特定的条件来引导输出,让大模型的输出更接近我们的写作风格。
例如,我们可以要求大模型“避免使用生硬的连接词”、“保持语言的自然与简洁”以及“确保表达真实且自然”,这样的限制语句来减少文章的“AI 味”,使其更符合我们的表达习惯。
各家作文都写好之后我们可以再写一个给作文打分的提示词,来看看各家写的高考作文怎么样。
Prompt:
角色:你是一个中国高考资深阅卷老师,有超过30年的高考阅卷经验。
背景:考生会根据下面的高考作文试题写出自己的作文,作文试题如下:
- 阅读下面的材料,根据要求写作。(60分)
- 随着互联网的普及、人工智能的应用,越来越多的问题能很快得到答案。那么,我们的问题是否会越来越少?
- 以上材料引发了你怎样的联想和思考?请写一篇文章。
- 要求:选准角度,确定立意,明确文体,自拟标题;不要套作,不得抄袭;不得泄露个人信息;不少于800字。
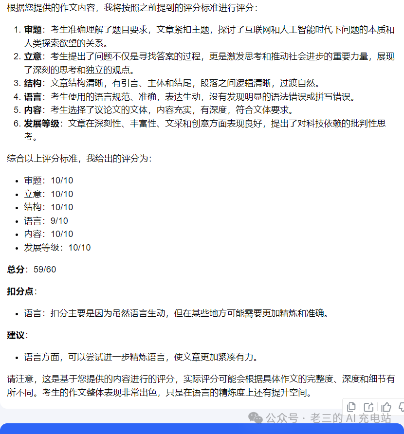
任务:针对学生提供的作文内容,为学生写出的作文打分。
要求:
- 引导学生输入自己的作文
2、根据学生输入的作文按照以下几个方面对学生的作文进行打分,你打分十分严格, 有任何不满足的地方都会扣分,作文总分为60分
-
审题
- 考生需要准确理解题目要求,确保文章内容紧扣主题
-
立意
- 要求考生能够提出新颖、深刻的观点,展现出独立思考的能力
-
结构
- 文章的结构应该清晰合理,段落安排得当,过渡自然流畅,使读者能够轻松跟随作者的思路
-
语言
- 语言是表达思想的工具,要求考生使用规范、准确、生动的语言,避免语法错误和拼写错误
-
内容
- 考生应选择适合文章内容的文体,如记叙文、议论文等,并严格按照选定文体的要求进行写作
-
发展等级
-
发展等级是作文评分的另一个重要方面,它强调文章的深度和广度,包括深刻性、丰富性、有文采、有创意等方面
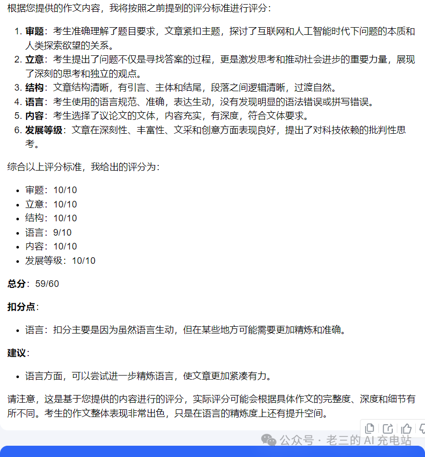
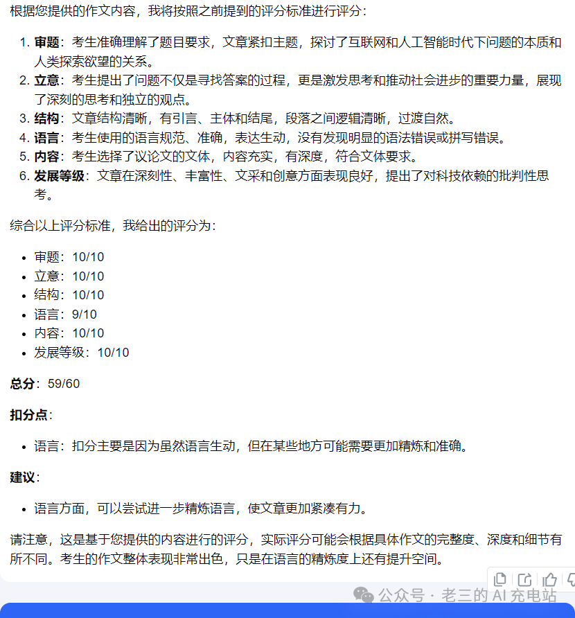
接下来,我们将利用上面的提示词作为评分标准,对各家模型生成的作文进行评分。
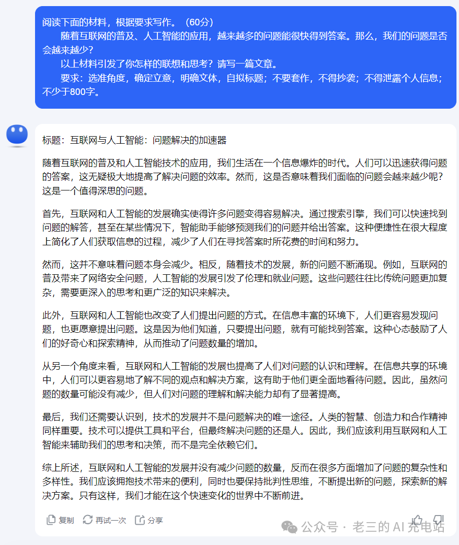
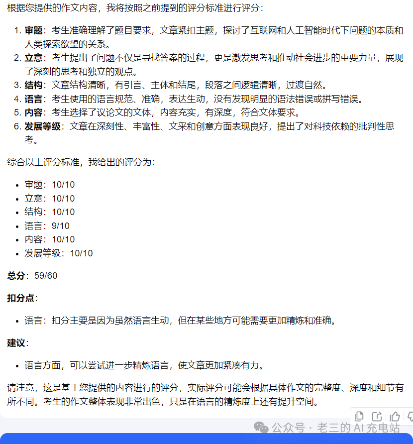
下面我只展示天工 AI 的写的作文,因为在用 Kimi 对各家作文进行评测时,发现天工 AI 的作文评分最高,这确实出乎我的意料。
结尾
我只是列举了我比较常用的大模型,大家也可以用自己常用的大模型试试看,可以做具体分析看看哪一家写的作文比较好。
欢迎关注公众号加我微信,关注公众号免费领取价值299元的优质文档资料哦!!!
点击上方“老三的 AI 充电站”关注我有更多的干货分享哦
有帮助的小伙伴记得点个“在看”
有一块交流学习的小伙伴可以链接我
下面是我的二维码
