大家好,我是老三,正在不断地学习 AI 知识,用 AI 来武装自己。
这是我学习记录的第19篇文章。
▌前言
我在进行创作的时候要经常用 AI 来生成文章,特别是在比较忙的时候,经常是让 AI 帮我写出整篇文章。
但是,大家应该都知道 AI 直接生成的文章往往带有一种特有的“AI 味道”,很容易让人一眼识别出来,而且大部分情况下是不能够直接往平台发布的。
▌优化方法探索
要是全人工去优化这些 AI 生成的文章,虽然能够大幅度提升文章的质量,但效率却太低了,非常不利于我的创作。
我相信,这不仅仅是我个人的困扰,许多创作者也可能面临着同样的问题。
为了优化这个问题,我专门去看了一些别人写的降低 AI 味的方法,发现比较快捷有效的方式还是用设计好的prompt提示词让 AI 帮我优化,毕竟 AI 更懂 AI。
接下来,就跟着我来看看这个降低 AI 味的方法怎么样吧。
▌正文
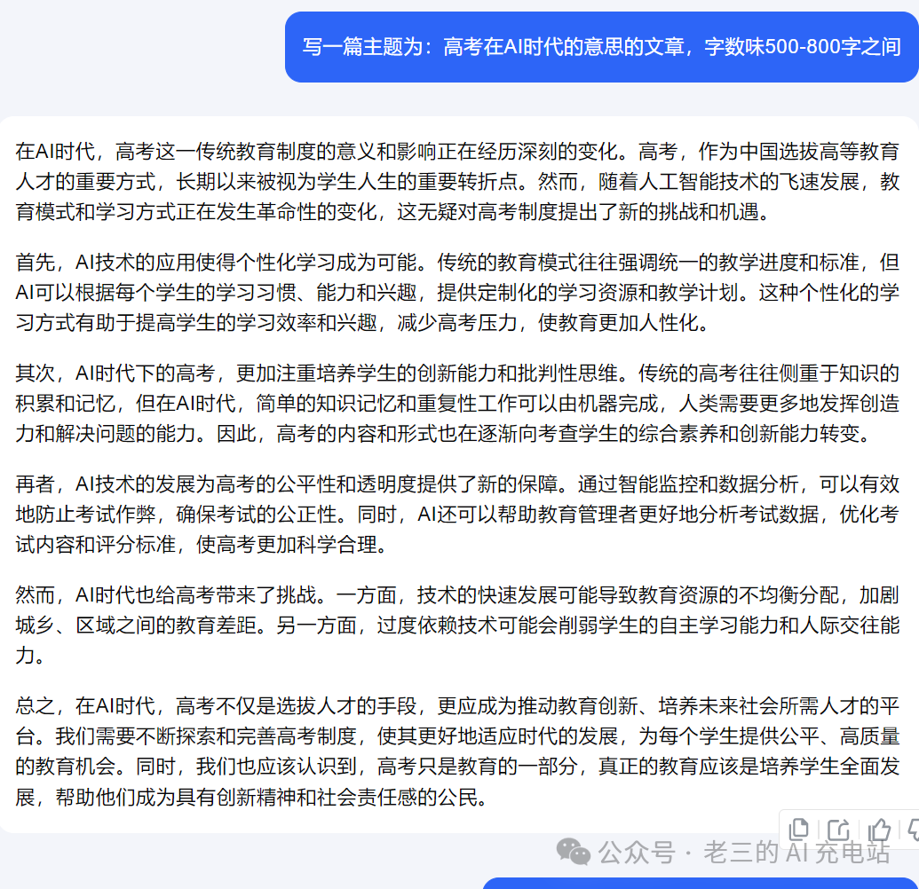
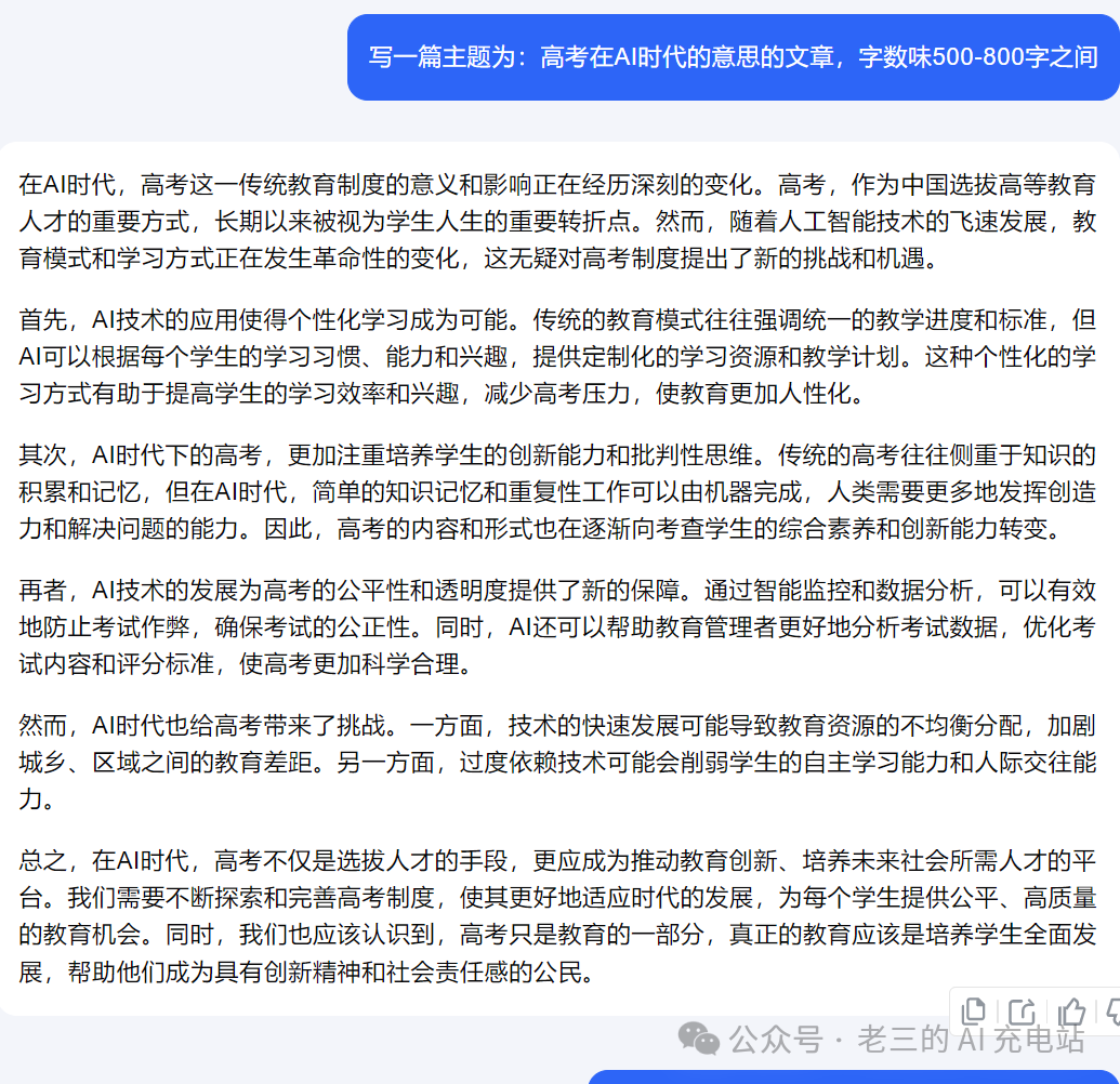
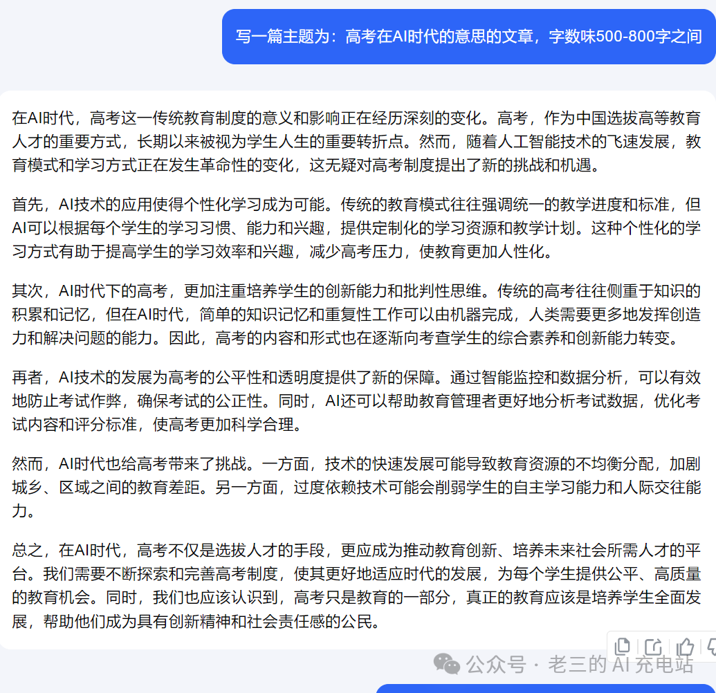
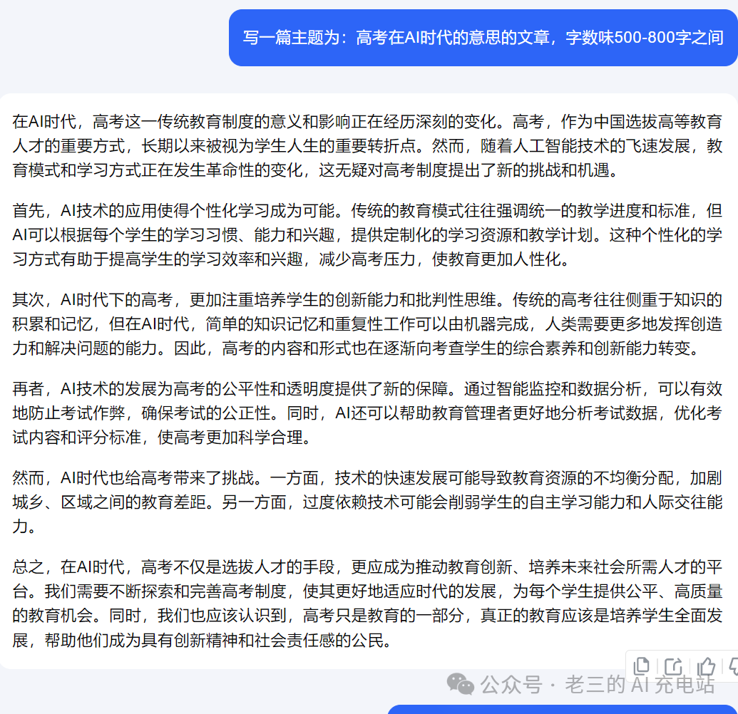
第一步:让 AI 写一个文章
我什么提示都不给大模型,就让它单纯写一篇文章。
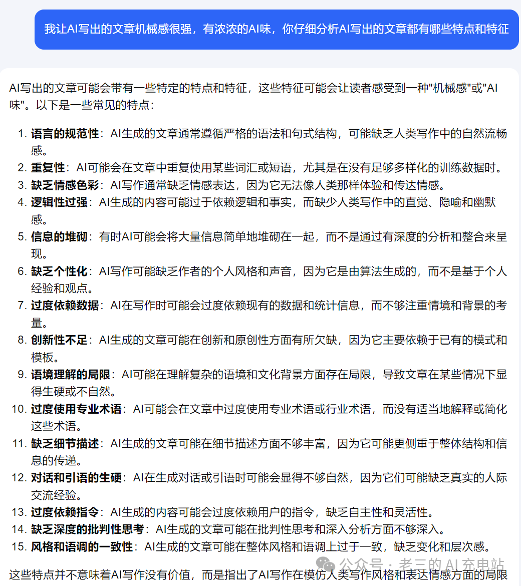
第二步:AI 味文章分析
让大模型分析出 AI 味道比较浓的文章都是有哪些特征以及特点。
从上面 AI 的分析中可以看出,文章 AI 味比较浓的原因包括文章会重复使用某些词汇、逻辑性过强、信息的堆砌、缺乏个性化、风格和语调的一致性等。
第三步:获得优化策略
根据第二步对文章 AI 味道的分析,让 AI 给出降低 AI 味的策略。
我这里是让 AI 给出了 20 条降低 AI 味道的策略,策略可能太多了, AI 写出来的效果并不一定很好。
大家可以挑一些比较重要策略的去约束它,我这里就做演示,就没有继续优化。想要具体的提示词可以看文章末尾。
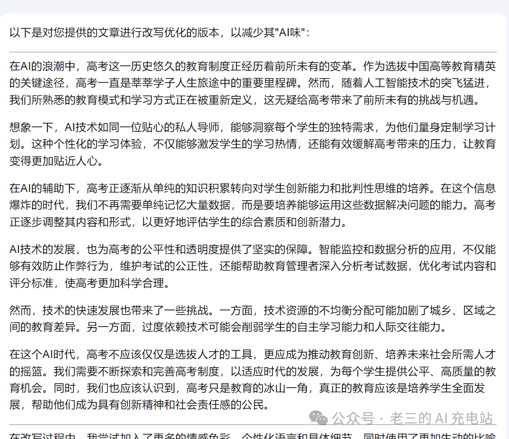
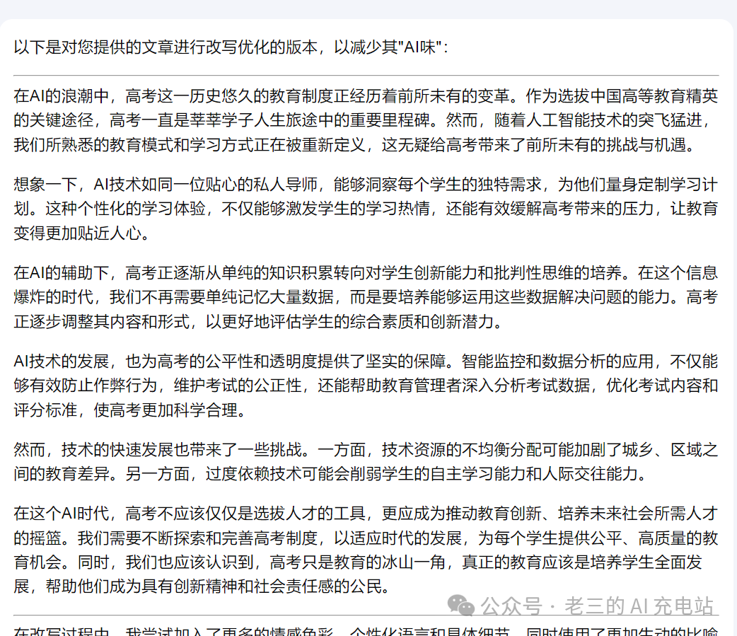
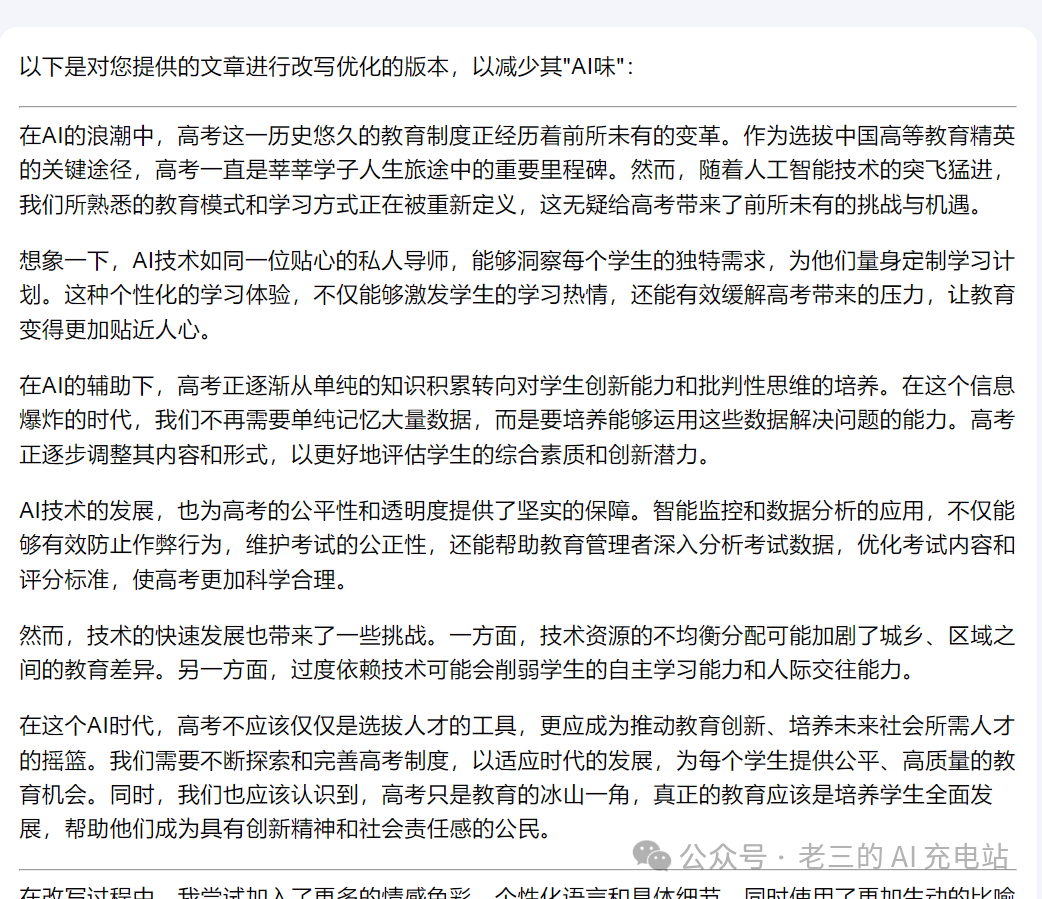
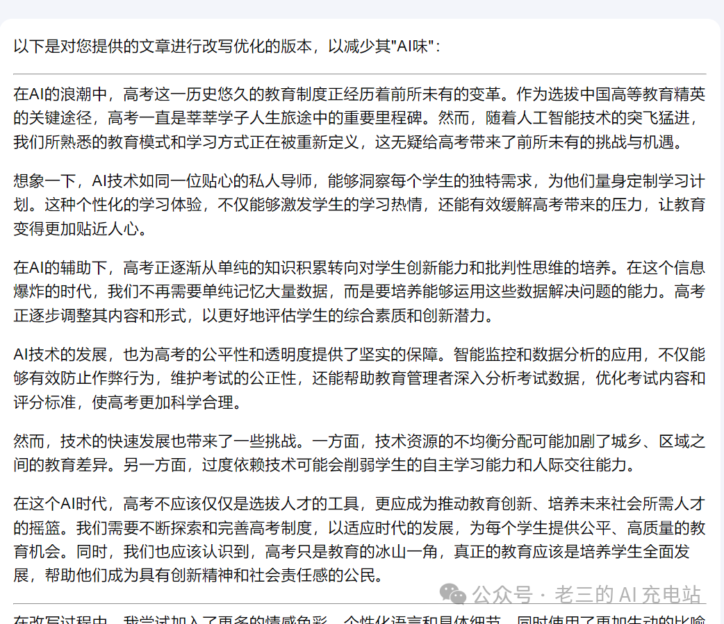
第四步:优化文章
到了这一步基本就可以开始让 AI 来优化我们第一步的文章了。
优化之后的文章:
这样,一个短篇文章的优化就完成了。
这个方法大家可以去试试效果怎么样。
对文章降 AI 味感兴趣的或者想要我调试好完成的提示词的小伙伴,可以关注我的公众号,在后台回复【AI文章优化助手】就可以获得了。
▌结尾
通过对优化前后文章的对比,可以看出优化后的文章更符合我们正常的表达和写作风格。
这还需要我们继续打磨我们的提示词,让 AI 优化出更好的文章。
好了,今天的分享就到这里了,感觉有帮助的小伙伴可以点赞、关注我。
欢迎关注公众号加我微信,关注公众号免费领取价值299元的优质文档资料哦!!!
点击上方“老三的 AI 充电站”关注我有更多的干货分享哦
有帮助的小伙伴记得点个“在看”
有一块交流学习的小伙伴可以链接我
下面是我的二维码
