大家好,我是老三,正在不断地学习 AI 知识,用 AI 来武装自己。
这是我学习记录的第17篇文章。
▌前言
大家在抖音、b站以及其他短视频平台都刷过解说视频吧。
比方说对电视剧、电影、历史类以及小说等的解说,这些解说都有很大的流量,入场去做的人也很多。
而且这一类的博主在素材方面也不用担心,一个电视剧或者一本小说都够他们做好多期的视频。
▌为什么用 AI 制作漫画?
对于想做自媒体,以及想入局解说视频的新人来说,和那些已经在这个赛道上深耕多年的其他博主来说,新人是很难卷的过这些博主的。
那作为新人应该如何选择自己的道路呢?是在相同赛道跟他们互卷吗?
我今天给大家分享一个思路,希望能为新人提供一些启发。
思路就是将历史用漫画的方式展现出来,将枯燥的历史以 AI 漫画的形式展示出来,这样增加了科普的趣味性,吸粉还是挺厉害的。
▌用到的工具
解说分镜(Kimi chat) :
https://kimi.moonshot.cn/
AI 漫画图片生成(奇域AI) :
https://www.qiyuai.net/
AI 文字转音频 :
https://www.text-to-speech.cn/
音频转换工具:
https://convertio.co/zh/audio-converter/
以上工具都是免费使用的。
▌正文开始
1、收集电子书籍
直接从网上搜索你要解说的历史书籍或者小说,下载TXT文档。
2、让Kimi生成分镜脚本
为什么要使用Kimi?
我们要历史类的解说视频是不需要自己写故事的,直接拿来用就行。
最好是以章节作为维度来制作,Kimi支持20万字上下文的输入,这个是其他大模型做不到的。
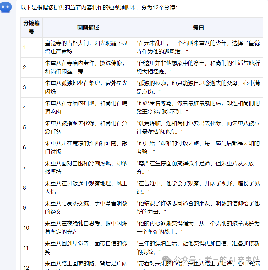
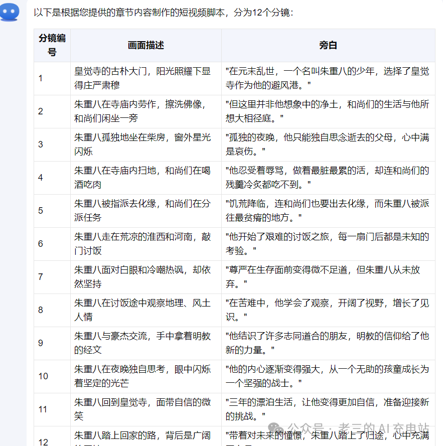
1)选择一个章节,提供给Kimi
2)分镜的生成
生成分镜之后,我们可以要通读一下分镜的内容,假如说不满意可以通过修改提示词让其重新生成。
3、AI 绘画工具生成图片
1)打开奇域AI->创作宝典->动漫->武侠漫画
2)将上面Kimi生成的画面描述放到咒语框里面,点击生成就可以了。
3)每一次都会生成四张图片,每一张图片可以进行四种操作包括:风格延伸、作品微调、局部消除、高清重绘,大家可以自己操作看看。
4)按照上述步骤生成剩余的图片。
如果描述语句生成的图片不符合我们的要求的话,我们可以手动为描述语句增加一些细节,让奇域 AI 画出来的更加符合我们的要求。
4、音频的制作
我们Kimi生成的旁白粘贴到里面,选择我们想要的语言、音量等,之后再将音频下载下来即可。
注意 :这个音频工具生成的音频是无法导入进剪映里面,我们要做一些转换,用上面的我提供的音频转换工具,转换一下即可。
虽然有些麻烦,但是在免费的 AI 音频工具中,这个工具生成的音频在语调、语速、感情方面还是不错的,值得我去转换一下。
5、视频的制作
将前面做好的图片、音频以及旁白都导入到剪映中。
我简单做了一个视频,也没有经过怎么打磨。
▌结语
这 样一个简单的 武侠风格的 动画就做好了, 做这样的 动画 是不难的,但是 要经过自己 细致的打磨才会呈现出比较好的 效果。
比方说提示词怎么写才能 生成比较好的 画面 描述 、 音效 以及转场效果 。
思路就是这些了,有兴趣的小伙伴可以去试试!
欢迎关注公众号加我微信,关注公众号免费领取价值299元的优质文档资料哦!!!
点击上方“老三的 AI 充电站”关注我有更多的干货分享哦
有帮助的小伙伴记得点个“在看”
有一块交流学习的小伙伴可以链接我
下面是我的二维码
