大家好,我是老三,正在不断地学习 AI 知识,用 AI 来武装自己。
这是我学习记录的第8篇文章。
本章接续上一篇文章AI | 必须要掌握的高效prompt提示词框架一再为大家介绍一个提示词框架:ICIO思维框架
框架概述
Instruction(指令) :这是用户希望AI模型执行的具体任务。这个部分是必须的,因为它为模型提供了明确的指导。
Context(背景信息) :这部分提供关于请求的背景或上下文信息,有助于模型更好地理解用户的需求,特别是在复杂或特定的情境中。这个部分是可选的。
Input Data(输入数据) :这是模型需要处理的数据。对于数据分析、转换或其他数据驱动的任务,提供具体的输入数据是非常重要的。这个部分也是可选的。
Output Indicator(输出指示器) :这部分允许用户指定他们希望的输出格式或类型,确保输出的结果满足用户的具体需求。这个部分同样是可选的。
框架优势
a. 提高AI模型的交互效率和准确性。
b. 帮助AI模型更好地理解任务和生成响应。
c. 灵活的结构,可以根据具体任务的需求进行调整和扩展。
看了上面的框架概述以及优势之后,让我们用具体实例来验证一下吧。
实例分析:
实例:制定一个减肥计划。
我们就以让大模型给我们制定一个减肥计划这个任务开始。
不用框架:
Prompt1:为我做一个减肥计划
可以看到,大模型给我们随机选了一个为期12周的减肥计划,以饮食和运动两个部分展开。
用框架:
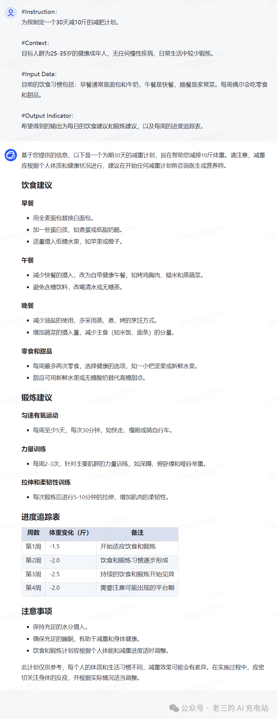
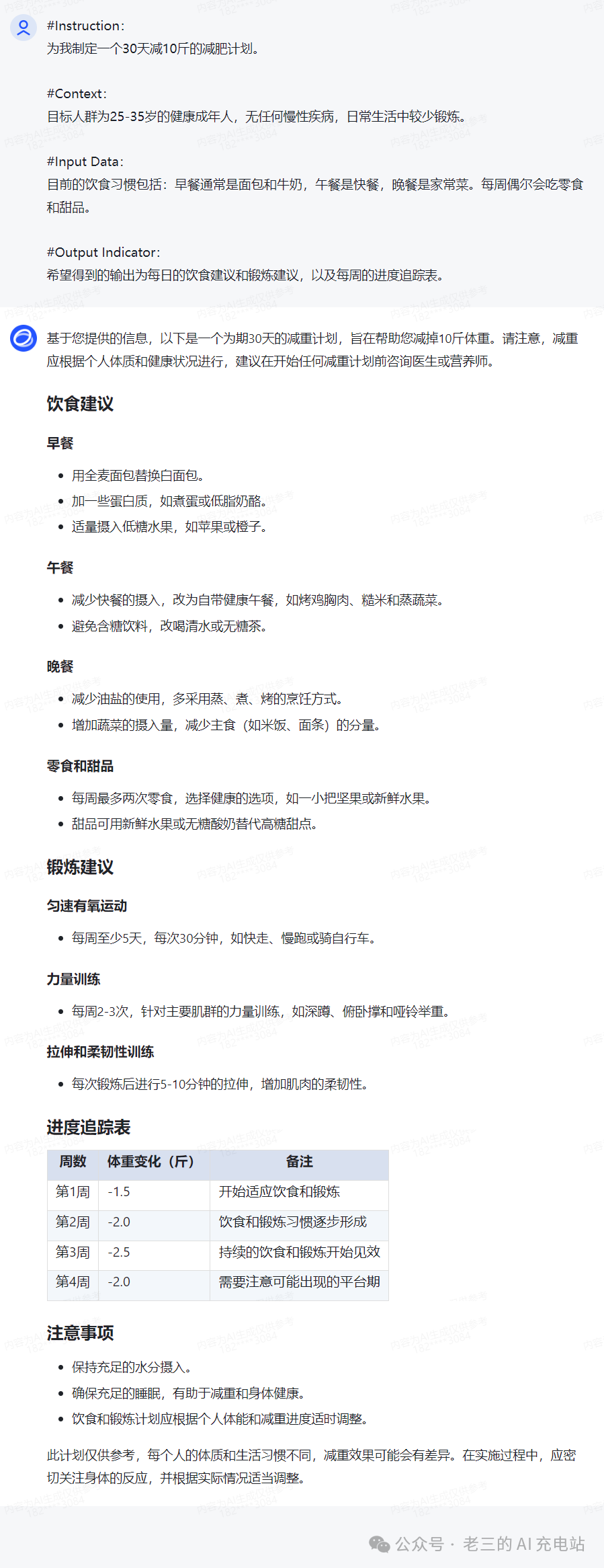
Prompt2:
#Instruction:
为我制定一个30天减10斤的减肥计划。
#Context:
目标人群为25-35岁的健康成年人,无任何慢性疾病,日常生活中较少锻炼。
#Input Data:
目前的饮食习惯包括:早餐通常是面包和牛奶,午餐是快餐,晚餐是家常菜。每周偶尔会吃零食和甜品。
#Output Indicator:
希望得到的输出为每日的饮食建议和锻炼建议,以及每周的进度追踪表。
对比分析:
为什么要用ICIO,简单的一句制定个减肥计划为什么不行?
来我们挨个分析框架的每一部分
Instruction(指令):
明确目标:减重10斤。
明确时间框架:30天内完成。
明确任务类型:制定减肥计划。
Context(背景信息) :
年龄范围:25-35岁的成年人,这个年龄段的人可能有不同的代谢水平和生活方式。
健康状况:没有慢性疾病,这意味着可以采取更积极的减肥措施。
生活方式:日常生活中较少锻炼,说明需要将锻炼纳入计划中。
Input Data(输入数据):
当前饮食习惯:早餐通常是面包和牛奶,午餐是快餐,晚餐是家常菜,偶尔吃零食和甜品。这些信息对于制定合理的饮食计划至关重要。
体力活动水平:较少锻炼,需要增加适当的体育活动。
Output Indicator(输出指示器) :
饮食建议:需要具体的每日饮食计划,包括早餐、午餐、晚餐和零食的建议。
锻炼建议:根据个人情况制定合理的锻炼计划。
进度追踪:每周的进度追踪表,帮助监测减肥进度和调整计划。
通过ICIO框架,我们可以确保减肥计划考虑到个人的具体情况,包括年龄、健康状况、饮食习惯和生活方式。这样做出来的计划更有针对性,而且又考虑到了实际操作的可行性。
另外,通过设定明确的目标和时间框架,以及提供定期的进度追踪,可以增加我们对执行计划的动力和责任感。
最后,我们对ICIO框架的总体优势做一个总结
提高明确性:通过提供清晰的指令,ICIO框架确保AI模型或参与者了解需要执行的具体任务。
增强上下文敏感性:背景信息的添加帮助AI更好地理解请求的上下文,从而提供更符合特定情境的响应。
定制输出:输出指示器允许用户指定他们希望的输出格式或类型,确保结果满足特定的需求。
减少歧义:通过明确各个部分的要求,ICIO框架减少了误解和混淆的可能性。
提高效率:清晰的指示和上下文信息可以提高任务完成的效率,因为AI模型或参与者不需要额外的时间来澄清指令。
灵活性和可扩展性:ICIO框架的结构化方法使得提示词可以根据需要进行调整和扩展,以适应不同的任务和场景。
ICIO 框架的好处包括提高明确性、上下文敏感性、数据驱动性、定制输出、灵活性和可扩展性,以及减少歧义和提高效率。
通过使用这个框架,用户可以更准确地传达他们的需求,从而获得更满意的结果。
今天的分享就到这了,希望我的分享对小伙伴们有所帮助。
内容很干,记得星标,不然可能收不到推送的消息
欢迎关注公众号加我微信,关注公众号免费领取价值299元的优质文档资料哦!!!
点击上方“老三的 AI 充电站”关注我有更多的干货分享哦
有帮助的小伙伴记得点个“在看”
有一块交流学习的小伙伴可以链接我
下面是我的二维码
