大家好,我是 AI 工具持续分享者老王。
欢迎关注👇,一起进步。
很多 伙伴使用 AI 工具的时候,有一个很大的需求是写作。
比如,写工作日报,写自我评价,写读书笔记等等。这里相信大家都碰到过一个瓶颈——字数,基本卡在了八百到一千左右,再多就不给你输出了。
而且无论你怎么努力,怎么「软硬兼施」,它都无动于衷。应该如何让 AI 输出一篇几千字,甚至上万字的长文呢?
今天就给大家分享借助于 Kimi 和提示词用法来突破限制。
中国人不骗中国人,先放飞书统计结果(文末可获取原文链接):
初步尝试
打开Kimi官方网站:https://kimi.moonshot.cn
左侧边栏点击【Kimi+】,中央官方推荐处就会出现【长文生成器】
点击后,即可进入操作页面。在下图红框处,就可以输入提示词指令。
先来试试脑洞比较大的小说类型,这类文章需要很多的生活经验,还要有强大的想象力。
一句话提示词:
帮我写一篇短篇小说,主题是悬疑推理
直接看效果:
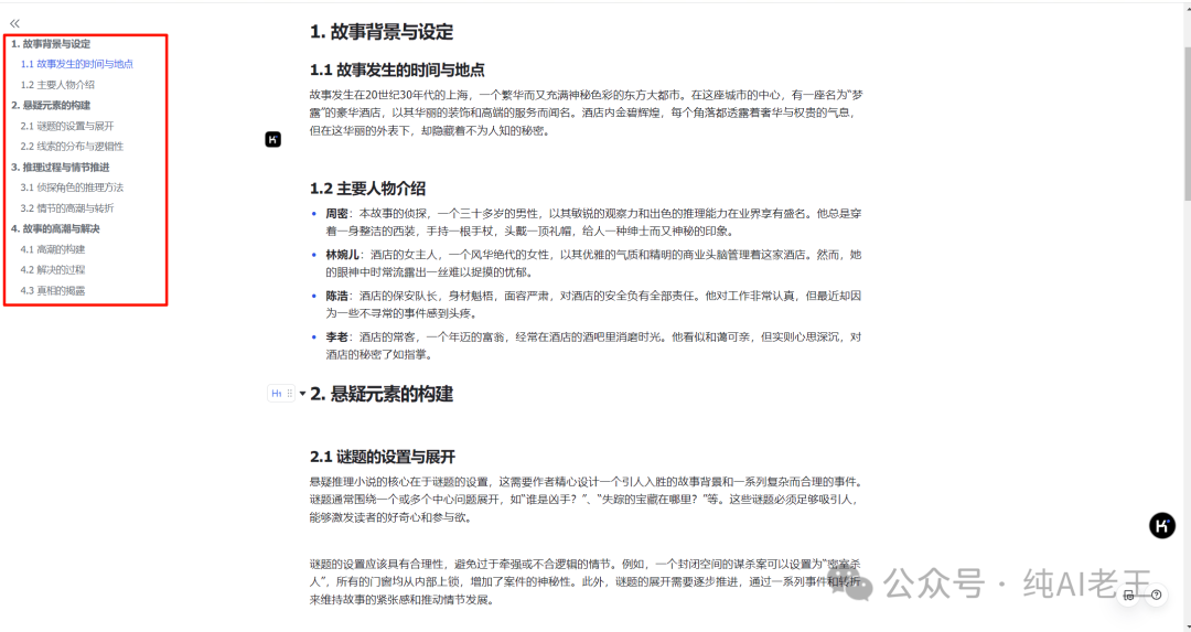
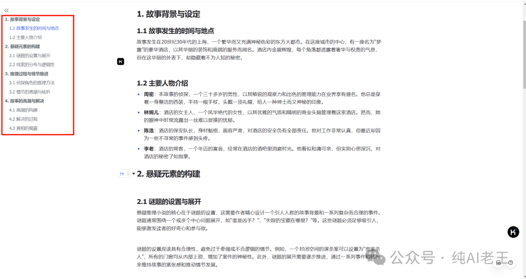
把生成的内容复制到文档中,可以看到已经给出了【 故事背景与设定
】、【悬疑元素的构建】、【推理过程与情节推进】和【故事的高潮与结局】的写作框架。 光这个框架的字数就来到了 2.2k。
现在才2千多字,说好的可以万字长文呢?
长文生成教程
上面只用了不到 20 个字的提示词,所以只能拿到一个大纲类型的文本。下面要攻破万字,必须得继续深化机构。
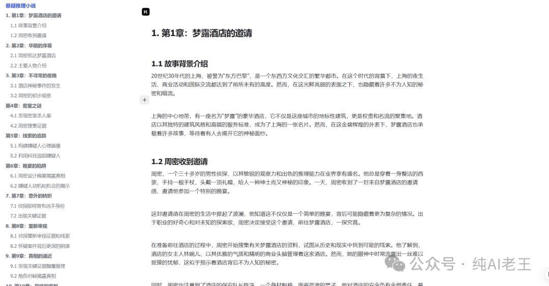
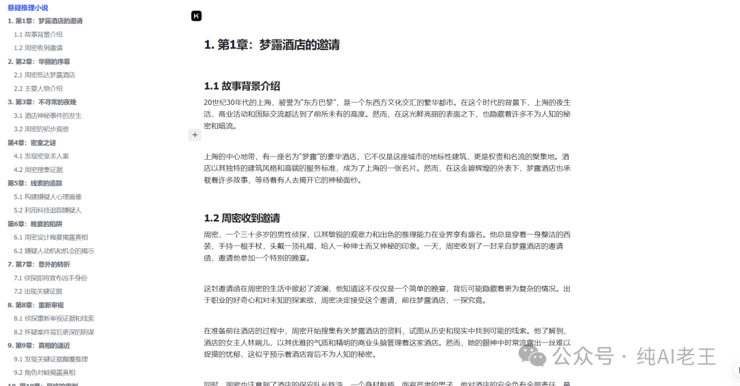
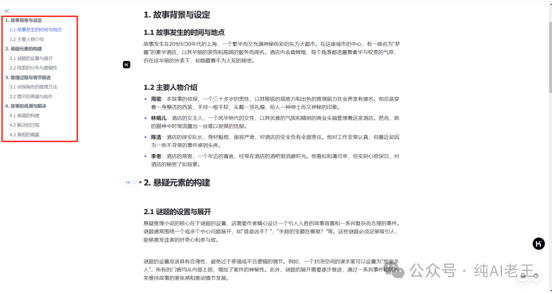
继续根据大纲来细分章节内容👇
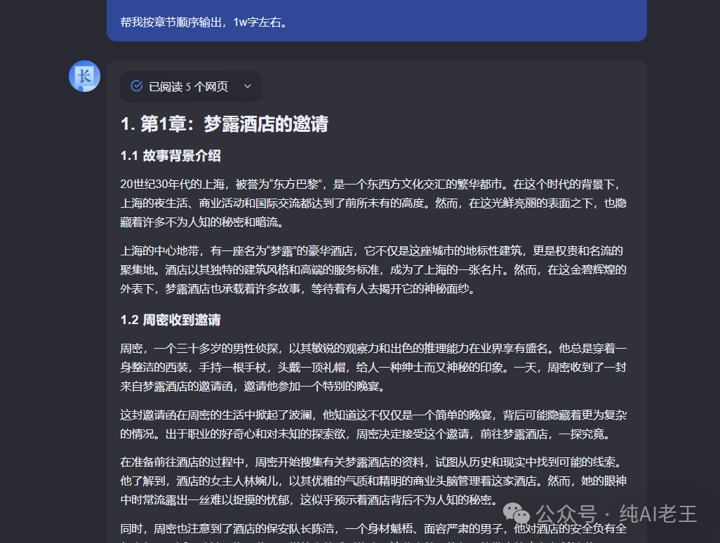
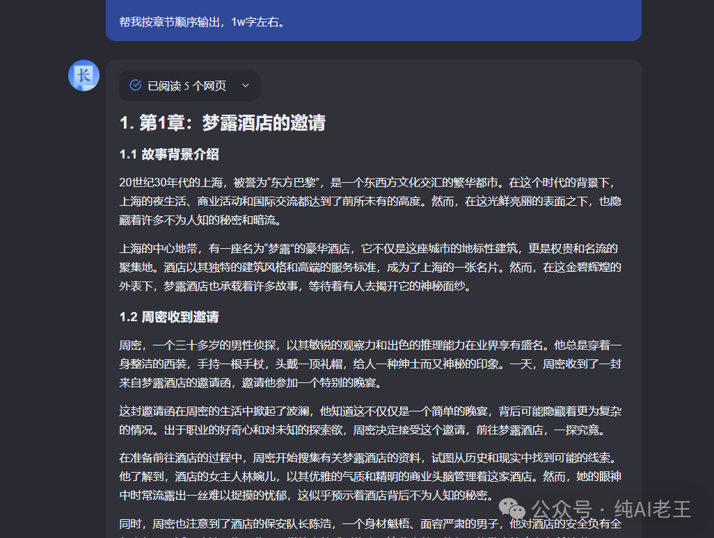
之后把大纲和章节内容一起给 【 长文生成器 】,让其按章节顺序输出
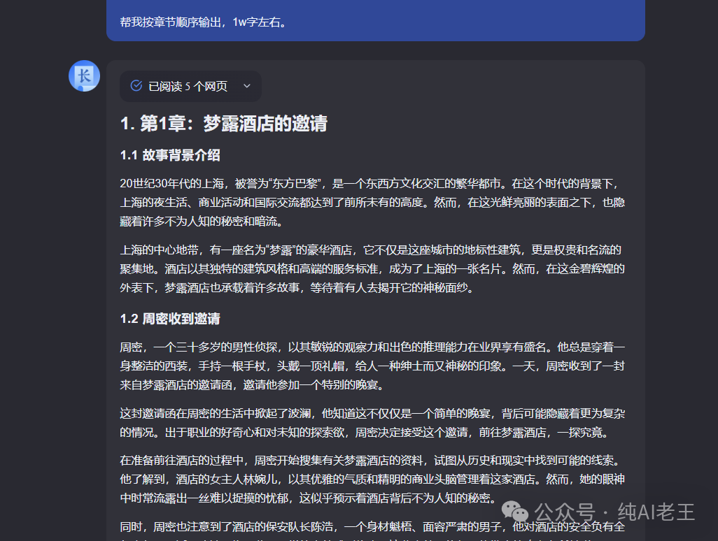
把生成的内容复制到文档中,看到已经按章节目录排列好了
再来看看大家最关心的字数,直接来到了可怕的 1w 以上
长度达标了,再来一段看看质量如何
“首先,我要说的是,这起案件并非简单的谋杀,而是一场精心策划的犯罪。”周密停顿了一下,环视四周,确保每个人的注意力都集中在他身上。
“在案发当晚,我们发现了一名受害者在密室中遇害,所有的门窗都从内部上锁,这看似是一个完美的密室杀人案。但是,经过我的仔细观察,我发现了一个关键的线索——一枚特殊纽扣,这枚纽扣并不属于受害者,而是属于凶手。”
周密继续解释道:“通过对纽扣的追踪,我发现它与酒店的一位员工有关。但是,这并不是结束,而是另一个开始。通过进一步的调查,我发现这位员工与林婉儿女士有着不为人知的联系。”
林婉儿的脸色瞬间变得苍白,她的眼神中流露出一丝恐慌。周密没有直接指责她,而是继续他的解释。
这段描写质量至少是及格水平,反正老王自认为绞尽脑汁也就差不多这样了。
想要阅读完整万字小说的,可以关注并后台回复括号内关键字【悬疑小说】获取。
总结
到这一步,悬疑小说基本上就有了。
后续具体怎么写我就不赘述了,每个人都有不同的要求和方法论。整体思路就是不断细化要求,给 AI 最详细和最明确的指令,让其在针尖上跳舞。
但是老王不太建议大家过渡依赖 AI 去写,你的文笔、文风都是个人特色,也是最有价值的东西。推荐大家利用 AI 不断发掘自己的潜质,形成自己的写作方法论,这样才能走的更高更远。
共勉。
【点个在看 你最好看(✧∀✧)】
-
THE END -
如果你也在探索 AI,研究如何创富,欢迎关注公众号。
同时还有限免的知识星球,期待各位一起探讨交流。
