最近发现了一个超级智能的AI 辅助代码编辑器——Cursor,对于那些像我一样希望通过 AI 提升编码效率的人来说,真的超级值得一试。它基于 Visual Studio Code(VS Code)开发,保留了 VS Code 的用户友好界面,同时融入了先进的 AI 功能,如代码生成、自动补全和自然语言交互,听起来很高级,但是用起来真的超级接地气。方便又容易上手,接下来我把自己的使用经历告诉大家。
Cursor 是一个 AI 驱动的代码编辑器,旨在让开发者写代码更高效。它基于 Visual Studio Code(VS Code)构建,我第一次用Cursor的时候,第一眼还以为自己开错了软件,这界面完全和VS Code一模一样:
不过仔细用下来发现它藏着不少黑科技,所以如果你已经熟悉 VS Code,会觉得它上手很快,但是如果你是和我一样的PyCharm用户,你也可以很快上手cursor。其核心创新在于深度整合了GPT-4和Claude 3.5等前沿大型语言模型。该工具在保留经典VS Code界面布局的基础上,通过侧边栏AI交互面板,可以很方便的使用代码补全功能,帮助我们快速使用AI进行代码开发。
1.下载和安装
cursor直接在官网下载安装即可,打开官网,点击这个下载按钮即可轻松下载安装:
首次启动时登录框自动弹出来,用谷歌账号或者GitHub授权都能秒登,然后安装时记得勾选「Add to PATH」,这样在终端里随时能敲cursor .快速启动。
2.更快速的配置环境
下载安装完成后,可以直接把我们之前项目文件导入其中,因为我经常进行深度学习的研发和工作,所以我便将自己的项目导入其中。 每次接触新的编译器最让我头疼的就是配置环境,但是cursor直接提示我缺少Python环境,然后按照提示直接点进去就可以安装Python环境了。再也不用像以前一样还得跑到Python官网上去下载Python再去配置环境了,简直不要太爽!
3.内置大语言模型辅助开发
Cursor内置了一堆超厉害的大语言模型,比如GPT-4、Claude 3.5,还有OpenAI最新发布的推理模型o1-preview和o1-mini。想用哪个模型直接在右上角的设置里点一点就行了,操作简单到飞起。我平时最常用的还是Claude 3.5和GPT-4,可以快速帮助我生成代码、修改bug,快速优化项目内容和问题。
想让这些模型发挥最大作用,还需要我们学会使用几个快捷键:
- Tab:自动填充 写代码时,按一下Tab,Cursor会智能帮我们把代码补全。比如写个for循环,刚敲了个“for”,Tab一下,循环结构就出来了,省时又省力!
 - Ctrl+K:编辑代码 选中一段代码,按Ctrl+K,便会出来AI助手的弹窗,我们可以在弹窗里面问各种问题,去修改完善我们的代码。这个功能会在第三部分里面详细讲解。
 - Ctrl+L:回答问题 & 编辑代码 这个是我心中的“全能王”!按Ctrl+L,你可以直接问AI关于代码的问题,帮助你全局理解和开发项目,而且它还能编辑代码,不管是单个文件还是整个项目的问题,它都能搞定。
 
1.一键生成需要的代码
这里我们需要测试RNN模型的效率和准确率,但是我们并没有现成的RNN网络模型代码,我们仅仅需要,按下Ctrl+K, AI助手弹窗便一下子出来了,我们只需要对它说,帮我写一个RNN模型:
几秒钟的时间,它就将完整的RNN网络模型代码生成出来了,我们仅需要点击右下角的ACCEPT,便可以将代码写入我们的py文件中去。可以说是十分方便快捷!
而且Cursor写得代码十分规范,在每一个重要的地方都添加了注释,像一个非常老练的开发者。
2.全局项目解释和优化
同时,如果对项目代码不理解,其还可以帮我们快速理解代码,拿我们刚生成的代码来说,我们仅需要按下Ctrl+L,Cursor便会在右侧出来AI助手,帮助我们对全局代码进行问题解答和优化,像下面我的操作一样,我们直接让它解释一下这个代码的结构和原理:
我们可以发现其解释的十分合理和详细:
如果我们需要将其进行优化或者补充,直接在此基础上对它说帮我优化一下代码,使其结构更复杂,我们可以看到其给了我们很多建议,比如添加更多现代RNN的特性,包括LSTM、dropout、batch normalization等,使模型更加强大和稳定,直接将其应用便可以自动写入我们的代码中去:
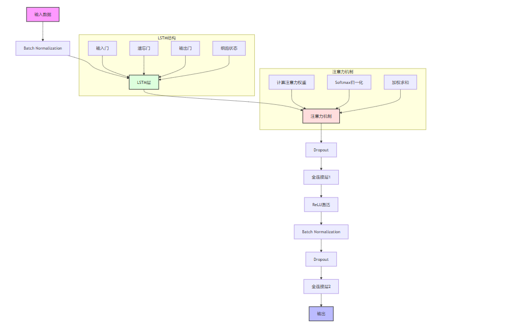
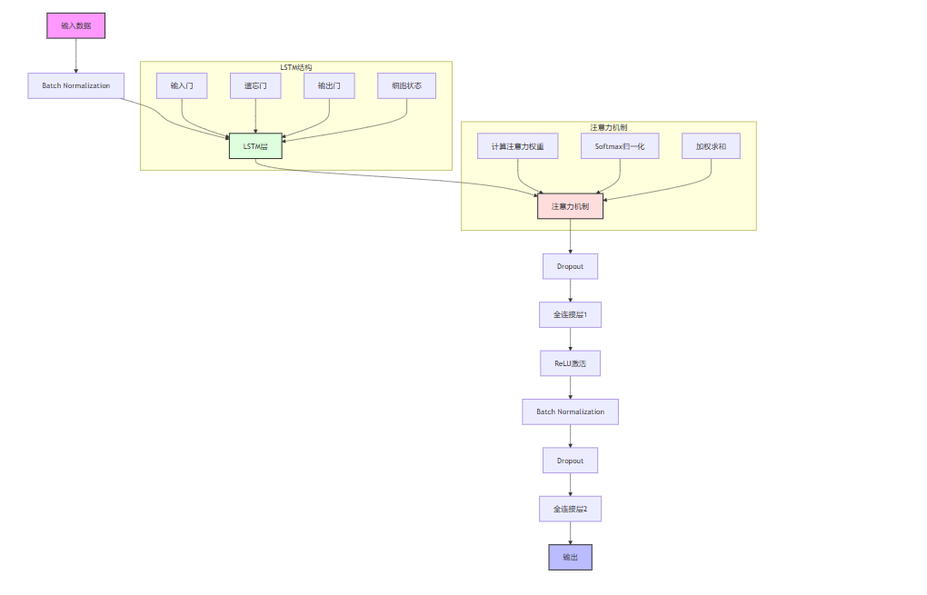
同时,如果想要更好的对网络结构进行理解,我们可以让其用Mermaid语言,对网络结构画一个流程图:
然后将画好的流程图放入Mermaid 在线编辑器中去,可以发现Cursor非常详细和具体的画出了网络结构图,方便我们更好的理解网络结构:
3.编辑整个项目代码
同上所示,如果我们想要创建一个完整的项目,我们可以在右侧输入我们的请求,比如我们想要其生成一个贪吃蛇项目,可以发现其创建了一个完整的贪吃蛇游戏项目,包含以下文件:
- snake_game.py - 主游戏文件,包含所有游戏逻辑和图形界面
 - requirements.txt - 包含游戏所需的依赖(Pygame)
 - README.md - 游戏说明文档
 
并且更让人惊喜的是,我们仅需要点击run,便可以直接安装所需要的所有环境,再也不用自己挨着一个又一个安装了,十分方便:
在终端中输入python snake_game.py,便可以运行生成的项目:
- 使用键盘的方向键(↑↓←→)来控制蛇的移动方向
 - 目标是吃到尽可能多的食物(红色方块)来获得高分
 - 注意不要撞到自己,否则游戏会重新开始
 
Cursor 是一款以 Visual Studio Code 为基础的代码编辑器,界面友好,操作流畅,非常适合希望提升编程效率的开发者。它集成了强大的功能,能快速生成代码、自动补全,还支持用自然语言解决编码问题,如果你也希望借助AI提升自己的开发效率,Cursor值得一试!
