👋你好,我是老凡
今天这篇,是我最想分享的实战教程之一。
因为它,真的能帮你 省掉每天1小时 的重复劳动,彻底告别“人工复制粘贴资讯”的低效操作。
❓为啥要做“行业日报智能体”?
如果你是运营社群、做私域、搞内容、管团队、带项目……
你可能每天都要整理“行业资讯”、“热点日报”来维持活跃、输出内容。
但:
- 打开 10 个网站,信息太杂
- 手动复制粘贴,太费时间
- 今天更新,明天忘发,连自己都烦
而我现在,是让一个AI日报智能体帮我全自动搞定👇
- 自动抓取热点资讯
✅ - 自动提炼重点内容
✅ - 自动生成文案格式
✅ - 自动推送到飞书 ✅
只需搭建一次,每天定时自动更新。效率直接暴涨20倍!
🎯它适合谁?
- 想提升专业影响力的 社群运营者
- 想节省时间做内容的 博主
- 想及时掌握行业动态的 职场人
- 想缓解信息焦虑的 学习者
🛠️从0到1,搭建“行业日报智能体”的5个步骤(保姆级)
下面就是你只要照着做,就能搭起来的全过程👇
第一步:确定信息来源
选你希望获取的“资讯网站”或“行业博客”,例如:
- 财经类 👉 36 氪、财联社
- 科技类 👉
虎嗅、钛媒体
- 行业垂直
👉
行业公众号、论坛、知乎专栏等
✅建议优先选择结构清晰、日更稳定的网站
✅如果你不确定来源,也可以抓公众号文章,或者自定义关键词搜索
第二步:在 Coze 创建工作流
进入 Coze (https://www.coze.cn/studio)并登录
注册后,进入Coze工作空间,操作如下
新建一个工作流
整体工作流长这样:
具体操作步骤如下:
1、开始节点
设置一个输入变量,用户提供的网址信息
2、提取网页中的链接信息
使用的插件如下
把开始节点输入的网页信息传递给插件
配置信息如下:
3、输出等待消息
因日报提取的内容较多,需要等待1分钟左右时间,为避免用户焦急,输出阶段完成信息
4、调用大模型提取有用链接
通过前面插件输出的链接信息内容很多,有些并不是我们想要的,这个时候就需要调用大模型,把有用的链接给提取出来
大模型的配置内容如下:
系统提示词和输出配置如下,异常处理时间设置为600秒
5、对大模型输出的有用链接进行规整
大模型输出的内容有些杂乱,需要采用分隔符对其进行规整,具体配置如下:
6、使用插件提取标题和内容
插件的配置如下:
7、对大模型输出的标题、内容进行优化
为了使日报输出的内容符合要求,需要对链接读取插件输出的标题二次优化
系统提示词内容如下:
用户提示词和输出配置如下,异常处理时间设置为600秒
同样,也需要对链接读取插件提取的内容二次优化,步骤如下:
系统提示词:
输出和异常处理配置:
8、提取标题内容:
提取第1个标题内容:
提取第2个标题内容:
提取第3个标题内容
提取第4个标题内容
9、调用大模型筛选出头条信息
系统提示词和输出内容配置如下:
10、提取单条内容
11、调用大模型获取时间信息
系统提示词配置如下:
输出和异常处理配置如下:
12、调用子工作流
子工作流的主要作用是生成图像
子工作内容比较简单,配置过程如下:
先新建一个工作流
工作流整体长这样
开始节点配置:
画板节点配置:
元素设置内容如下:
画板设计
把变量引入到画板中
输出内容如下:
结束节点:
13、主工作流结束节点:
把调用子工作流生成的日报内容传递给结束节点
到这里,工作流就开发完成了
调试没问题后就进行发布,随后在智能体中调用
第三步:创建智能体
1、新建一个智能体
2、选择模型
3、添加工作流
4、添加触发器
操作步骤如下:
5、添加开场白
6、完成人设与回复逻辑
7、增加一个快捷指令
完成以上内容后,进行调试
调试没问题后,就可以发布飞书了
第五步:发布飞书
注意:要先获取飞书授权,才可以发布
发布飞书后,就每日可以在飞书里面看到日报的信息了
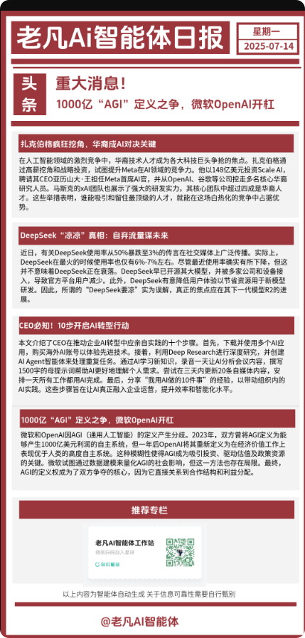
✅效果展示(模拟输出示例)
注意:这里只是参考模板,可根据自己需求,在画板节点调整样式
🧠老凡贴士:这个流程还能怎么玩?
你还可以这样用它:
📧每周生成行业周报 → 自动发至邮箱
- 🤖结合图文工具→ 自动生成日报配图,发小红书、视频号
一个日报智能体 = 你的内容助手 + 行业雷达 + 时间解放机
🧩 结语|为什么你应该现在就动手搭建?
在这个AI高速发展的时代,会用AI的人,不一定永远领先;
但不会用AI的人,一定更容易被时代淘汰 。
今天这条“行业日报智能体”工作流,是我实战过几十个项目后,选出的适合新手入门Coze的项目之一 :
✅ 门槛低,操作简单
✅ 产出稳,每天都能用
✅ 扩展强,一条流程能衍生出很多应用
🎁 如果你也想搭建这条工作流,并想后续深耕Coze工作流,有几种方式可以选择:
🔹 觉得搭建过程有点复杂?没关系
你可以先直接体验结果 :在评论区留言行业日报,加我微信,我会把这条工作流模板整理好发给你,这样操作更方便
🔹 想系统掌握 Coze,从第一个流程开始?
我整理了一门适合新手入门的实战课程《老凡的 AI 智能体入门课》
课程内容介绍:
课程入口:
🔹 想持续精进、深入学习更多工作流?
那可以考虑加入**《老凡AI智能体陪伴成长营》**
目前已经上线了多条高质量的 Coze 工作流案例,每周都有新内容更新,群内还有交流、答疑和资料分享。
👉 陪伴营详细内容介绍:
