嗨,大家好!我是GOGO~
不知道你是否还在为画架构图而熬夜到秃头呢?还在为流程图丑到没眼看而苦恼吗?
别慌!AI画图来拯救你了!
可能以前画个复杂架构图要折腾几小时,但现在喝杯咖啡的功夫, AI就能帮我们 快速完成,效果通 常很专业 !
今天GOGO就来分享三类 AI画图神技 ,每一招都有详细教程,小白也能 掌握专业画图技能 。学会这些,无论是汇报PPT、技术文档,还是头脑风暴,都能让你在同事面前秀一把!
🎯 AI 画图奥秘
在开始之前,我们先了解一下 AI 画图的本质:AI画图其实就是让AI生成各种绘图工具能理解的代码,然后一键渲染成专业图表。
核心优势:
- ⚡ 速度快 :几秒钟搞定复杂图表
 - 🎨 效果好 :专业级视觉效果
 - 🔧 易修改 :改个文字就能重新生成
 - 💰 成本低 :告别昂贵设计软件
 
工具推荐: 虽然目前主流的 AI 大模型和工具都能实现画图功能,但我还是建议使用 Cursor 工具搭配 Claude 4 大模型 ,效果稳定。
🚀 文本绘图
文本绘图是目前广受欢迎的画图方式,通过简单的文本描述就能生成专业的技术图。主流的文本绘图语言包括 Mermaid 和 PlantUML ,它们各有特色,适用于不同的场景。
Mermaid:广受欢迎的文本绘图神器
Mermaid 是目前主流的文本绘图工具,语法简单直观,被 GitHub、语雀等大平台原生支持。无论你是要画软件架构图、业务流程图,还是数据库 ER 图、Git 分支图,Mermaid 都能轻松搞定。
实战案例:用户登录流程图
只需要这样跟AI说:
  
请用 Mermaid 语法帮我画一个用户登录流程图,包含以下步骤:  1. 用户输入账号密码  2. 前端校验格式  3. 发送请求到后端  4. 后端验证用户信息  5. 如果验证成功,生成 token 返回  6. 如果失败,返回错误信息  7. 前端根据结果跳转页面或显示错误5. 如果验证成功,生成 token 返回6. 如果失败,返回错误信息7. 前端根据结果跳转页面或显示错误
放到Cursor中试试就会发现:
我们将结果复制到语雀、Typora等工具后,就可以瞬间变成专业流程图!这里以随机一个Mermaid 渲染网站为例,如果对内容不满意,大家可以直接修改左边框中的文字即可。
Mermaid还能画:
- 时序图:展示系统交互
 - 甘特图:项目进度管理
 - 架构图:微服务系统设计
 - Git分支图:代码版本管理
 
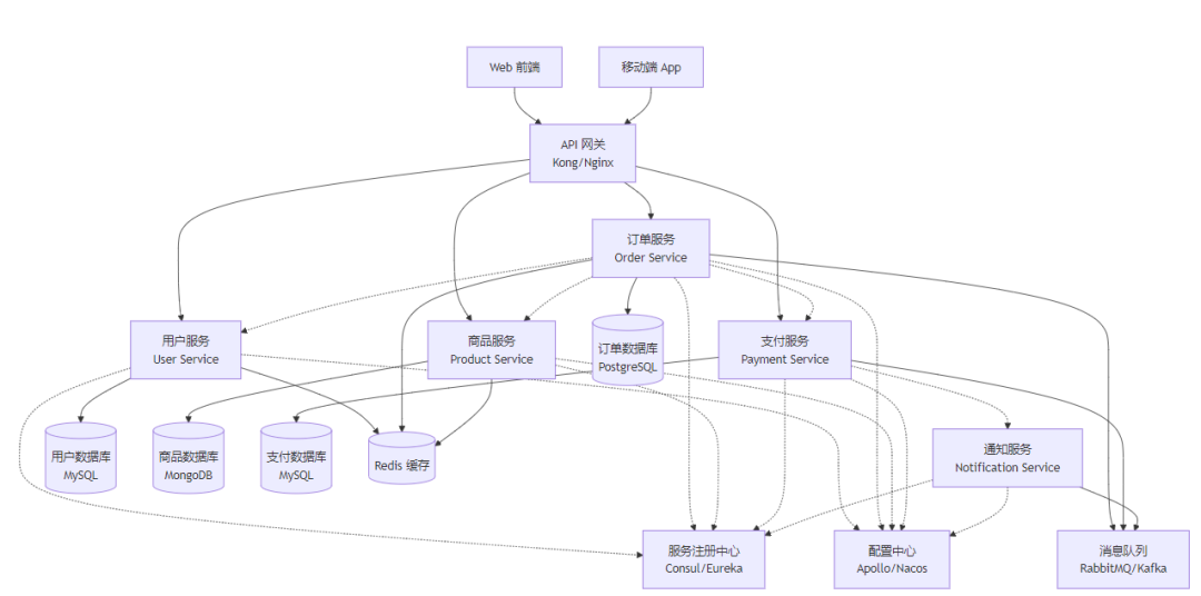
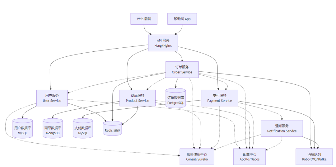
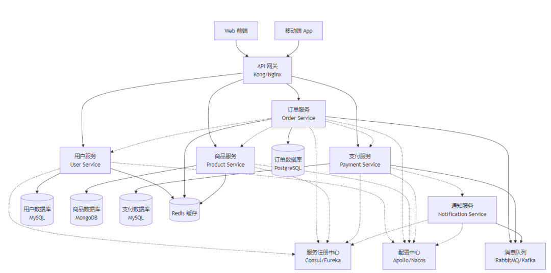
我们这里再画一个简单的架构图示例:
请用 Mermaid 画一个简单的微服务架构图
效果如图所示:
PlantUML:专业UML图表专家
PlantUML 是另一个强大的文本绘图工具,特别擅长绘制 UML 图、时序图和系统架构图。它的语法相对 Mermaid 更加专业和规范,生成的图表也更加精美。
实战案例:
"请用PlantUML画一个订单系统类图,包含Order、OrderItem、User、Product类及其关联关系"
这UML图你就说专不专业吧~
🌐 网页绘图
网页绘图是一种非常自由灵活的绘图方式。本质上是 “图片即网站” —— 通过生成包含可视化元素的网页代码,在浏览器中渲染出各种图片,而且可以实现静态图片无法做到的交互效果和动画展示。
原生网页绘图:数据可视化大屏
想要炫酷的数据大屏?AI 很快就能给你整一个 !
提示词示例:
"生成一个电商平台数据可视化大屏,包含实时销售额、品类占比饼图、24小时趋势图、热销TOP10、用户地域分布热力图,使用ECharts实现"
怎么样?是不是很酷?其实这种方式的核心原理是利用网站开发的核心技术(HTML + CSS + JavaScript)以及各种第三方可视化库(如 ECharts、D3.js 等)来帮助我们生成各种类型的图表!
同理,AI 还能快速生成产品原型图,特别适合快速验证想法。如果大家感兴趣的话可以看下GOGO的这篇文章。
有想法不会画?Cursor让你1分钟变身UI大神!3000行代码一键生成,设计师都惊呆了!
SVG矢量图:无损缩放的完美选择
SVG 是可缩放的矢量图形,SVG 图像可以无限缩放而不失真,非常适合绘制 UI 素材、Logo 图标、图形插画、技术架构图、流程图等需要无损缩放的图片。
SVG 文件本质上是 XML 格式的文本代码,可以直接嵌入网页或导入各种设计工具。
让我们用 SVG 绘制一个系统架构图,给 AI 的提示词如下:
请生成一个 SVG 格式的系统架构图,展示一个典型的三层架构:
- 展示层:Web 前端、移动端 App
 - 业务层:API 服务器集群(3个节点)
 - 数据层:主从数据库、Redis 缓存
 
要求:
- 使用不同颜色区分各层
 - 添加连接线表示数据流向
 - 图形美观,配色专业
 
AI 生成的 SVG 代码可以直接嵌入网页或导入设计工具,也可以保存为 SVG 文件直接双击在浏览器内打开。效果还不错吧~
Canvas动态绘图:游戏级画面效果
Canvas 是 HTML5 提供的一个画布元素,通过 JavaScript 可以在上面绘制各种图形。与 SVG 不同,Canvas 是基于像素的,而且性能优秀,适合创建需要精确控制元素细节、动画效果丰富的画面,很多游戏也是基于 Canvas 实现的。想要动态效果和精确控制?Canvas是你的不二选择!
实战:网络监控仪表板
"用Canvas创建网络性能监控仪表板,包含网络拓扑图、实时数据流、状态指示灯,深色主题配亮色高亮"
生成的效果是不是 专业到适合拿去技术展示 !
🧠 思维导图
Markdown
虽然大家可能习惯用Xmind来画思维导图,但是咱们这里还是更建议让 AI 生成 Markdown 格式的思维导图,因为 Markdown 格式更通用,方便在各种文档工具中使用。给 AI 提供下面这段提示词:
生成一个微服务架构的思维导图,使用缩进表示层级关系,以markdown格式给我
接下来直接导入,一键生成专业导图!
🎉 总结
看到这里,相信你已经掌握了 AI 画图的各种姿势了!从简单的文本绘图到复杂的动态图表,AI 都能轻松搞定。不仅能帮我们节省大量时间,而且妈妈再也不用担心我的图画得丑了!
最后,如果你觉得本期内容对你有帮助,别忘了点赞收藏,分享给更多需要的朋友。
