近几年人工智能之所以能迅猛发展,主要是靠2个核心思想:注意力机制Attention Mechanism 和 Transformer模型。本次来浅谈下Transformer模型。
Transformer模型的重要性
Transformer模型在自然语言处理领域具有极其重要的地位,为NLP带来了革命性的突破 。可以说,若没有它,就没有谷歌的BERT,Open AI的ChatGPT 。
Transformer模型是为了解决什么问题的?
Transformer模型的提出,主要是为了解决在处理序列数据时,传统神经网络架构(如RNN和LSTM)所面临的几个关键问题。这些问题限制了模型的效率、性能和扩展性。
Transformer在人工智能中的应用
- 自然语言处理(NLP) :Transformer在语言模型、机器翻译、文本生成、情感分析、命名实体识别等任务中表现优异。比如,OpenAI的GPT(生成预训练模型)系列和Google的BERT(双向编码器表示变换器)系列都基于Transformer架构。
- 计算机视觉(CV) :最近,Transformer架构也被引入到计算机视觉领域,像Vision Transformer(ViT)就是一个应用Transformer的图像分类模型,展示了Transformer不仅限于文本数据处理。
- 生成模型和强化学习 :Transformer也被应用于生成模型和强化学习任务,比如DeepMind的AlphaStar(用于星际争霸的AI),它利用了Transformer来处理大规模的游戏策略。
模型扩展与迁移学习
Transformer使得大规模的预训练模型成为可能。通过预训练一个大型的Transformer模型,像GPT、BERT等,可以在许多下游任务中通过微调来快速获得优秀的性能。这种预训练+微调的策略在NLP领域引发了革命,也使得迁移学习成为一种常见的技术。
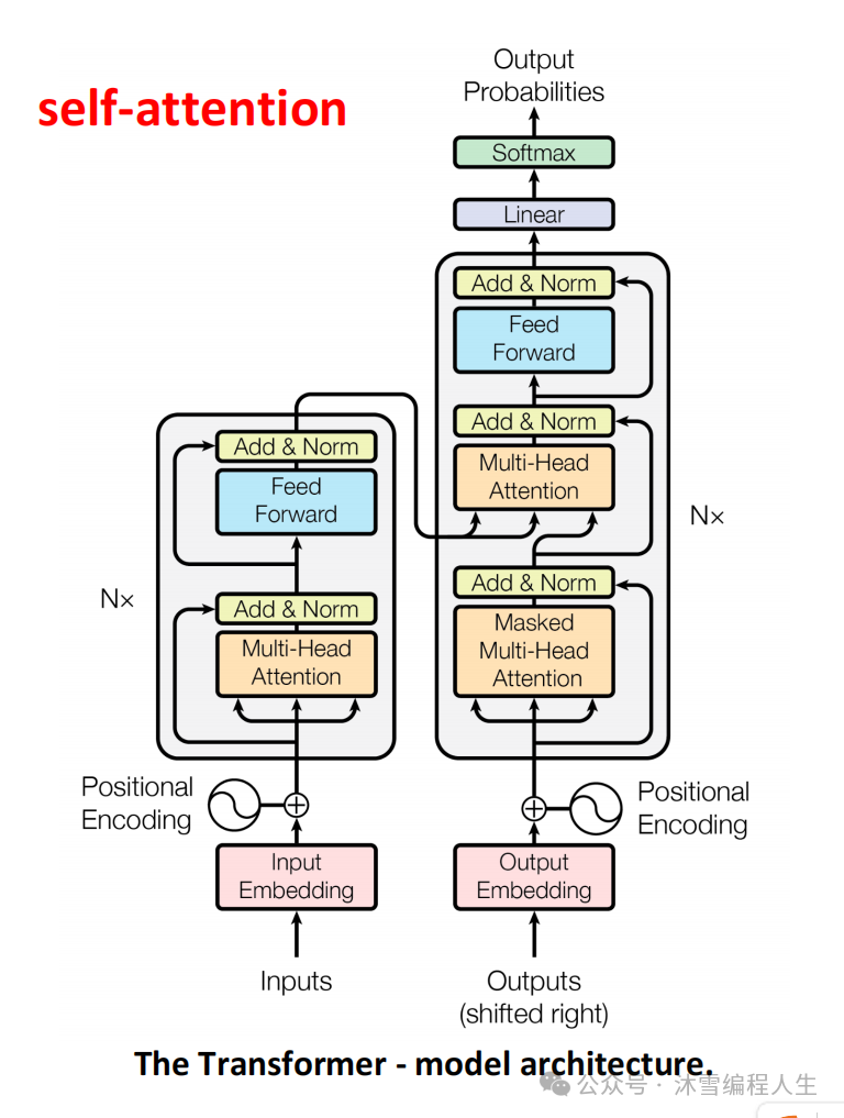
Transformer的架构图介绍
该图的学习可以看B站视频:
总结
Transformer的作用可以总结为:它通过 自注意力机制 提升了对长程依赖的建模能力, 并行化计算 大大提高了训练速度, 多头注意力 增强了信息捕捉能力,而 位置编码 解决了序列中元素顺序的问题。这些特性让Transformer在自然语言处理、计算机视觉等领域产生了深远的影响,成为了目前许多前沿AI技术的核心架构。
