创建PPT是一个既耗时又费力的工作,而且我制作PPT的能力还停留在菜鸟的水平。
加上理工科的思维,觉得用简单几句话能说清的东西,不想整得太麻烦。
所以我之前一直不太喜欢做PPT,除非是汇报要求,不得不做。
但是今天我介绍的用Kimi做PPT,真的是不想做PPT人的一大福音,效果也是直接惊艳到我了。
只要你把需求和Kimi简单描述一下,Kimi就能几分钟把PPT完整地呈现在你的面前。
还有多种主题风格供你选择,一起来看看吧。
本文目录
- 实现效果
- 进入Kimi
- 制作PPT
3.1 进入Kimi中专属制作PPT的界面
3.2 根据需求输入制作PPT的指令
3.3 生成的PPT结果
一、实现效果
首先来看下用Kimi制作PPT的效果。
二、进入Kimi
可下载Kimi App,或直接进入网页版:https://kimi.moonshot.cn。
三、制作PPT
制作PPT的流程如下:首先进入Kimi中专属制作PPT的界面,然后根据需求输入制作PPT的指令,接着选择想要的模板,然后就可以一键快速生成PPT啦。
1 进入Kimi中专属制作PPT的界面
首先在Kimi首页点击红框中的Kimi+。
然后下滑点击红框中的PPT助手。
就进入PPT创作页面啦,在这个页面把你的需求告诉Kimi就能快速生成PPT。
2 根据需求输入制作PPT的指令
在对话框中输入需求指令。
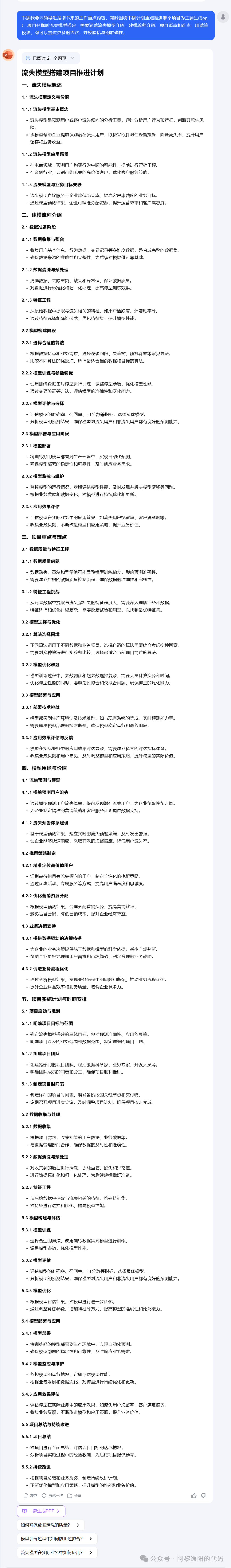
下周我要向领导汇报接下来的工作重点内容,帮我围绕下周计划重点推进哪个项目为主题生成ppt,项目名称叫流失模型搭建,需要涵盖流失模型介绍、建模流程介绍、项目重点和难点、用途等模块,你可以提供更多的内容,并校验信息的准确性。
指令的结构为:需求+目标+需涵盖的内容点+延展要求+自我验证。
得到回复:
然后点击一键生成PPT即可。
3 生成的PPT结果
看看一键生成的23页PPT。
可以发现生成的PPT内容逻辑清晰,图文丰富,有需求的小伙伴赶紧试试吧。
至此,用Kimi快速生成PPT已介绍完毕,敬请期待后续更多AI研究介绍。
【部分群****限时免费进** 】** 分群讨论风控建模【29.9元进】、人工智能、数据分析学习Python、玩转Python、相关问题,还提供招聘内推信息、兼职信息、优秀文章、学习视频、公众号文章答疑,也可交流工作中遇到的难题。如需添加微信号19967879837,加时备注想进的群,比如风控建模。
往期回顾:
PyCharm接入DeepSeek超详细完整教程,实现高效AI编程
一文囊括风控模型搭建(原理+Python实现),持续更新。。。
人工智能探索小米汽车上市对全球汽车领域的影响及各大汽车厂商的应对之策
新手小白也没关系,Cursor AI帮你轻松写代码!【附保姆级下载安装使用指南】
部分群限时免费加
19967879837
添加 微信号、手机号
