关注👇,一块交流,一块进步
大家好,我是老三,专注于AI智能体工作流方面 的知识分享,今天给大家分享的是用工作流一键生成制式教案
最近想搞一个社群,各个行业里面的人结合自己的场景讨论看看做一些行业深度赋能的智能体和工作流,有意向的可以来聊聊。
前言
今天我继续为大家分享,如何用智能体来赋能教育,让智能体成为老师的得力助手。
不知道大家有没有用AI生成教案,现在豆包、纳米等都是可以根据输入的要求来制作教案的,像豆包还可以导出为word。
但是,实际的老师的教案一般都是表格类型的word或者是pdf。
用上面的工具生成的教案老师们还是得手动复制、粘贴,再一点点地填充到那个制式表格里去。
这中间有很多重复性劳动,虽然比纯手写快了点,但还是有点麻烦。
那我在想能不能再高效一点呢?老师提供制式的教案图片和要生成的教案的要求信息,就能直接制作出一样的制式教案表格呢。
经过几天的反复琢磨和调试,我做出了这样的工作流,并封装为智能体可以一键制作出制式教案。
来,老规矩,我们先看看效果如何?
大家感觉怎么样?这样的智能体是不是能把老师从繁琐的格式调整中解放出来,大大减轻工作量呢?
大家别忘了关注点赞推荐 ,后续我会继续为大家分享更多智能体赋能思路和方案的!
正文
一、整体工作流如下:
二、开发思路
- 首先用大模型对输入的模版教案图片进行识别,将其转为html格式的表格
- 如果提供了参考教材或者是教学大纲,就将内容给提取出来
- 没有提供的话,就会根据课程或者是教学内容搜索网上的文库作为资料
- 接着再用大模型根据上面的素材生成新的教案表格
- 最后调用插件将html的教案表格转为word文档
三、工作流搭建流程
1、开始节点
开始节点的信息不少,我们逐个看
- Plan:参考教案图片
- Text:课程名称/教学内容
- Goal:教学目标
- Class:教学年级
- Doc:教材课件/教学大纲
注 :要注意输入参数的类型
2、教案图片识别
我是大模型放在了循环体里面,实现批量的对教案图片进行识别出html格式的表格
注 :这里面的模型要选择能进行图片理解的模型
3、教材课件/教学大纲
关于要参考的教材,我这里面选择了两条路
- 用户提供了课件之类的话,就读取出内容就行
- 用户没有提供的话就直接用文库插件搜索相关的课件作为参考
注 :这两个插件的话在商店里面搜索文件和文库就能找到了
4、生成html表格
经过上面的流程,我们所需要的素材都已经准备好了,再用大模型节点生成新的html格式的教案表格就行了。
5、生存word文档
上面生成的html代码我们是不能直接用的,要用下面的这个插件将html代码转为word文档
这个插件是我自己制作的,有想用的小伙伴可以在商店里面搜索
到此为止,整个工作流的关键内容就讲完了,如果你也有兴趣的可以去试试。
体验链接:https://www.coze.cn/s/GbMSLLE9iV4/
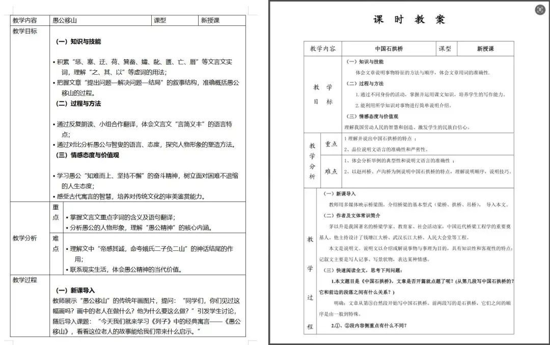
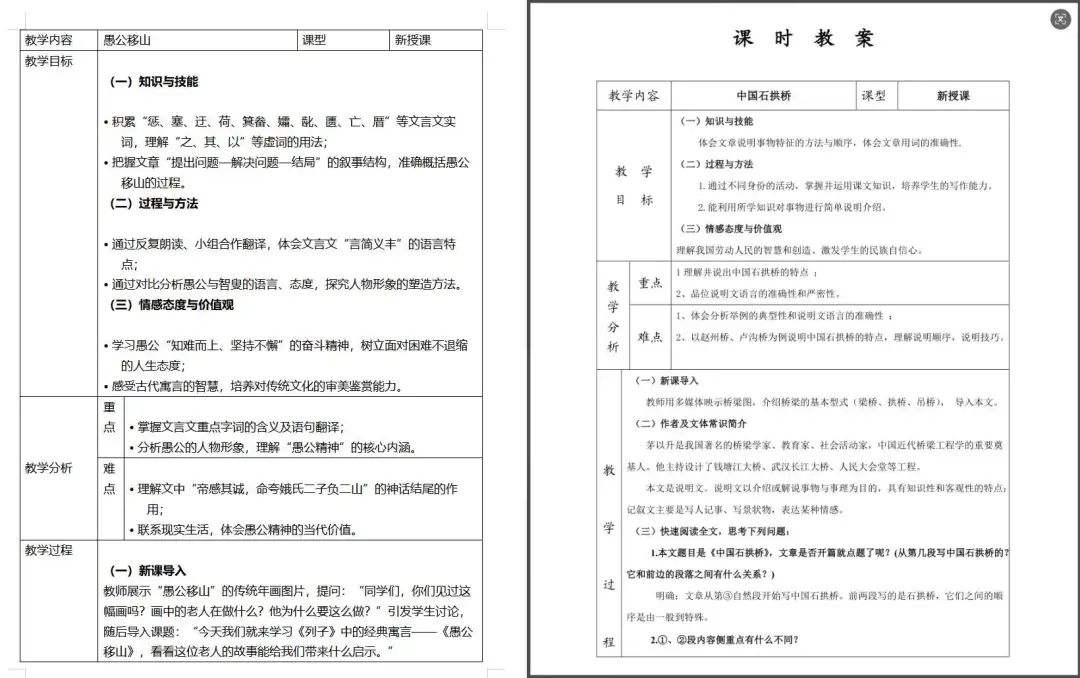
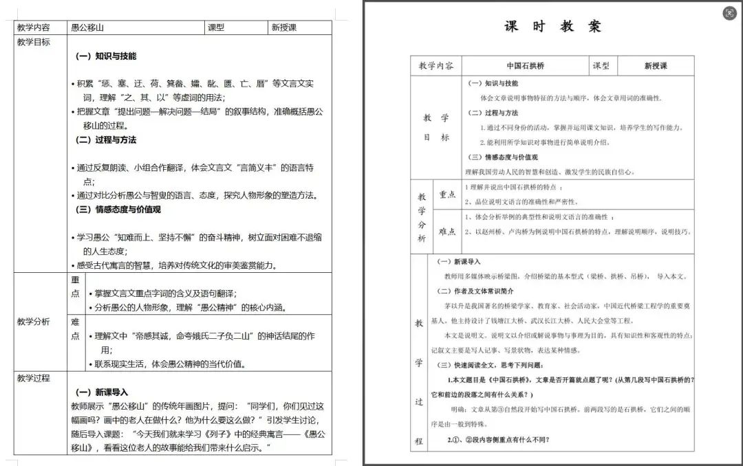
效果对比
这两张图,一张是参考教案、另外一张是一键生成的教案,可以看到还原度还是可以的。
关键点分析
- 整个流程最关键的就是对输入的教案图片进行进行识别出表格,但是国内的模型还原率大概在80%-90%
- 国外的模型像claude、gemini、gpt识别的效果会好一些,但是成本会上升,对于生成效果要求高的可以选择国外的模型看看。
总结
用这个智能体生成的Word教案虽然不能说每一次生成的都能拿来直接能用,但它基本上能把表格的整体形态和绝大部分内容都还原好了。
老师拿到手后,只需要稍微调整一下个别格式细节,就能直接用了,无论是教学还是应付检查,都节省了老师不少的时间。
最重要的是,整个过程老师几乎不需要复杂操作,把要求和模板一次性输入进去,就可以去做别的事情,坐等结果了。
另外就是我的这个做的是比较通用的,在面对各种各样的格式的表格难免会有些小问题。
如果你的教案是已经确定的表格样式,完全可以将样式写死在提示词里面,这样后面再生成的话就算用国内的模型,还原率也能达到90%以上。
最后在多数两句,未来智能体和工作流的突破点是智能体专业的人和懂行业场景的人联合开发,来赋能职场或者是业务的增长。
如果你有想要赋能的业务,可以文章末尾找到我,一块交流以及合作
你学废了吗,如果学废了动动您发财的小手帮忙 点赞、收藏、转发 ,添加底部 老三微信 ,我送你一份我自己编写的 coze学习资料 并拉你进 智能体交流群
-
大家好,我是老三,专注于AI智能体工作流方向的知识分享,关注我,一块学习交流吧
-
想要咨询、交流、围观我的或者是有合作意向以及合作机会的可以通过下面找到我
下面是我的一个产品,有兴趣的可以看看哈,感谢大家支持
1、我的共学社区
介绍直达文档(关注我的公众号也可以查看我的 共学社区介绍):
https://tqqbloq3htw.feishu.cn/wiki/Om6zw0qWki0GPnkC0f8c1P3jnmc?from=from\_copylink
往期精彩教程
用coze做了个商店,100+热门工作流模版一键下载(免费下载模版)
用coze做了个自媒体获客工具,一站式搞定定位/创作/推广,效率提升10倍(免费开放)
扣子(coze)实战 | 飞书+coze实现批量批改学生的作业,并生成班级学情报告
扣子(coze)实战 | 智能体自动对作业批改分析!不仅能生成学情报告,还能对错题举一反三
扣子(coze)实战 | 智能体赋能教育:如何免费为学生做一个单词拼写的智能体助手,解放老师和家长
扣子(coze)实战 | 用coze工作流一次性对几百份简历进行筛选评估,HR的辅助神器
扣子(coze)实战 | 用coze工作流实现一键混剪爆款短视频
扣子(coze)实战 | 用工作流一键制作对话式爆款书单短视频,假如书籍会说话
扣子(coze)实战 | 用coze一键打造自己的口播数字人,操作简单方便(包含coze网页登录、声音克隆、数字人制作)
扣子(coze)实战 | 用coze打造一键生成爆款书单短视频神器
