在小红书运营的赛道上,内容产出的效率和质量一直是大家关注的焦点。
今天,我要给大家分享一个超级实用的方法 —— 用豆包批量制作小红书笔记,轻松实现一天产出30 篇笔记!
一起来看看吧。
本文目录
- 确定主题与选题
1.1 热门选题挖掘
1.2 细化主题 2. 生成笔记内容
2.1 常规生成
2.2 生成图片 3. 注意事项
一、确定主题与选题
要想批量生产小红书文案,首先需要确定主题和选题。
1 热门选题挖掘
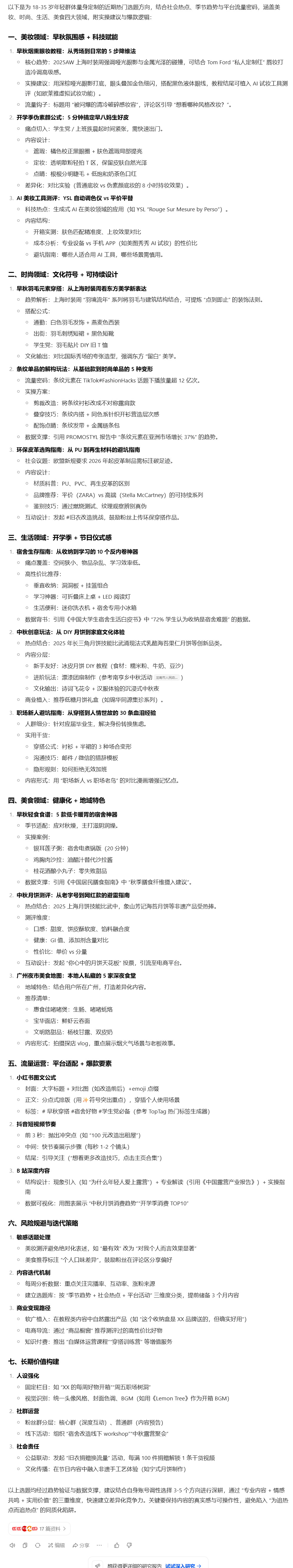
如果你没有思路,可以先让豆包帮你汇总近期爆款选题。比如输入指令 “我是一个自媒体博主,请帮我搜集汇总一下近期的热门选题,目标用户年龄在 18 - 35 岁之间” 。
豆包会为你提供一系列当下热门的选题方向,涵盖美妆、时尚、生活、美食等各个领域。
输入指令后得到回复如下:
可以从热门主题中挑选自己擅长的领域,进行细化。
2 细化主题
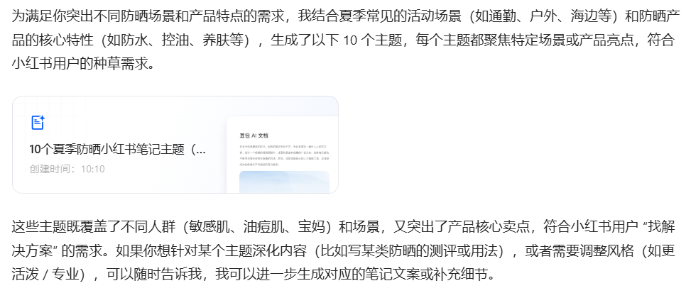
以 “美妆” 领域为例,假设你确定了 “夏季防晒” 这个大主题。
接着可以进一步让豆包细化,如 “帮我生成 10 个关于夏季防晒的小红书笔记主题,要突出不同的防晒场景或产品特点” 。
豆包给出的回复如下:
豆包给出了像 “户外运动时,如何选择高倍防水防晒”“办公室日常防晒,轻薄不油腻的防晒推荐” 等主题。
二、生成笔记内容
确定了细分主题后,就可以根据细分主题的内容生成笔记,具体方法如下。
1 常规生成
打开豆包界面(APP或者官网https://www.doubao.com/chat皆可),在输入框中输入指令。
例如,你确定了 “办公室日常防晒,轻薄不油腻的防晒推荐” 这个主题,那么指令可以是 “以小红书种草风格,为上班族写一篇关于办公室日常防晒的笔记,突出轻薄不油腻的防晒产品特点,推荐 3 - 5 款产品” 。
把指令输入豆包,回复如下:
2 生成图片
豆包也具备图像生成功能,能够帮助我们制作与笔记内容相关的图片。豆包生成图片的方式有两种,一种是通过关键词生成素材图,另一种是通过图片复刻。
1.通过关键词生成素材图:
假设你的笔记是关于 “夏日野餐”,在豆包的图像生成功能中输入 “夏日户外野餐,草地上有色彩鲜艳的野餐布,摆放着水果、三明治和鲜花,阳光明媚” 。
豆包会生成相应的图片,这些图片可以作为笔记的封面或者配图。
具体生成图片如下:
如果对生成的图片满意可以直接下载,如果还有想调整的地方,可以接着输入指令调整。
2.通过图片复刻:
如果你看到了某一种风格的图片很喜欢,想生成类似风格的图片用于笔记。可以上传这张图片,然后让豆包参考该图片风格,结合你的笔记内容生成新的图片。
例如,你上传了一张日系清新风格的美食图片,希望生成关于夏日野餐美食的同风格图片,指令可以是 “参考这张图片的日系清新风格,生成一张夏日野餐美食的图片,画面中有西瓜、寿司、果汁” 。
具体如下:
三、注意事项
最后来聊一聊通过豆包生成小红书文案的注意事项。
- 1.避免直接复制粘贴:小红书对内容原创性有一定要求,直接复制豆包生成的内容可能会被判定为低质量或抄袭内容。一定要经过自己的优化和调整。
2.注意版权问题:使用豆包生成的图片等内容,要确保其版权合规。如果用于商业用途等,需进一步确认相关权益。
- 3.持续优化:不断尝试不同的指令和方法,根据发布后的效果反馈,总结经验,持续优化使用豆包制作小红书笔记的流程和技巧,提高笔记的质量和吸引力。
通过以上保姆级教程,相信大家已经掌握了用豆包批量制作小红书笔记的方法。赶紧行动起来,利用豆包的强大功能,提升自己小红书运营的效率和质量吧!
如果你在使用过程中有任何问题或者心得,欢迎在评论区留言分享哦~
【29.9元进**】** 分群讨论风控建模、人工智能、数据分析学习Python、玩转Python、相关问题,还提供招聘内推信息、兼职信息、优秀文章、学习视频、公众号文章答疑,也可交流工作中遇到的难题。如需添加微信号19967879837,加时备注想进的群,比如风控建模。
往期回顾:
PyCharm接入DeepSeek超详细完整教程,实现高效AI编程
一文囊括风控模型搭建(原理+Python实现),持续更新。。。
新手小白也没关系,Cursor AI帮你轻松写代码!【附保姆级下载安装使用指南】
部分群限时免费加
19967879837
添加 微信号、手机号
