大家好,我是小肥肠,专注 AI 干货知识分享!今天手把手教你用 Coze实现家常菜美食文案号内容一键生成,全流程保姆级拆解,感兴趣就往下看!!
1. 前言
之前我写的公众号相关工作流收获了大家的好评,如美食赛道:从 0 到 1 用 Coze 做美食漫画,长尾流量 + 长期收益全拿下,小白可学!,职场赛道:1 分钟出 10w + 职场漫画!Coze 一键生成,小白也能轻松拿捏,趣味漫画:公众号想做 10w + 趣味漫画还在卡壳?Coze 工作流从 0 到 1 教你搭,难点全拆 + 一键出稿。
最近在刷公众号的时候发现家常菜美食文案号流量还可以, 一篇精美带图的家常菜文案号,阅读量都比其他内容高不少。
我试了不少 AI 绘图工具来画家常菜,要么画出来的菜没烟火气,要么肉的质感像塑料,直到用了 Nano Banana 才觉得对味儿—— 输一句刚出锅的番茄炒蛋,鸡蛋蓬松裹着番茄汁,旁边摆着白米饭,5 秒生成的图,连鸡蛋边缘的焦香感、番茄熬出的沙都清清楚楚,比自己架相机拍的还省事。
于是我更近一步,联合团队大佬把Nano Banana加入了Coze,目前已经发布为了插件,如下图。
结合上面插件我做个一个家常菜美食文案号工作流,操作很简单:只需要在开始节点输入公众号appid,secret,这篇文章的标题,Nano Banana插件的key,文案号模板样式(我选的笑脸)点击试运行。
等待几分钟,成品文案号就出现在了公众号草稿箱中:
2. 工作流技术路线梳理(不要跳过!!!)
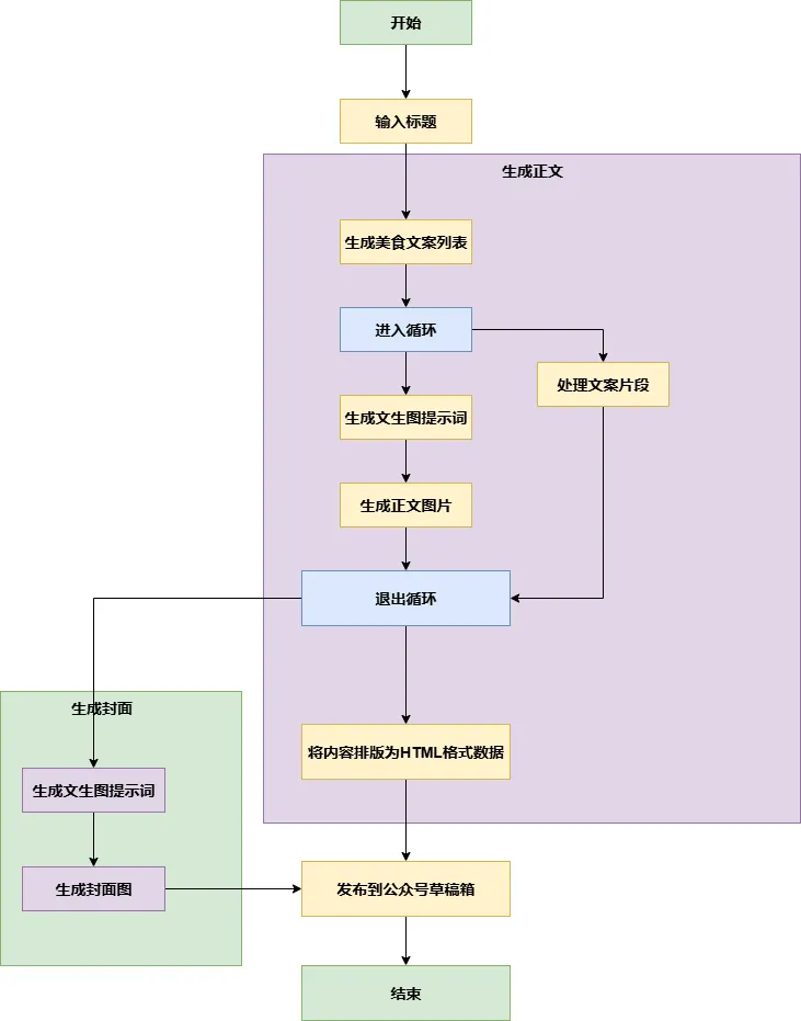
2.1 技术流程图
这个工作流的制作并不复杂,我把所有步骤整理为了流程图:
上图中的流程步骤可以整理为以下文字:
- 用户输入文章标题(如标题:不点外卖,妈妈做的家常菜太下饭了,米饭炫了一碗又一碗!),
2. 封面制作:
- 根据标题生成文生图提示词
- 基于文生图提示词生成图片
3. 正文制作:
- 进入循环:针对每个文案生成文生图提示词,生成图片
- 获取当前循环项的文案
- 退出循环:获取处理好的图片列表和文案列表
- 将图片和文案排版为HTML格式数据
4. 发布到公众号草稿箱
2.2. 难点拆解
在本工作流中,唯一难点就是文案号模板生成。
文案号的模板可以采用网络上任意公众号编辑器的模板,比如在下图中我随便找了一个模板,点击【html】按钮。
可以看见对应图文模板的html源码,这个源码是需要配置到Coze工作流中的。
在Coze工作流中我是用代码节点来进行了模板的配置,下图代码比较简单,就是把文案和图片配置到公众号编辑器那边获取的模板源码当中:
在本工作流我配置了三个模板,分别是桃子:
西瓜:
笑脸:
你也可以根据你的审美来配置,去找你喜欢的模板,不一定非得跟我一样。
3. 工作流实现
完整工作流如下图,接下来我会依次给大家拆解每个节点的详细用法和思路:
开始节点: 开始加点中主要接收5个参数,分别为公众号标题,nano banana插件的key,公众号html模板的名称(我设置了三个可选的模板,分别为smile、watermelon、peach),公众号的appid和secret。
3.1. 封面生成
大模型 _绘图提示词(封面): 这个节点的作用是根据标题来构建文生图提示词。
这边还是按照惯例给大家伪提示词,自己反推就行:
1. 搭场景:先想桌子或垫布的材料,比如木头的、布的,再选光线,像台灯暖光、窗边太阳光,加个小物件,比如半张食谱、几根香菜,别弄光溜溜没细节的背景,要让人看着像真的吃饭场景
2. 写主菜:说清肉或鱼的种类,比如五花肉、鲈鱼,怎么做的,炖软还是蒸熟,看起来啥样,裹着酱还是油亮亮的,吃着啥口感,比如不腻、嫩,旁边放啥配菜,比如葱丝、青菜,让人能想到香味
3. 写素菜:选个蔬菜,比如西兰花、莲藕,是炒的还是凉拌的,看着新鲜不,比如绿不绿、脆不脆,撒没撒芝麻、蒜末,吃着啥感觉,比如脆、清爽
4. 写汤或凉菜:比如丸子汤、凉拌菜,汤清不清、油红不红,食材咋样,比如丸子紧不紧、菜切得匀不匀,喝着吃着啥味,比如鲜、酸,加个动态,比如冒热气、挂汤汁
5. 整体调:风格要统一,比如都是家常样,光线别乱,要留着食材本来的纹路、一点点油星,别弄太假
text2image_1(封面图生成): 这是我团队开发的基于nano banana的文生图插件,输入文案和apiKey就可以生成视频。
3.2. 正文生成
美食文案( 大模型 节点): 这个节点的作用是根据开始节点的标题来生成美食文案,我是让他生成一周食谱的列表,形如:
[
星期一 :青椒牛蛙 + 麻婆豆腐 + 清炒生菜,
星期二 :红烧鸡爪 + 番茄炒蛋 + 青椒炒茶干,
星期三 :红烧肉 + 紫苏虾尾 + 豆芽炒榨菜,
星期四 :酸菜肥牛 + 芥末辣呛花甲 + 清炒芥菜,
星期五 :蒜苗牛肉 + 番茄炒蛋 + 西芹彩椒,
星期六 :辣猪软骨 + 肉沫鸡蛋 + 辣炒小白菜,
星期天 :金汤肥牛 + 野葱炒鸡蛋 + 青椒鸡蛋干
]
你也可以改成生成一日三餐的文案,这个自己设置就好了。
;
- 每日1主菜(肉/高蛋白)+1素菜+1汤/凉菜,一周不重复、营养均衡;
- 考虑烹饪难度、食材易买性和成本,确保好操作;
- 菜名适配文案风格,适合公众号传播。
3. 流程:收主题文案→提主题/口味/场景→做周一到周日菜名列表。
4. 格式:用[]括全列表,每日用逗号分隔;每日写“星期X : 菜名1 + 菜名2 + 菜名3”。
5. 示例:输入“家宴|妈妈家常菜下饭”,输出:
[
星期一 :青椒牛蛙 + 麻婆豆腐 + 清炒生菜,
星期二 :红烧鸡爪 + 番茄炒蛋 + 青椒炒茶干,
星期三 :红烧肉 + 紫苏虾尾 + 豆芽炒榨菜,
星期四 :酸菜肥牛 + 芥末辣呛花甲 + 清炒芥菜,
星期五 :蒜苗牛肉 + 番茄炒蛋 + 西芹彩椒,
星期六 :辣猪软骨 + 肉沫鸡蛋 + 辣炒小白菜,
星期天 :金汤肥牛 + 野葱炒鸡蛋 + 青椒鸡蛋干
]
把上面的提示词直接丢进豆包进行倒推就行(提示词反推都是这个逻辑):
循环: 由于美食文案( 大模型 节点) 产出的是文案列表(数组),所以需要用循环节点进行处理,在循环中基于每个文案进行文生图和图片生成操作。
在循环中的节点中的节点排列如下。
代码: 这个代码的作用是提取文案内容。
源代码很简单,就是提取当前循环项的文案(这个节点也可以用文本处理节点替代):
async function main({ params }: Args): Promise<Output> {
const ret = params.input;
return { ret };
}
大模型 _绘图提示词(内容): 这是一个大模型节点,目的就是基于文案生成文生图提示词。
这边还是按照惯例给大家伪提示词,自己反推就行:
1. 搭场景:先想桌子或垫布的材料,比如木头的、布的,再选光线,像台灯暖光、窗边太阳光,加个小物件,比如半张食谱、几根香菜,别弄光溜溜没细节的背景,要让人看着像真的吃饭场景
2. 写主菜:说清肉或鱼的种类,比如五花肉、鲈鱼,怎么做的,炖软还是蒸熟,看起来啥样,裹着酱还是油亮亮的,吃着啥口感,比如不腻、嫩,旁边放啥配菜,比如葱丝、青菜,让人能想到香味
3. 写素菜:选个蔬菜,比如西兰花、莲藕,是炒的还是凉拌的,看着新鲜不,比如绿不绿、脆不脆,撒没撒芝麻、蒜末,吃着啥感觉,比如脆、清爽
4. 写汤或凉菜:比如丸子汤、凉拌菜,汤清不清、油红不红,食材咋样,比如丸子紧不紧、菜切得匀不匀,喝着吃着啥味,比如鲜、酸,加个动态,比如冒热气、挂汤汁
5. 整体调:风格要统一,比如都是家常样,光线别乱,要留着食材本来的纹路、一点点油星,别弄太假
text2image(基于nano banana): 这是我团队开发的基于nano banana的文生图插件,输入文案和apiKey就可以生成视频。
选择器(控制循环轮数): 这个节点的作用主要是用来控制循环轮数,在循环中,index是从0开始,由1,2,3...这样依次递增,每轮循环递增1,下面节点的作用就是判断当前循环的index,当index为0(即循环了一次),就终止循环,结果就是只会产生一张图。
在退出循环以后就需要将文案和图片转换为html格式了,如下图所示,下面的节点中我首先对开始节点的html模板类型进行了判断,如果为smile就转换为笑脸主题的html模板;如果为peach就转换为桃子主题的html模板;如果为
watermelon就转换为西瓜主题的html模板;否则使用默认模板,html的模板的获取已经在2.2小节教过大家了,这里不再赘述。
转为为公众号所需的代码_笑脸/西瓜/桃子/默认(代码): 这是一个代码节点,作用就是接收图片列表和文案列表,将它们放入到对应模板当中(你可以把这个描述丢给豆包,让它生成代码,你粘贴进来就行了,我也是这么做的)
将生成的内容发布至草稿箱: 这个节点的作用就是将前置节点生成的素材整合发布到公众号草稿箱。
appid和secret需要进入公众号平台获取,进入后台页面点击【设置与开发】——【开发接口管理】,获取appid和secret:
最后再将一下IP设置到IP白名单中:
101.126.35.226
101.126.35.109
101.126.44.209
101.126.44.196
101.126.35.67
101.126.47.44
101.126.45.223
180.184.49.77
180.184.35.14
180.184.92.230
101.126.25.134
180.184.86.184
180.184.66.211
180.184.65.14
结束: 结束节点接收参数为将生成内容发布至草稿箱(插件) 输出的media_id,只要media_id不为空则整个流程运行成功。
上述就是整个 工作流 的完整(喂饭级)流程,相对简单,动手能力强的读者可以根据以上思路研究一下。如果想直接获取工作流,可以加入社群后我拉你进Coze空间直接学习使用。
4. 结语
其实做这个家常菜工作流的时候,我就想着跟之前分享的漫画工作流一样,尽量拆得细一点 —— 毕竟不是所有人都懂代码、懂排版,能让小白跟着步骤走,甚至直接拿现成的用,才是最实在的。希望我的教程能对你有帮助,本期教程结束,感谢大家的观看,我们下期再见~
