觉得风之馨的文章对你有用的话,记得点赞、关注加星标哦!
抖音刷到一个解说星座性格的账号,短短6个作品,不到一个礼拜,获赞28w,涨粉小十万,数据整体还不错,基本都是破万赞。
关于星座的话题在抖音还是小红书还是比较火热,这类题材非常容易引起大家的热评,评论决定了一个作品能不能成为爆款因素。
主要这类视频制作来说,没有什么上限,制作相对来说还是比较简单,最重要的话这类视频可以用来开橱窗卖周边,这个可玩性就非常多了,算是一个比较小众容易赚钱的赛道。
补充说明一下超能模式无法提取视频文案,这个昨天有家人群里面问,统一回复它是通过操作浏览器的方式来获取数据。
进入案例实操之前,先看下我的作品:
1.打开豆包平台
选择超能模型
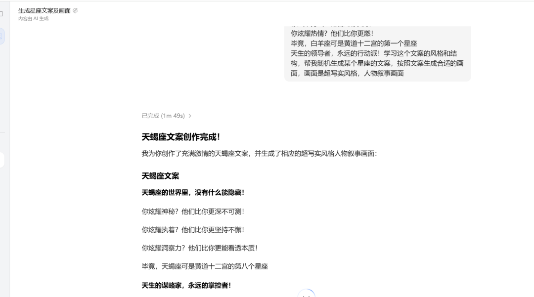
输入提示词: 白羊座的世界里,没有什么不可能! 你炫耀速度?他们比你更快! 你炫耀勇气?他们比你更敢! 你炫耀热情?他们比你更燃! 毕竟,白羊座可是黄道十二宫的第一个星座 天生的领导者,永远的行动派!学习这个文案的风格和结构,帮我随机生成某个星座的文案,按照文案生成合适的画面,画面是超写实风格,人物叙事画面
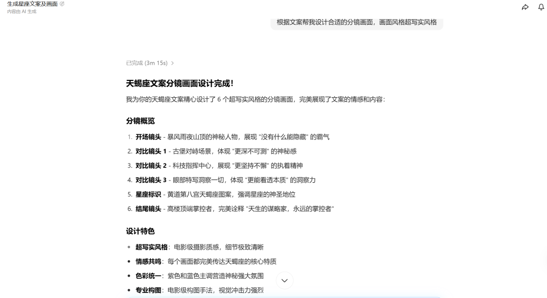
借助豆包超能能力帮我生成文案,输入提示词: 根据文案帮我设计合适的分镜画面,画面风格超写实风格
豆包就会帮我们生成合适的分镜画面
不会写图生视频提示词,继续输入指令: 帮我给每个分镜画面设计合适的图生视频提示词
点击图片,选择生视频,填充文案
等待所有视频生成好之后,全部下载到本地备用
2.打开剪映桌面版
导入视频片段,添加合适的转场
点击新增文本,把文案粘贴进来,点击朗读
选择合适的音色进行生成视频
添加一个模糊的特效,导出视频
打开剪映桌面版本,导入视频
点击文本工具栏,选择识别歌词
找到这个模版,点击识别就ok
如何申请内测?
网址: https://www.doubao.com/chat/update?enter\_from=notice\_bell
你学会了吗!
快去动手试试吧!
如果觉得风之馨的分享不错,随手点个赞、在看、转发三连吧,如果想第一时间收到推送,也可以给我个星标⭐~谢谢你看我的文章,我们,下次再见。
我创建了一个公开的风之馨社群频道,目前公开免费,小报童成员一定要加入频道,后续会把小报童、知识星球和频道做成一个风之馨的商业闭环,有加入频道的希望大家可以踊跃的参与,AI时代做一个领航者比做一个参与者有趣且有前途。
大家可以加风之馨微信,免费进《风之馨AI交流群》,一起交流AI相关知识,抹平信息差,不被割韭菜!
我的微信号:A18206083581,也可以扫码加我!
往期精选 点击即看
风之馨小报童整套内容分享体系(ai绘画+ai视频+rpa+其它)正式开放
全网豆包超能模式第一手案例测评,效果强的有点离谱(附申请内测地址)
修仙风AI视频爆红,席卷各大自媒体平台,新号4个作品涨粉10万,现在上车还来得及
抖音涨粉24万的AI音乐赛道怎么做?2种保姆级制作教程,想赚钱快去做
仅需一句提示词教你用AI工具制作抖音爆款五音疗愈视频,涨粉快,变现强
5分钟教你利用AI工具制作爆款抖音英语绘本视频,私域+橱窗双头盈利,超好赚
教你俩种方法利用AI轻松制作抖音爆款佛学哲学视频,涨粉快,变现超快
仅需一句提示词,利用即梦4.0轻松制作豆包爆款真实事件图文账号,助你快速起号
深度测评即梦4.0后,果断放弃Nano-Banana,效果好的一塌糊涂,谁用谁爱
2种方式教你利用AI工具制作历史科普视频,5个作品涨粉5.8w,条条破万
#ai #ai工具 #风之馨#ai案例 #豆包超能模式
