觉得风之馨的文章对你有用的话,记得点赞、关注加星标哦!
今日给大家拆解这种专门做时事解说的账号视频,通过针对现代社会存在的问题或者现象进行分析,提出自已的独特见解,这种创作思路也是一种好方式。
该账号发布了192条作品,涨粉40.1w,获赞将近300w,整个账号作品的数据还是很不错的,我特意给大家把整个玩法进行拆解,给大家提供一些创作思路。
常见的变现方式:
1.开橱窗
2.流量分成
3.引流私域进行变现
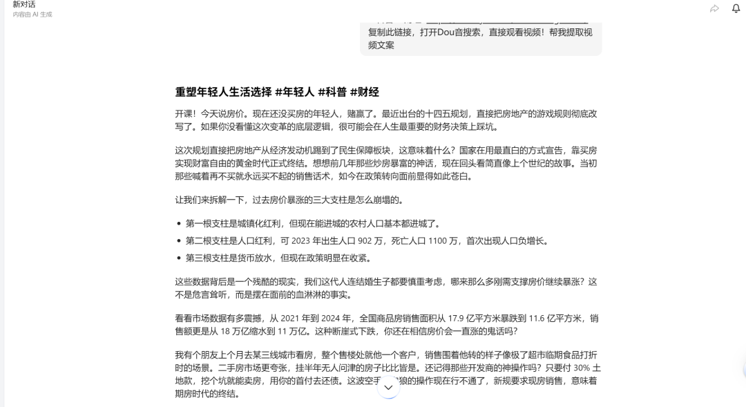
先看一个对标的作品:
在看一下我做的视频:
1.文案生成
提示词生成常用kimi、deepseek、claude、chatgpt或者豆包等等工具进行生成,这边我使用豆包
网址: https://www.doubao.com/chat/
找到对标视频链接扔给豆包提取视频文案
豆包提取完对标视频文案,可以作为提示词的few-shot
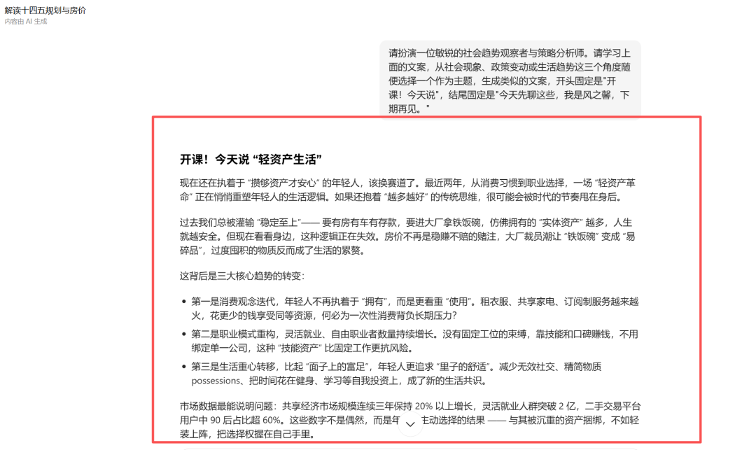
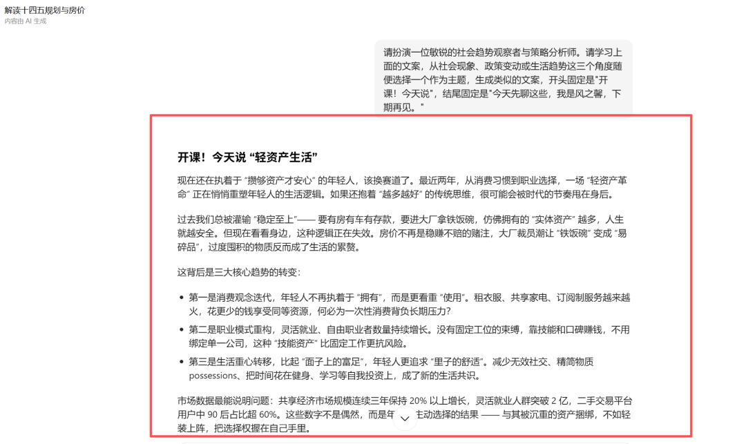
输入提示词: 请扮演一位敏锐的社会趋势观察者与策略分析师。请学习上面的文案,从社会现象、政策变动或生活趋势这三个角度随便选择一个作为主题,生成类似的文案,开头固定是"开课!今天说",结尾固定是"今天先聊这些,我是风之馨,下期再见。"
豆包就帮我们生成还不错的文案
2.打开即梦
网址: https://jimeng.jianying.com/ai-tool/generate/?type=image
输入提示词: 暗黑风格商业思维插画,正面平视角度的男性人物,身着黑色燕尾服(配白色衬衫、黑色领结,左胸红色胸花),黑色墨镜,背头造型,双手撑在深色木质桌面(手部带机械纹理细节,手腕戴复古手表),目光冷峻直视观众;白色背景,桌面上刻有“风之馨”红色文字,整体画面高对比度,手绘质感融合赛博朋克细节
选择图片4.0模型
选择合适图片进行生成视频,输入画面描述: 男子用左手握拳,快速在桌子上连续敲击桌子
生成之后借助猫爪工具下载到本地备用
3.音频生成
网址:https://www.minimaxi.com/audio
输入豆包生成的文案,选择合适的音色,点击生成音频
为了让效果更好,可以调整一下语速、语调和情绪,让效果更加逼真,生成完成下载备用
5.剪辑成片
从某音下载一些素材作为备用,导入视频拖入轨道,添加合适的转场,主要借助色图抠像,把我们生成的那个视频抠出来,然后找一个黑板素材
画面添加模糊特效
设置字幕排版和字体,这里我推荐使用app来操作,导入到手机选择文本,选择歌词识别,选择模版就可以
最后添加合适背景音乐,搞定
快去动手试试吧!
如果觉得风之馨的分享不错,随手点个赞、在看、转发三连吧,如果想第一时间收到推送,也可以给我个星标⭐~谢谢你看我的文章,我们,下次再见。
大家可以加风之馨微信,免费进《风之馨AI交流群》,一起交流AI相关知识,抹平信息差,不被割韭菜!
我的微信号:A18206083581,也可以扫码加我!
往期精选 点击即看
风之馨小报童整套内容分享体系(ai绘画+ai视频+rpa+其它)正式开放
太邪修了!利用RPA+AI搭建一套全流程自动化的下载视频sop教程,快去做
太邪修了!5分钟教你利用AI复刻企鹅跳舞趣味视频,数据还不错,快去做
太炸裂了!全球首个专业动画agent掀翻动漫界(附工具链接)
太猛了!利用AI做doro卖唱视频,轻松涨粉15w,数据好的不得了,快去做
太猛了!利用AI做心理学视频,条条爆款,多种渠道变现,真的香
太猛了!利用AI制作猪猪侠唱歌视频席卷各大平台,涨粉20w,数据好到爆
太牛了!仅需一个提示词轻松创建智能体,最重要免费呦(附工具地址)
太邪修了!利用AI搭建全自动化生视频SOP教程公开,无需人工超级爽
无需魔法,1分钟教你利用AI工具快速反推视频,轻松复刻各种爆款,最重要免费(附提示词)
太邪修!利用AI做儿童歌曲启蒙视频,条条爆款,橱窗带货狂出单,快去做
#ai #ai工具 #风之馨#ai案例
