大家好,我是苏三,又跟大家见面了。
前言
很多小伙伴在面试时碰壁了,有些小伙伴反馈说:简历中的项目有点拿不出手,没有多少技术亮点。
项目经验很难让面试官满意。
他们问我要如何快速增加项目经验。
其实,我的星球中就有10个不错的实战项目,包含了:3个复杂的分布式系统。
如果你把其中两三个吃透,找一份合适的工作,应该问题不大。
最近增加了:智能天气播报AI Agent和智能翻译助手AI Agent项目,此外,正在开发代码检查AI Agent项目,这个项目非常实用。
其实星球中不止10个项目,加入之后,会发现真是一个宝藏星球,里面什么都有,很多小伙伴反馈说:如果早点遇到该多好?
今天给大家介绍一下这些项目,感兴趣的小伙伴,可以加入星球学习,嘎嘎香。
1 100万QPS短链系统
使用技术:JDK21、SpringBoot3.5.3、JPA、Redis、布隆过滤器、Sentinel、Nacos、Redisson、shardingsphere、HikariCP、guava、Prometheus、AlertManager、Grafana、ELK等。
这个系统拥有超高的并发,看似很简单,其实里面包含的东西很复杂。
目前设计了32个数据库,每个数据库包含256张表。
每天可支持2.6亿以上的数据写入。
100万QPS短链系统架构图如下:
该系统的亮点是:
- 使用了最新的JDK21和SpringBoot3.5.3
- 100万QPS的超高并发请求
- 数据库分库分表设计
- 多级布隆过滤器设计
- 限流和熔断的使用
- Redis分片集群
- 改进后的雪花算法
- Redis分布式锁的使用
- Redis Stream的使用
- 多级缓存设计
- 多线程的处理
- 完整的单元测试覆盖
- 使用Prometheus对项目实时监控
- 使用Grafana创建监控仪表盘
- 使用AlertManager实现自动报警功能
- 接入钉钉报警
- 基于时间片的布隆过滤器
- 系统平滑8倍扩容
- 基于Docker容器化部署
- 支持多种短链生成算法
- 接口幂等性设计
- 数据双写机制
- 历史数据迁移程序
- 数据一致性校验程序
- 过期数据自动迁移程序
- 多个服务节点数据同步机制
等等。。。
基于时间片的布隆过滤器流程图如下:
短链系统平滑扩容方案如下:
通过这个项目,可以学到很多高并发、流量评估、分库分表、多级缓存、多级布隆过滤器、限流、熔断、多线程、监控、报警、数据扩容、集群、广播消息、单元测试编写等多方面的知识。
目前这个项目包含两端代码:
- 后端服务
- 前端服务
想进大厂的小伙伴们,一定不要错过这个项目,里面有很多加分项。
2 商城微服务系统
susan_mall_cloud是微服务项目。
使用了目前业界比较新的技术:JDK17、Spring6、SpringBoot3.3.5、SpringCloud2024、SpringCloud Alibaba2023.0.1.0。
微服务后端包含了:
- susan-mall-common (公共文件)
- susan-mall-gateway (网关服务)
- susan-mall-basic (基础服务)
- susan-mall-auth (权限服务,包含用户和权限相关的)
- susan-mall-product (商品服务)
- susan-mall-order (订单服务)
- susan-mall-pay (支付服务)
- susan-mall-member (会员服务)
- susan-mall-marketing (营销服务)
- susan-mall-admin(后台管理系统API)
- susan-mall-mobile(移动端API)
这个版本在商城已有技术基础之上,又增加了:SpringCloud Gateway、WebFlux、Seata、Skywaking、OpenFeign、Loadbalancer、Sentinel、Nacos、Canal、xxl-job、Prometheus、K8S等。
项目架构图:
目前包含了多端代码:
- 服务端的网关服务和6个微服务。
- 后台管理系统。
- uniapp小程序。
下面是商城小程序真实的截图:
看起来是不是非常专业?
商城微服务项目很复杂,包含了目前业界微服务分布式系统中使用最主流的技术,强烈推荐一下。
无论在工作中,还是面试中,都可以作为加分项。
特别是SpringCloud Gateway中WebFlux的使用,微服务之间的异常处理,以及微服务之间的通信,都很值得一看。
扫描下方二维码即可加入星球(今天前15名有优惠):
原价159,今天券后仅需129,后面会逐步涨到299。
只有 15 张优惠券,数量有限,先到先得。
如果不满意3天内包退。
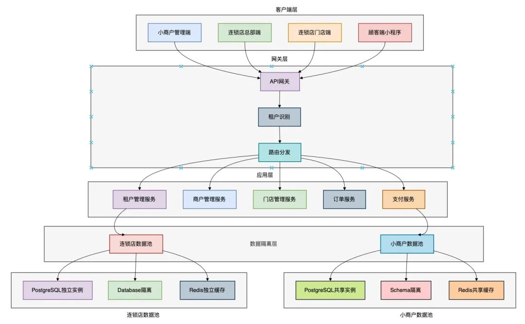
3 SaaS点餐系统
使用技术:JDK21、SpringBoot3.4.3、SpringCloud、SpringCloud Alibaba、Gateway、Mybatis、PostgesSQL、Redis、RocketMQ、ElasticSearch、Knife4j、Prometheus、Grafana、Minio、数据隔离等。
SaaS点餐系统是一套:DDD开发模式+多租户+PostgesSQL 的复杂微服务系统。
包含了9个微服务。
系统整体架构如下:
数据隔离方案如下:
DDD开发模式的代码示例:
通过这个项目可以掌握DDD开发模型、多租户数据隔离的方案实现、PostgresSQL数据库的使用,还有微服务之间的数据交换,网关服务的统一处理,以及复杂系统的职责领域的划分。
4 商城系统
商城系统目前包含了:SpringBoot后端 + Vue管理后台 + uniapp小程序 ,三个端的完整代码。
商城项目中包含了:基于Docker部署教程、域名解析教程、按环境隔离、网络爬虫、推荐算法、支付宝支付、分库分表、分片算法优化、手写动态定时任务、手写通用分页组件、JWT登录验证、数据脱敏、动态workId、hanlp敏感词校验,手写分布式ID生成器、分布式限流、手写Mybatis插件、两级缓存提升性能、MQ消息通信、ES商品搜索、OSS服务对接、失败自动重试机制、接口幂等性处理、百万数据excel导出、WebSocket消息推送、用户异地登录检测、freemarker模版邮件发送、代码生成工具、重复请求自动拦截、自定义金额校验注解等等一系列功能。
使用的技术:
功能亮点:
商城项目无论是毕业设计,还是面试,还是实际工作中,都非常值得一看。
商城项目使用了目前非常主流的技术,手写了很多底层的代码,设计模式、自定义了很多拦截器、过滤器、转换器、监听器等,很多代码可以搬到实际的工作中。
目前星球中包含了商城项目从0~1的完整开发教程,小白也可以直接上手。
星球中有些小伙伴,通过这个项目拿到了非常不错的offer。
扫描下方二维码即可加入星球(今天前15名有优惠):
原价159,今天券后仅需129,后面会逐步涨到299。
只有 15 张优惠券,数量有限,先到先得。
如果不满意3天内包退。
5 秒杀系统
苏三的秒杀系统是专门为高并发而生的。
目前使用的技术有:SpringBoot、Redis、Redission、lua、RocketMQ、ElasticSearch、JWT、freemarker、themelaf、html、vue、element-ui等。
功能包括:商品预热、商品秒杀、分布式锁、MQ异步下单、限流、失败重试、预扣库存、数据一致性处理等。
涉及到了高并发的多种技术,特别是对页面静态化,倒计时、秒杀按钮控制、预扣库存、分布式锁、MQ处理、数据一致性等,会有比较大的收获。
秒杀系统的系统架构图如下:
可以帮你增加高并发的工作经验,也可以写到你的简历中。
秒杀系统在面试或者工作中,会经常遇到,非常有参考价值。
6 苏三的demo项目
这个项目包含了一些工作中常用的技术点,有很多非常有参考价值的示例。
涵盖:Spring、Mybatis、多线程、事务、常用工具、设计模式、http请求、lamda、io、excel、泛型、注解等多个方面。
本项目的宗旨是分享实际工作中,非常实用的代码技巧,能够让你写出更优雅高效的代码。
此外,后面会收录一下面试中,尤其是笔试中经常会被问题到的代码片段和算法。
- 代码生成器项目
这是一个基于Spring Boot的智能代码生成器,能够根据数据库表结构自动生成完整的Java Web项目代码,极大提升开发效率,让开发者专注于业务逻辑而非重复的CRUD代码编写。
我们用这个代码生成器,可以通过数据库表,一键直接生成controller、service、mapper、entity、菜单sql、vue页面等。
使用的技术:SpringBoot、MyBatis、Apache Velocity、Swagger2、Lombok、Druid、Maven等。
我们在日常开发中,把数据库表设计好了之后,然后通过该工具,能够快速生成一个可以直接运行的CRUD代码。
毫不夸张的说,如果在项目中使用它,可以让你的开发效率快速提升,我们真的可以少写30%的代码。
代码生成器的优势:
1.极速开发
- 10倍效率提升 :原本需要几小时的CRUD代码编写,现在只需几分钟
- 零错误率 :模板化生成,避免手工编码错误
- 标准化输出 :确保代码风格统一,便于团队协作
2.高度可定制
- 灵活的模板系统 :基于Velocity模板引擎,可自定义生成规则
- 可配置参数 :支持作者信息、包名、表前缀等个性化配置
- 扩展性强 :可轻松添加新的代码模板
3.企业级特性
- 完整的分层架构 :严格按照MVC模式生成代码
- 统一异常处理 :内置错误处理机制
- API文档自动化 :集成Swagger,自动生成接口文档
- 数据验证 :支持参数校验和业务规则验证
4.现代化开发体验
- RESTful设计 :生成符合REST规范的API接口
- JSON数据交互 :现代化的数据交换格式
- 分页查询内置 :开箱即用的分页功能
- 响应式设计 :支持前后端分离架构
在实际工作中,非常有价值。
8 刷题吧小程序
IT刷题吧是我用AI花了几天时间,设计和开发了一款小程序。
使用技术:JDK17、SpringBoot、MyBatis、MySQL、Redis、MongoDB、MinIO、JWT、Spring Security、Knife4j、HuTool、阿里云短信服务、邮件服务等。
真实的效果图如下:
系统架构图如下:
为了帮助大家能够快速的掌握使用AI开发项目的技巧,提升开发效率,能够先人一步,变成全栈工程师。
你可以是产品经理,可以是UI设计师,可以是运营,可以是前端工程师,可以是后端工程师,可以是运维,也可以是DBA。
无论是自己接私活,还是开发公司的项目,都能够用更少的时间,写出更多,更有价值的代码。
苏三在知识星球中给小伙伴们,通过IT刷题吧项目,专门开设了一个AI开发课程。
你看完之后,会发现打开了一扇通向新世界的大门。(有很多惊喜)
这个课程会包含如下内容:
- 如何用AI设计产品原型的?
- 如何用AI生成小程序端和后端的代码结构的?
- 如何用AI生成后端的表结构?
- 如何用AI生成小程序和后端代码?
- 如何生成一套完整的可运行的代码?
- 如何基于图片生成想要的代码?
- 如何搞定小程序页面中的图片问题?
- 如何让小程序端和后端代码调通?
- 生成的代码不理想怎么办?
- 如果在开发过程中遇到了一些问题,用AI如何解决问题?
- 如何生成测试数据?
- 如何制定代码开发规范?
- AI开发工具的使用方法
- AI开发工具卡顿怎么办?
- 如何运行项目?
- 如何上线部署项目? 等等。。。
星球中会交付如下内容:
- IT刷题吧小程序
- SpringBoot后端代码
- 用AI开发项目的完整教程
- 技术答疑
目前这个项目已经全部开发完。
使用AI开发这个项目,从0~1的开发和部署教程。
通过这个项目,你可以学到使用AI开发项目的具体方法。
如果你掌握了这些方法,开发其他的小程序绰绰有余。
这个项目有极大的价值。
授人予鱼,不如授人以渔。
光是学会这个项目,就值回门票了。
扫描下方二维码即可加入星球:
原价159,今天券后仅需129,后面会逐步涨到299。
9.智能天气播报AI Agent
核心功能
- 天气数据获取 :实时获取天气信息
- 智能播报 :用自然语言播报天气
- 穿衣建议 :根据天气推荐穿衣搭配
- 出行建议 :基于天气条件的出行建议
- 语音播报 :支持语音播报功能
技术栈
核心框架:
- Spring Boot 3.x
- Spring AI Alibaba Starter
AI服务:
- 通义千问 (天气解读)
- 阿里云语音合成
第三方API:
- 聚合数据API
数据存储:
- Redis (天气数据缓存)
10.智能翻译助手AI Agent
核心功能
- 文本翻译
:支持中英日韩等多语言互译
- 文档翻译
:PDF、Word、Excel文档智能翻译
- 实时对话翻译
:聊天场景的实时翻译
- 术语库管理
:专业术语的定制化翻译
- 翻译质量评估
:自动评估翻译准确性
- 会员点数付费功能
技术栈
核心框架:
- Spring Boot 3.x
- Spring AI Starter
- Elasticsearch
- MinIO
AI服务:
-
通义千问 (文本理解和优化)
-
RAG
数据存储:
- MySQL (翻译记录)
- Redis (缓存)
前端:
- Thymeleaf
- Bootstrap (UI框架)
- JavaScript ES6+
- WebSocket
这个项目是一个完整的AI商业应用,包含了完整的会员开通、下单、支付、获取点数、消费点数、续费等功能。
如何加入星球?
扫描下方二维码即可加入星球:
原价159,今天券后仅需129,后面会逐步涨到299。
加入星球可以获取这10个项目的代码,和非常详细的教程,还能获得技术答疑。
如果不满意3天内包退。
说句实话,我光是卖代码,一个项目就可以卖100,10个项目可以卖1000了。
此外,星球中正在更新:智能代码审查AI Agent,这是星球中的第11个实战项目。
今天的129,简直是白菜价。
后面会逐步涨到299。
加入星球后,你可以跟着文档,从0~1开发项目。
也可以直接运行这些项目。
其实,星球中不光有这10大实战项目,还有很多其他的干货内容。
最近两年多的时间,我将这些年开发和架构道路上,总结的一些经验、问题定位和教训,沉淀到了知识星球:Java突击队 中,可以说干货满满。
包含了13大优质技术专栏:
还有1V1答疑、修改简历、职业规划、送书活动、技术交流。
最近星球得到了许多小伙伴的好评:
星球中你可以开阔一下视野,跟一群优秀的人一起交流和学习,如果工作中有些难题也有人给你出谋划策,这个价格超值!
很多球友拿到了不错的offer:
说实话129元这个价格已经非常便宜了,可能就是一顿饭钱。
但我相信知识星球回馈给你的,将来是十倍或者百倍的价值。
今天扫描下方二维码加入星球,能够立减30元(前15名有效)。
原价:159,今天券后仅需:129。
只有 15 张优惠券,数量有限先到先得。
随着星球里面干货越来越多,后面会逐步涨价到299,现在加入是非常合适的。
加入星球如果不满意3天内包退。
