《枪炮、病菌与钢铁》以 “耶利的问题” 为起点,通过层层递进的逻辑链条,揭示了不同大陆人类社会发展差异的终极动因,全书分为 “提出核心问题 — 拆解直接动因 — 深挖终极根源 — 验证理论适配性 — 总结核心结论” 五个阶段:
第一阶段:提出核心问题,锚定研究起点
前言以作者与新几内亚政治家耶利的对话切入,将耶利提出的 “为何白人有大量货物,而新几内亚黑人几乎没有” 这一具体疑问,升华为宏大的历史命题:现代世界财富与权力的分配为何呈现欧亚大陆民族主导、其他大陆民族弱势的格局,而非印第安人、非洲人等征服欧亚大陆?
同时澄清了对该问题的三类常见误解(认为探究差异是为统治辩护、是欧洲中心论、默认 “文明优于狩猎采集”),明确研究目的是客观追溯历史因果链,而非评判社会优劣。
第二阶段:剖析直接动因,锁定近似因素
对应第一部分 “从伊甸园到卡哈马卡”,通过具体案例拆解欧亚大陆征服其他地区的直接条件:
人类演化与迁徙的初始格局(第一章):追溯 13000 年前人类在各大陆的定居状况,彼时各大陆族群起点差距不大,为后续差异溯源排除了先天生物优势的可能。
小尺度自然实验佐证(第二章):以波利尼西亚群岛为例,同一起源的毛利人与莫里奥里人,因查塔姆群岛与新西兰的环境差异(前者寒冷不宜农耕、人口稀少,后者适宜农耕、族群竞争激烈),演化出 “和平狩猎采集部落” 与 “武装农耕社会” 两种形态,证明环境可塑造社会发展路径。
征服的直接因素具象化(第三章):以卡哈马卡冲突中皮萨罗俘虏印加皇帝阿塔瓦尔帕的事件为核心,指出欧洲人的枪炮、钢铁武器、马匹、病菌、文字与集权政治组织是征服的直接 “近似因素”,但这些因素并非凭空产生,需进一步探究其背后的终极根源。
第三阶段:深挖终极根源,确立核心逻辑
对应第二、三部分,是全书论证的核心,明确粮食生产是连接地理环境与近似因素的关键终极动因,具体分为三层逻辑:
粮食生产的基础优势(第二部分)
粮食生产能养活更多人口、促成定居生活,产生剩余粮食以供养非生产阶层(官员、工匠、士兵等),为复杂社会和技术发展奠定物质基础(第四章);
一般地说,人口越多,人口密度越高,技术和组织就越复杂,专业程度就越高。
动植物的驯化意味着人类的粮食越来越多,因而也就意味着人口越来越稠密。因此而带来的粮食剩余和(在某些地区)利用畜力运输剩余粮食,成了定居的、行政上集中统一的、社会等级分明的、经济上复杂的、技术上富有革新精神的社会的发展的先决条件。因此,能否利用驯化的动植物,最终说明了为什么帝国、知书识字和钢铁武器在欧亚大陆最早发展起来,而在其他大陆则发展较晚,或根本没有发展起来。在军事上使用马和骆驼以及来自动物的病菌的致命力量,最后就把粮食生产和征服之间的许多重要环节连接了起来。
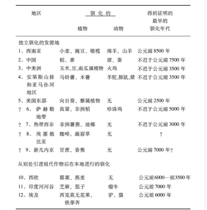
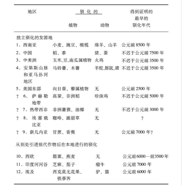
全球粮食生产的起源存在地理差异,仅少数地区(新月沃地、中国等)能独立驯化作物,且传播速度受大陆轴线影响(欧亚大陆东西向轴线利于作物 / 牲畜传播,美洲、非洲南北向轴线形成阻碍)(第五至十章);
动植物驯化存在严格条件,欧亚大陆拥有更多可驯化的禾本科作物、豆类及大型哺乳动物,而美洲、澳洲等大陆缺乏关键驯化物种(如美洲无驯化大型畜力动物、澳洲无原生可驯化谷物)。
从粮食生产到近似因素的转化(第三部分)
粮食生产带来的密集人口和牲畜饲养,促使牲畜病菌演化成人类流行病,欧亚大陆因此拥有致命 “生物武器”,成为征服其他大陆的关键助力(第十一章);
粮食生产支撑的复杂社会为文字起源提供条件,且欧亚大陆文字传播更便利,助力知识积累与社会组织效率提升(第十二章);
技术创新是长期积累的结果,粮食生产带来的剩余资源和社会分工为技术进步提供保障,欧亚大陆的社会条件更利于技术迭代(第十三章);
粮食生产推动社会从平等狩猎采集形态,演变为有集权组织的 “盗贼统治”,形成更强的军事与行政能力(第十四章)。
我们误以为其他的重大发明也是为了满足觉察到的需要。事实上,许多发明或大多数发明都是一些被好奇心驱使的人或喜欢动手修修补补的人搞出来的,当初并不存在对他们所想到的产品的任何需要。一旦发明了一种装置,发明者就得为它找到应用的地方。只有在它被使用了相当一段时间以后,消费者才会感到他们“需要”它。还有一些装置本来是只为一个目的而发明出来的,最后却为其他一些意料之外的目的找到了它们的大多数用途。寻求使用的这些发明包括现代大多数重大的技术突破,从飞机和汽车到内燃机和电灯泡再到留声机和晶体管,应有尽有。了解到这一点,也许会令人感到吃惊。因此,发明常常是需要之母,而不是相反。
技术的发展是长期积累的,而不是靠孤立的英雄行为;技术在发明出来后大部分都得到了使用,而不是发明出来去满足某种预见到的需要。
在所有其他条件相同的情况下,技术发展最快的是那些人口众多、有许多潜在的发明家和许多互相竞争的社会的广大而富有成果的地区。
由于技术能产生更多的技术,一项发明的传播的重要性可能会超过原有发明的重要性。技术史为所谓自我催化过程提供了例证:就是说,由于对自身的催化,整个过程以递增的方式加速。工业革命以来的技术爆炸给我们今天的人留下了深刻的印象,但中世纪的技术爆炸与青铜时代相比,同样会给人以深刻的印象,而青铜时代的技术发展又使旧石器时代晚期的技术发展相形见绌。
第四阶段:验证理论适配,覆盖全球案例
对应第四部分 “在五章中环游世界”,将上述逻辑应用到各大陆,完成理论验证:
新几内亚与澳大利亚因缺乏可驯化物种、地理隔绝,长期停滞于狩猎采集或初级农耕阶段(第十五章);
中国因地理整合性强较早实现统一,但后期地理封闭导致技术创新停滞(第十六章);
波利尼西亚群岛再次验证环境对社会分化的影响(第十七章);
美洲因缺乏牲畜、病菌、文字,且南北轴线阻碍传播,无力抵御欧洲征服(第十八章);
非洲受撒哈拉沙漠阻隔、南北轴线限制及可驯化物种不足影响,南部地区发展滞后,班图人的扩张本质是粮食生产优势的体现(第十九章)。
大陆轴线理论:欧亚大陆呈东西走向,相似纬度带来相似气候,有利于作物与技术沿纬度快速传播。非洲和美洲呈南北走向,气候差异大,阻碍了农业和技术的扩散。
第五阶段:总结核心结论,展望学科未来
尾声明确全书核心观点:不同民族的历史发展差异源于环境地理与生物地理的差异,而非族群自身的生物学差异;同时提出人类史可发展为一门综合多学科知识的科学,需进一步结合遗传学、考古学等领域完善对历史因果链的认知。
每一条冰川,每一团星云,每一次飓风,每一个人类社会,每一个生物物种,甚至每一个个人和某个有性生殖物种的每一个细胞,都是独一无二的,因为它受到那么多的变数的影响,而且是由那么多的可变部分构成的。相比之下,对于物理学家的任何基本粒子和同位素以及化学家的任何分子来说,实际存在物的所有个体彼此都是完全相同的。因此,物理学家和化学家能够在宏观的层次上系统地阐述带有普遍性的决定论的规律,但生物学家和历史学家只能系统地阐述统计学上的趋势。我能以很高的正确概率预测,在我工作的加利福尼亚大学医学中心出生的下1000个婴儿中,男婴的数目不会少于480个,也不会多于520个。但我没有办法事先知道我自己的两个孩子会是男孩。
历史系统尽管有其终极的确定性,但其复杂性和不可预测性是不待言的。描述这种复杂性和不可预测性的另一个办法就是指出,长长的一连串因果关系可能把最后结果同存在于那一科学领域之外的终极原因分开。例如,一颗小行星对地球的撞击可能导致了恐龙的灭绝,但那颗小行星的轨道却是完全由古典力学的定律决定的。但如果有古生物学家生活在6700万年前,他们也不可能预测到恐龙的灭亡迫在眉睫,因为小行星属于一个在其他方面都与恐龙生物学关系疏远的科学领域研究的对象。同样,公元1300年至1500年之间的小冰期也是格陵兰岛上古挪威人灭绝的部分原因,但没有哪个历史学家,也许甚至也没有哪一个现代气候学家能够预测到小冰期的到来。
本书英文有声版可以在【AIGC投资部落】下载,扫描下方二维码即可加入【AIGC投资部落】:
