曾几何时,Java还是编程语言里的老大哥,如今却在技术浪潮里沦为老四。。。
这一切都在赤裸裸地告诉我们:时代真的变了!
你还没察觉到吗?职场的天平早就彻底倾斜:
- 薪资断层: 阿里P7岗位JD明码标价「AI微服务优化经验」薪资上浮50%,传统CRUD岗缩水20%
- 裁员预警 :IDC报告显示,85%企业计划2025年前淘汰纯业务型开发,转向AI+微服务复合人才
别慌!从来不是时代淘汰人,而是人跟不上时代。
对Java 程序员来说,拥抱 AI 不是选择题,是生存题!死守着过去的技术栈,迟早会被职场淘汰;只有把AI技能焊在Java技术树上,才能在浪潮里站稳脚跟。
现在,就来看看这堂免费课程《Java+AI大模型面试提升训练营》。6大核心技术进阶+真实项目实战,帮你踩准 AI 时代的风口,从掉队者逆袭成企业抢着要的香饽饽!
本训练营由前京东唯品会资深架构师诸葛老师主讲,3天讲透Java面试六大高频技术栈JVM、Mysql、Redis、并发、Spring与SpringBoot、微服务架构底层原理与面试核心点,再通过两个高并发项目实战帮你积累有亮点的项目经验,再加一节AI大模型实战课帮你面试加分,最后还有一节手把手优化简历的课程,解决你所有的面试跳槽困惑,助你在万千面试者中杀出重围!
课程直播时间是12 月24日-12月26日 ,每晚 8点 ,不仅 免费 ,还将给你带来 极佳课程体验和课程效果!
具体课程内容如下:
左右滑动查看更多
本次课程还提供技术集训、项目实战、面试突击、学习反馈 四大模块的服务,逐一修炼,步步落实,帮助你在求职跳槽中,找到正确发力点,稳中求胜。
最后
面试题已经准备好,正打算找工作的可以扫码添加领取:
📣即将开播
立即扫码,即可免费预约
「面试突击 +项目实战 + 免费资料」
👇👇👇
面试宝典资料展示👇
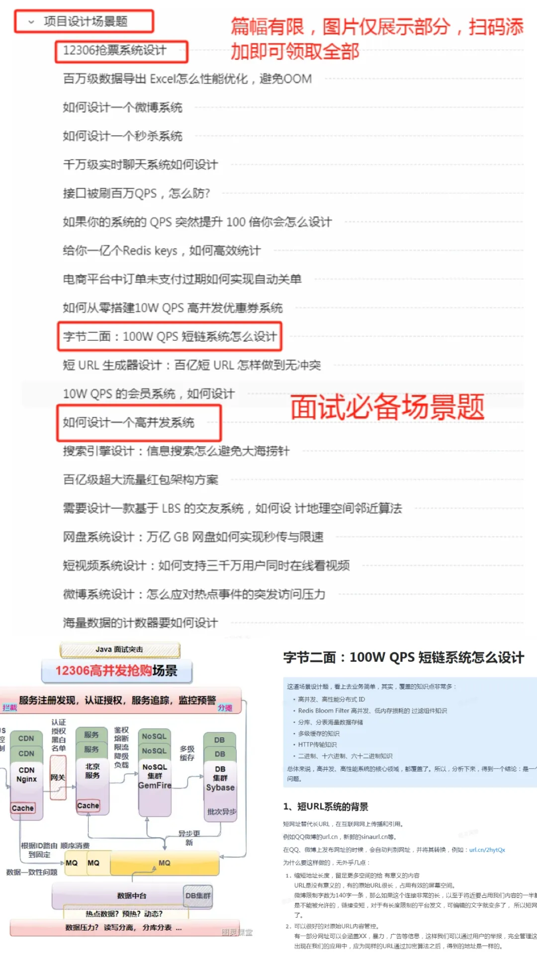
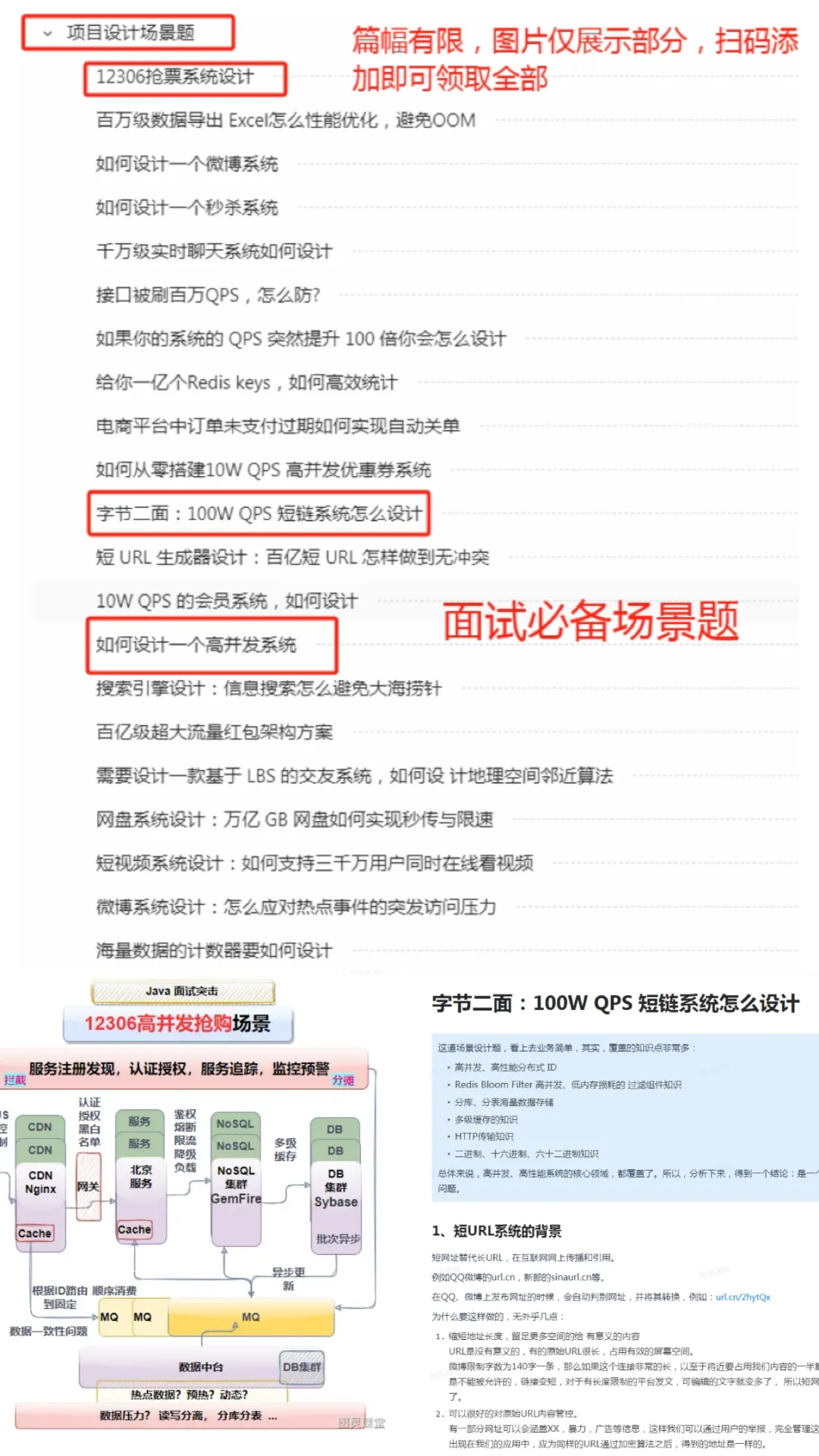
项目设计场景题篇
线上问题排查篇
面试篇
并发编程篇
Spring&SpringBoot篇
系列篇
AI大模型DeepSeek篇
云计算篇
综合篇
由于篇幅有限,这里只展示部分内容,大家自行扫下方二维码,添加助教小姐姐微信领取!
🔥「Java+AI大模型面试提升训练营 」🔥
立即扫码,即可免费预约
「面试突击 +项目实战 + 免费资料」
👇👇👇
