动手点关注 干货不迷路 👆
Too long; didn't read:
大多数应用中,只需要用“绝对时间 DateTime”一种技术实现即可
后端应统一用 UTC 时间(包括 DB 落盘、接口定义),不应当受用户时区或服务器时区的影响
前端输入、展示的时间,根据具体业务场景进行时区调整,以及精度调整
面对不带时间的日期,要明确区分「纪念日」与「精度不高的绝对时间」两种用途,大部分时候你看到的日期是后者,它也应当用“确定时区的 DateTime”来实现
- 重要性
日期时间的处理,一直是计算机系统中看似简单,实则经常爆雷的问题。
例如,每隔几年,都会爆出的「千年虫问题」的各种变种,通常因为系统在设计之初,没有设计好日期时间的数据存储方式,或者低估了产品设计的生命周期,导致最初选型的数据结构不够用了。
千年虫问题:
年纪大的程序员,都知道千年虫问题。在 2000 年之前,很多系统用 2 位数字表示年份,这样 99 年是它能表达的最大数值。因此 1999 年之后的一年,在这些系统中是没有定义的,甚至可能出现多种奇怪的情况,例如“1900”、“1:00”、“19:0”(为什么?感兴趣的读者可以自己推测)。
如果说,「千年虫」是在时间维度上缺乏前瞻性的设计导致的,那么另一种缺乏前瞻性的问题,是空间维度的,即产品全球化、跨时区带来的问题。
全球化的产品中,如果时间的处理没有遵循统一的标准,会让整个系统充斥着难以理解和维护的时间转换。各种接口的对接文档,都不得不明确说明「这个接口的时间是什么时区的?需要如何处理?」后端服务如果需要跨国部署在多个大洲的机房时,因为服务器的时区不同,需要做大量的改造。
遗憾的是,大多情况下,产品不会一开始就有「全球化」属性。所以在一开始,产研团队都不会重视全球化的设计问题,很容易留下缺乏前瞻性的设计问题。
通常情况下,我们都不鼓励「过度设计」。然而,日期时间的设计,是最不怕「过度」的。这时因为,在技术上实现一个前瞻的时间日期方案,成本并不高;但如果一开始的设计不够,后期的升级和数据迁移工作,却是伤筋动骨的。
- 如何表达时间和日期?
2.1 时间日期的传递:用字符串
在微服务之间,以及在前后端之间,建议用字符串传递日期时间。字符串清晰易读,易于人工调试,带来的开销通常也完全可以接受。(带大量时间数据的接口,建议考虑用 Unix Timestamp。)
如果用字符串,格式就不要自己发明了。有个非常明确的国际标准:ISO 8601(wikipedia: https://en.wikipedia.org/wiki/ISO\_8601)
下面举例是符合规范的常用格式:
- 仅日期:2022-02-09
- UTC 日期时间:2022-02-09T12:36:42Z
- 特定时区的日期时间:2022-02-09T20:36:42+08:00
- 精度更高的时间:2022-02-09T12:36:42.123456789Z
注意,MySQL 中使用的字符串格式(如 2022-02-09 12:36:42)并不符合规范,不建议使用。
2.2 时间日期的存储:关注 MySQL 中的 DateTime
不同数据库在时间日期相关对象的处理差异很大。这里单说 MySQL,因为坑不小。
MySQL 的 DateTime 数据在存储时并不包含时区信息 ,因此,在读取时也不会做任何时区的转换。
同时,每个 MySQL 连接会话,都有「会话时区」的概念,但这个概念只影响 MySQL 的 NOW() 等有关当前时间的函数的行为,对数据中已经保存的 DateTime 没有任何影响。
例如:
SET time\_zone = '+00:00' ;
UPDATE tab SET datetime_colume = '2020-01-01 00:00:00';
SET time\_zone = '+08:00' ; -- 换一个会话时区
SELECT datetime_colume FROM tab;
-- 返回值仍然是 '2020-01-01 00:00:00',和写入的数据一致,和会话时间无关
---------
SET time\_zone = '+00:00' ;
SELECT NOW(); -- 假设返回 '2022-01-01 00:00:00'
UPDATE tab SET datetime_colume = NOW(); -- 存入的是 '2022-01-01 00:00:00'
SET time\_zone = '+08:00' ; -- 换一个会话时区
SELECT NOW(); -- '2022-01-01 08:00:00' 根据时区变化了
SELECT datetime_colume FROM tab; -- '2022-01-01 00:00:00' 已经写入的不会变
2.3 时间日期的计算:语言原生的 DateTime 类型
各语言一般都提供了原生的 DateTime 数据类型,以表达绝对的日期时间,并且都支持上面 ISO 8601 规范的解析和格式化。
处理相对时区时,各种语言通常都是使用操作系统的时区数据库,来转化为绝对时区。时区数据库需要在联网情况下,由操作系统负责定时更新。
2.4 万能的 Unix Timestamp
Unix Timestamp 在存储、计算、传递环节都可以使用,可谓万能。它唯独不适合表达纪念日日期。
它通过一个数值表示了一个绝对时间与 Unix Epoch 时间(定义为 1970-01-01T00:00:00Z)的差值秒数。Unix Timestamp 本身已经表达了绝对时间,并不需要时区信息。
使用 Unix Timestamp 时,应特别注意选用合适的数值类型,它会影响时间表示的范围。稍不留神,你就可能种下一个新的千年虫。
- 用有符号
int32,最多表示到 2038 年。MySQL 的 TIMESTAMP 类型也是它,一个千年虫变种 - 用有符号
int64,并使用 9 位 10 进制定点小数位时,就是 Golang 的UnixNano(),可以表示 1678 年至 2262 年 - 一般不会用浮点数表示,因为浮点数的精度不固定
- 产品视角的日期时间设计
本着不重不漏的原则,我们可以按如下表格划分产品中的所有日期时间对象:
| 日期+时间 | 仅时间 | 仅日期 | |
|---|---|---|---|
| 不指明时区,无需根据用户所在时区做转换 | ① 表示本地的确定时间点 | ③ 表示本地重复性时间 | ⑤ 表示纪念日、节日 |
| 指明时区,需根据用户所在时区做转换 | ② 表示全球唯一确定时间点 | ④ 表示全球可理解的重复性时间 | ❌ 不存在的场景 |
下面逐一解释这五种场景。
3.1 表示全球唯一确定时间点(表中的 ②)
信息量包含「年月日-时分秒-时区」。这样,就可以完全确定历史长河中的一个无歧义的时间点。这个时间点是完全客观的,和访问的用户地理位置无关,和服务器的地理位置无关,和什么都无关。
产品表现上,通常会根据查看者所在的时区来重新调整时间的显示。
用途举例:
- 单个事件发生的时间。如 2022 年冬奥会开幕式的时间:2022 年 2 月 4 日,20 点整,+0800 时区。一个英国人看电视转播预告时,会看到开幕式的转播时间是:2022 年 2 月 4 日中午 12 点整。这体现了根据查看者做时间的转换。
3.2 表示本地的确定时间点(表中的 ①)
包含「年月日-时分秒」,因为没有时区信息,所以它本身并不能确定一个精确的时间点,而是只在特定的情境下才有意义。
所谓特定的情境,是因为业务场景中蕴含了时区的信息,并且是大家公认的共识。因此,本质上它仍然表示了一个绝对时间。在产品表现上,因为对时区的共识,所以不需要根据查看者的时区来调整时间的展示。
用途举例:
- 在非国际化的产品中,明确知道用户所在的时区,那么去掉时区是最简单的处理方式,可以省去很多麻烦。
- 对于时区有其他约定俗成的理解。例如:飞机的起飞降落时间,酒店的入住离店时间,一定是按照飞机起落地、酒店坐落地当地时区来表达的。在所有订票网站上,都会按照这个规则显示时间,不论访问的用户身处哪个时区。
3.3 表示重复性时间(表中的 ③ 和 ④)
和前两类相比,去掉了「日期」这个信息,是为了描述重复性的日程。它可以是指明了时区的,也可以不指明时区,而基于人们对时区的共识去理解。
用途举例:
- 每周三 8:00+0800 开会,如果这可以是个跨国的会议,大家都能理解正确的时间。这时,产品表现上应该注意根据查看者来调整显示。
- 每周三 8:00 起飞的航班,航班起飞地的时区是蕴含的共识。产品表现中不必根据查看者的时区调整显示。
3.4 纪念日日期(表中的 ⑤)
日期对象几乎只有一个有意义的用途:表示纪念日/节日。它不会包含时区信息。
认为「日期」只能用于「纪念日」,有些绝对了。但我确实查阅了很多资料,也没有看到任何非「纪念日」用途的日期。
例如:
- 小吴的生日是 3 月 11 日,那么不管他在中国还是美国,都会在 3 月 11 日这一天过生日。
- 每年 12 月 25 日是西方的圣诞节,各个国家都在 12 月 25 日这一天庆祝,虽然它们并不在同一个时区。
产品体现上,不需要根据时区调整日期的显示。本质上,「纪念日」的逻辑,其实是人脑的不严谨导致的一种习惯,是不严谨、不客观的习惯。不包含时区信息,就是为了满足这种不严谨的习惯。
3.5 区分「纪念日日期」与「精度不高的绝对时间」
上面说过,日期对象不能包含时区。你可能会问,我需要表示“北京时间 2022 年 3 月 22 日”呢?答案是:这不是一个日期,而是一个「精度不高的绝对时间」。
很多情况下,当你想用日期时,其实很可能需要的是个「精度不高的绝对时间」。在飞书人力套件的业务中,经常会遇到这种场景。
例如,一个在美国的同学与一个在日本的同学,都在 2022 年 3 月 22 日这天从公司离职了,由同一个在北京的 HR 办理离职事项。
| 美国同学(-5:00时区) | 日本同学(+9:00时区) | |
| 员工理解的最后工作日 | 2022-03-22 | |
| 员工理解的系统中离职生效时间 | 2022-03-23 00:00:00(各自的本地时间) | |
| 北京的HR理解的系统中离职生效时间 | 2022-03-23 13:00:00 +0800 | 2022-03-22 23:00:00 +0800 |
| 服务器执行离职相关系统动作的绝对时间(以UTC计) | 2022-03-23 05:00:00 UTC | 2022-03-22 15:00:00 UTC |
可见,从我们用户视角理解的「一个事件发生的日期」,其实是我们忽略了时间的精度。在产品全球化之前,我们通过一些默认的简化,忽略了时间精度的问题(例如把时间都填成 00:00:00)。一旦面临产品的全球化,就需要补齐时间、提高精度。
而补齐时间、提高精度的方式,需要根据具体的产品形态具体考虑、明确定义。
例如,在上述离职场景下,就需要按照这个公司对离职的定义来补充,可以是当地时间当天的 23:59:59,也可以是当天下班时间,如 17:00:00。
又比如,对于跨团队的业务,例如一个同学的上级汇报线从一个美国 Leader 转到一个日本 Leader,那么为了避免歧义,通常会约定一个确定的生效时区,如统一按照公司的总部所在地的时间来计算。
- 日期时间的技术实现
4.1 确定时区的 DateTime
适用于上面的 ①②③④ 四种场景。
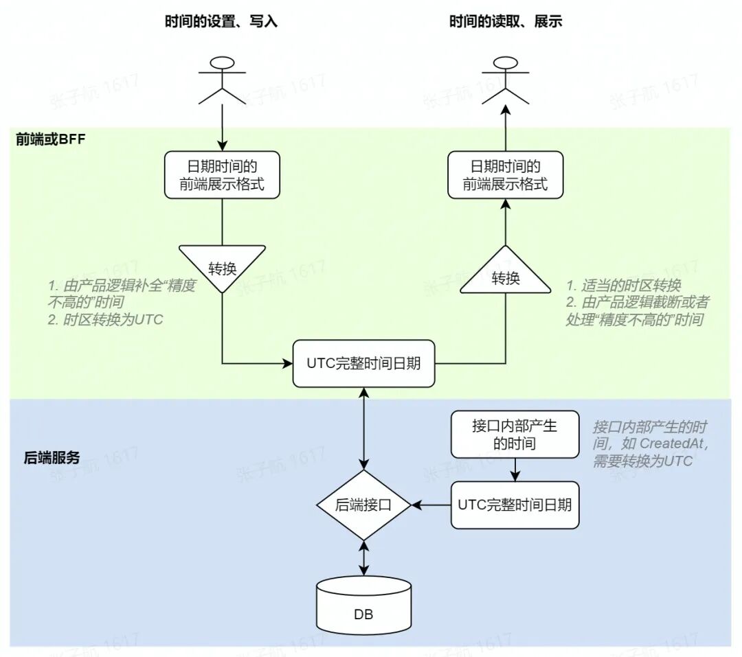
所有后端暴露的接口中的时间对象,全部以 UTC 时间表示。
同时,所有后端在存储、计算、传输时间时,也统一使用 UTC 时间。由于 DB 存储时间时,时区信息会被丢掉,因此应保证丢掉的时区,是大家明确约定清楚的无歧义的,即 UTC。这样一来,DB 中的所有时间字段也都没有歧义。
接口内部产生的时间,例如 CreatedAt、UpdatedAt时间,都应该转换为 UTC 再落盘。如果直接使用了 MySQL 的NOW()函数,应确保 MySQL Session 的时区设置正确。
在前端或 BFF 负责处理用户输入的时间,以及展示给客户看到的时间。包括两个步骤:
- 处理“精度不高的时间”问题。 比如:员工异动的生效时间,用户只设置到“天”的精度。那么如果不跨国,可以补全用户会话时区的 00:00:00 为精确生效时间;如果跨国,那就看客户如何定义,以及产品给客户怎样的灵活性:例如,可以以客户公司总部所在地的时区的 00:00:00 为精确生效的时间。
- 时区转换。 注意,这里不一定是使用用户的会话时区来转换。如前面介绍的飞机火车宾馆的预定时间,就要以预定当地的时区来转换。
上述两点,是一定需要在产品设计中定义清晰的,切忌含糊不清。
不要较真儿抬杠的几点:
由于历史原因,DB 里已经采用北京时间保存了,那么我们可以约定+0800 时区是我们所有后端接口的时间。只要用一个确定的绝对时区,就不会有歧义,不必非要时 UTC。
也可以在后端接口的网关层处理时间转换。不要较真那算不算 BFF,我们需要的是,时区转换逻辑应严禁深入到后端的下层去。
4.2 不带时区的 Date
适用于上面的 ⑤,即纪念日场景。
输入或展示时,都不对日期做任何处理。日期对象直接保存在 DB 中。
只有真正的纪念日有必要用这种方式,应当非常谨慎。例如保存一个联系人的生日时。
- 关于时区的特殊处理
5.1 时区的不确定性
使用绝对的时差来表示时区,例如:“东 8 区”表示比世界协调时间(UTC)早 8 个小时的时区。这是个客观的时区。
很多时候,我们关注的是一个城市或地区的时区。例如:Asia/Shanghai 表示中国时间;三字母的缩写 EST 表示美国东部标准时间。注意,这些根据地理位置定义的时区的时差是会发生变化的,变化因素包括:可能受到当地政策的影响,或夏令时影响。
对于历史的时间,地理时区是可以确定客观时区的,因为没有人会重新定义已经过去的时间。
对于未来的时间,地理时区并不能确定客观时区。因此,如果一个未来的事件是按照非绝对时区约定的,那么它很可能变化。并且,我们的产品需要考虑到处理这种变化。
例如,中国员工发起一个“每天早 8 点”的跨国会议,那么在美国,由于夏令时的改变,冬天开会的时间和夏天是不一样的。反之,美国员工发起的一个“每天早 8 点”的跨国会议,由于美国夏令时的变化,对中国员工的时间也是夏天和冬天不一样的。
5.2 夏令时
某些国家在夏天,会把时间调快一小时(提前一小时)。这表现为,同一个地区,在冬天和夏天用不同的绝对时区。
这样做,是因为夏天白天很长,调整后会在白天的更早的时段上班,从而下班后有更长的天亮的时间。注意,并不是把 10 点上班调整到 9 点上班,而是全社会重新定义了 10 点提前了一小时。
一个具体的例子,在美国:
在 2021 年 3 月 14 日凌晨 1:59:59 后,下一秒就是凌晨 3:00:00。因此,美国的 2021 年 3 月 14 日凌晨 2:10:00 这个时间实际上不存在 。为了兼容,根据 RFC5545,如果日程约在了这个不存在的时间,会认为是 3:10:00。
在 2021 年 11 月 7 日凌晨 1:59:59 后,下一秒是凌晨 1:00:00。因此,美国的 2021 年 11 月 7 日凌晨 1:10:00 这个时间实际上会出现两次 。为了避免歧义,根据 RFC5545,看到这个时间时,会认为是靠前的时间点。因此,除非用别国的时区来约日程,否则,美国老板是不可能约你在重叠的第二个小时内开会的。
- 阅读更多及参考文献
- Wikipedia: ISO8601 - 用字符串表达各种时间对象的标准
https://en.wikipedia.org/wiki/ISO\_8601
- RFC3339 - 互联网上关于时间和日期实现的通用建议
https://www.rfc-editor.org/rfc/rfc3339
- RFC5545 - iCalendar 互联网日历应用的规范
https://datatracker.ietf.org/doc/html/rfc5545
- Stackoverflow: Daylight saving time and time zone best practices [closed] - 技术实现建议
https://stackoverflow.com/questions/2532729/daylight-saving-time-and-time-zone-best-practices
- Stackoverflow: How to store repeating dates keeping in mind daylight saving time - 技术实现建议
https://medium.com/@vivekmadurai/how-to-deal-with-date-and-time-across-time-zones-39b1bd747f35
- Medium: How to Deal with Date and Time across Time Zones - 技术实现建议
https://medium.com/@vivekmadurai/how-to-deal-with-date-and-time-across-time-zones-39b1bd747f35
- Microsoft365: Behavior and format options of the Date and Time field - 微软的时间和日期字段的文档
- Time Change 2021 in the United States - 美国 2021 年夏令时的调整方式
https://www.timeanddate.com/time/change/usa?year=2021
(上下滑动查看全部)
加入我们
我们来自字节跳动飞书技术团队飞书人力套件团队 ,目前我们在北京、深圳、上海、武汉、杭州、成都、广州、三亚都设立了办公区域。我们关注的产品领域主要在企业经验管理软件上,包括飞书 OKR、飞书绩效、飞书招聘、飞书人事等 HCM 领域系统,也包括飞书审批、OA、法务、财务、采购、差旅与报销等系统。欢迎加入我们。
开发工程师/资深后端开发工程师
职位描述
- 负责企业 SaaS 产品的后端架构设计与研发,为海内外租户及用户提供优质的信息服务和极致体验;
- 参与产品需求的讨论和规划、功能定义等,帮助职能部门梳理业务思路,固化工作流,提高效率;
- 协助团队攻克各种大数据、高并发、数据隔离等方面的技术难点攻坚;
- 参与制定团队研发流程规范,帮助团队落地并提升整体的研发质量;
职位要求
- 本科及以上学历,计算机、通信等相关专业,五年以上工作经验;
- 熟练掌握 Linux 环境下的 Go/Python/C/C++/Java 等 1 至 2 种以上语言;
- 扎实的技术基础,了解微服务架构的技术挑战,并有对应的解决方案;
- 较好的产品意识,愿意将产品效果做为工作最重要的驱动因素;
- 熟悉业务架构设计理论,熟悉行业常见的架构方案;
- 积极乐观,认真负责,乐于协作。
内推码
官网投递:
点击“阅读原文”了解更多岗位!
