在企业数字化转型进程中,知识管理已从基础的文档归档升级为组织效率提升与核心能力沉淀的关键环节。传统知识库存在的内容分散、检索低效、创作成本高、集成性弱等痛点,成为制约知识流转与价值发挥的重要因素。此类AI大模型驱动的开源知识库系统,基于AGPL-3.0开源协议开发,依托大模型微调适配、向量数据库检索、RESTful API接口等核心技术,凭借智能化功能、灵活的拓展能力与轻量化的部署体验,为不同组织框架下的企业知识管理提供了全新的解决方案,也在实际落地中展现出对集团型、事业部制、扁平化等各类组织架构知识管理需求的适配性与优化能力。
一、适配多元组织框架:开源知识库的产品设计底层逻辑
企业组织框架的差异,直接决定了知识管理的核心需求:集团型企业注重跨子公司、跨部门的知识协同与统一管控;事业部制企业强调各业务线知识的独立沉淀与高效复用;扁平化企业则追求知识流转的轻量化与即时性。此类开源知识库在产品设计之初,便围绕多元组织框架的管理需求搭建底层架构,基于微服务架构、分布式存储、RBAC权限模型,从权限体系、知识架构、集成模式三个维度,实现与不同组织形态的深度适配,让知识管理系统不再受制于企业的组织架构形式,而是成为支撑组织高效运转的底层能力。
在权限体系设计上,该开源知识库支持多级精细化权限配置,基于RBAC(基于角色的访问控制)模型,可按照企业组织框架搭建从顶层管理员到部门管理员、岗位员工的层级权限体系,同时支持按业务线、项目组设置独立的知识空间,实现“统一管控+独立运营”的双重需求。针对集团型企业,可设置集团级知识库管理员,统筹管理全集团的知识资产,子公司、各职能部门设置二级管理员,负责本单元的知识创作、审核与更新,通过权限继承与隔离机制,既保障集团知识体系的统一性,又赋予各单元知识管理的自主性;针对事业部制企业,可为各事业部搭建独立知识库,实现业务线知识的隔离与专属管理,同时通过跨知识库授权、API网关鉴权,实现核心知识的跨事业部共享;针对扁平化企业,则可简化权限层级,以项目组、工作小组为单位设置知识协作空间,通过轻量化权限分配提升知识流转的效率。
在知识架构搭建上,该开源知识库支持结构化与轻量化并存的知识体系搭建模式,基于树形目录结构、标签化分类体系、向量嵌入索引,可根据企业组织框架的层级关系,搭建从企业级、部门级到岗位级的层级化知识目录,也可根据业务场景搭建轻量化的专题知识空间,适配不同组织框架的知识梳理习惯。同时,其AI驱动的标签体系与关联推荐功能,基于语义相似度算法、协同过滤模型,可打破组织架构的物理边界,实现知识的跨部门、跨单元智能关联,让知识流转不再受组织层级限制。
在集成模式上,该开源知识库的轻量化集成能力可适配不同组织框架的办公协作模式,基于RESTful API、WebHook、iframe嵌入等技术,集团型企业可将其嵌入企业统一的数字化中台,实现与OA、ERP等系统的联动;事业部制企业可让各事业部根据自身业务需求,将其与专属的业务系统、办公平台集成;扁平化企业则可通过网页挂件、聊天机器人等轻量化形式,实现知识系统与日常工作的无缝衔接,让知识查询与创作融入工作场景。
二、核心功能矩阵:重构不同组织框架下的知识管理全生命周期
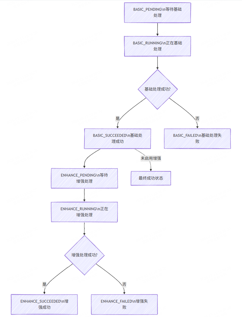
此类开源知识库的核心价值,在于以AI技术重构了知识库的全生命周期管理逻辑,将传统的“人工主导”知识管理模式升级为“AI辅助+人工优化”的高效模式,其功能矩阵基于大模型推理、自然语言处理(NLP)、光学字符识别(OCR)、多格式解析等核心技术,可针对不同组织框架的痛点,实现知识创作、编辑、存储、检索、沉淀的全流程优化,让知识在各类组织架构中都能高效流转与价值复用。
(一)AI辅助创作:降低全组织的知识生产门槛
依托大模型实现的AI辅助创作功能,基于Prompt Engineering(提示工程)、Few-Shot Learning(少样本学习) ,可针对产品文档、技术手册、FAQ等不同类型内容生成结构化大纲,补充专业知识点与标准化表述,大幅降低文档创作的时间成本。对于集团型企业的总部职能部门,撰写全集团通用的制度规范、标准流程时,AI可通过上下文感知生成,快速整合各子公司的共性需求,生成标准化文档框架;对于事业部制企业的各业务线,撰写产品迭代文档、市场推广手册时,AI可基于行业知识库补充专业内容,通过知识图谱关联提升文档质量;对于扁平化企业的项目组,撰写项目复盘、工作周报时,AI可快速梳理核心信息,实现轻量化知识沉淀,让不同组织框架下的员工都能高效完成知识生产。
(二)多格式编辑与导出:适配组织内部的知识流转需求
该开源知识库的富文本编辑能力基于Markdown解析引擎、HTML渲染器,实现了Markdown与HTML的双向兼容,兼顾了技术人员的编辑习惯与非技术人员的操作便捷性,同时支持导出为Word、PDF、Markdown等多种格式,基于多格式转换组件、文件流加密技术,保障文档导出的完整性与安全性。集团型企业在进行跨子公司知识交付、外部合作文档输出时,可快速切换文档格式;事业部制企业的各业务线在进行内部知识流转、跨部门协作时,可根据需求选择适配的格式;扁平化企业在进行轻量化知识分享时,可通过Markdown格式实现快速编辑与传播,满足不同组织框架下多样化的知识流转需求。
(三)多源内容导入:激活不同组织框架的历史知识资产
企业在发展过程中,知识资产往往分散在不同平台、不同格式中,且组织框架越复杂,知识分散的问题越突出。此类开源知识库支持通过网页URL、网站Sitemap、RSS订阅、离线文件等多种方式,基于网络爬虫、OCR识别、文件解析SDK,将散落在不同系统的知识内容批量导入并实现结构化梳理。集团型企业可快速整合各子公司、各部门的历史文档、行业资料,搭建全集团的统一知识资产库;事业部制企业可将各业务线的历史产品文档、客户案例进行集中整合,实现业务线知识的统一管理;扁平化企业可将项目组的历史工作文档、沟通记录导入系统,实现项目知识的沉淀与复用,从根本上解决不同组织框架下的知识分散痛点。
(四)AI检索与问答:实现组织内的“知识找人”
传统关键词检索模式往往存在“检索结果与需求匹配度低”的问题,而此类开源知识库的AI语义检索基于向量数据库(如Milvus、Chroma)、BERT语义模型,能够精准理解自然语言意图,从海量文档中整合相关信息并形成结构化答案,同时关联相关知识点。针对集团型企业跨子公司、跨部门的知识查询需求,AI可通过跨库向量检索、分布式查询,打破组织边界,整合全集团的相关知识;针对事业部制企业各业务线的专业知识查询需求,AI可通过领域知识库微调,精准匹配业务线专属知识,提升检索效率;针对扁平化企业的即时性知识查询需求,AI问答功能基于对话式AI、上下文记忆机制,可成为员工随时可咨询的“知识助手”,同时该功能还可对接企业办公工具,打造聊天机器人式的知识查询入口,员工无需切换系统即可完成知识调用,大幅减少因知识查询产生的效率损耗。
三、组织框架适配实践:智能制造中型企业的事业部制落地案例
此类开源知识库的适配性在智能制造行业某中型事业部制企业中得到了充分验证,这一场景与常见的集团型、互联网扁平化企业案例形成差异化。该企业下设研发、生产、售后三大事业部,各事业部独立运营但存在强业务联动,此前因组织架构的事业部边界,形成了严重的知识割裂问题:研发事业部的产品设计文档、生产事业部的工艺操作手册、售后事业部的故障排查案例分散在各事业部的独立系统中,跨事业部协作时知识查询耗时久,新员工上手周期长,且设备维护的隐性经验难以在各事业部间有效沉淀,制约了企业整体的运营效率。
(一)基于事业部制的知识库架构搭建
引入该开源知识库后,企业首先根据事业部制组织框架,基于微服务集群部署、分布式存储节点,搭建了“企业总库+事业部分库”的双层知识架构:企业总库存储全公司通用的制度规范、行业标准、核心产品基础资料,由企业总部知识管理员统一管控,采用主从复制保障数据一致性;研发、生产、售后三大事业部分别搭建独立分库,存储各事业部的专属专业知识,由各事业部设置管理员负责本库的知识创作、审核与更新,通过数据隔离策略保障各事业部知识的独立性。同时,通过跨库授权功能、API网关鉴权机制,将研发事业部的产品设计核心资料授权给生产、售后事业部查看,将生产事业部的工艺标准授权给售后事业部查看,既保障了各事业部知识的独立管理,又实现了核心业务知识的跨事业部共享,打破了事业部制的知识边界。
在权限配置上,按照“事业部-部门-岗位”的层级,基于RBAC权限模型+数据行级权限控制,为各事业部设置了精细化的岗位权限:研发事业部的产品设计岗可编辑产品设计文档,生产事业部的工艺岗可编辑工艺操作手册,售后事业部的工程师可编辑故障排查案例,普通岗位员工仅拥有查看权限,既保障了知识内容的准确性,又避免了知识泄露。
(二)贴合事业部业务场景的功能落地
针对三大事业部的业务特点与协作需求,企业对该开源知识库的功能进行了针对性落地,结合边缘计算、移动端适配、实时数据同步等技术,实现知识管理与业务场景的深度融合:
1. 多源内容导入激活历史资产:通过离线文件与URL导入,基于OCR识别、PDF解析SDK、批量导入脚本,将各事业部散落在本地电脑、独立系统中的历史文档、设备手册、故障案例批量导入对应分库,借助AI完成内容的结构化分类与标签梳理,基于语义聚类算法实现自动分类,仅用1周时间便完成了全公司十年知识资产的整合,让沉睡的知识资产得以激活。
2. 轻量化集成融入业务场景:将该开源知识库制作成轻量化网页挂件,基于iframe嵌入、WebSocket实时通信,嵌入生产车间终端与售后工程师的工作平板,同时对接企业微信打造专属知识机器人,基于企业微信API、消息推送机制实现即时响应;研发事业部则将其与内部研发管理系统集成,通过RESTful API接口实现研发文档与知识库的实时同步。生产事业部操作工遇到设备参数调整问题时,可直接通过车间终端查询工艺手册;售后工程师现场处理设备故障时,输入故障现象即可获取匹配的排查案例与研发部门的产品设计资料;研发工程师在进行产品迭代时,可直接查询生产、售后事业部的反馈信息,实现跨事业部的知识即时调用。
3. AI辅助创作实现隐性知识沉淀:针对售后事业部工程师现场处理的特殊故障,设置移动端快速记录入口,基于移动端适配框架、离线缓存技术,工程师处理完故障后,可通过手机快速记录处理过程,AI基于自然语言理解(NLU)、文本结构化模型,自动将其整理为标准化故障案例补充至售后分库,同时关联至对应产品的研发资料,实现隐性经验的实时沉淀,让各事业部的实战经验能够快速转化为可复用的知识资产。
(三)事业部制框架下的落地成效
该企业的使用数据显示,部署该开源知识库后,基于向量检索的高效性,跨事业部知识查询的平均时间从原来的20分钟缩短至1分钟内,研发、生产、售后三大事业部的协作效率提升70%;生产事业部的工艺失误率因精准获取研发资料下降42%,售后事业部的故障解决效率因整合研发、生产知识提升60%;新员工的跨事业部培训周期从1个月缩短至5天,各事业部的新人培养成本大幅降低。同时,由于知识库实现了“总库+分库”的标准化管理,基于分布式存储的高可用性,企业每年节省的知识管理人工成本与因信息不对称产生的损耗成本超30万元。这一案例充分说明,此类开源知识库能够深度适配事业部制的组织框架,在保障各业务单元独立运营的同时,实现企业整体的知识协同与价值复用。
四、不同组织框架的落地实操建议
基于此类开源知识库的产品特性与实际落地经验,针对集团型、事业部制、扁平化三种主流组织框架,结合其知识管理的核心痛点,结合部署架构、权限配置、技术集成等维度,提出针对性的落地实操建议,让企业能够根据自身组织架构特点,实现开源知识库的高效落地与价值发挥。
(一)集团型企业:重统一管控,强跨域协同
集团型企业的核心需求是实现全集团知识资产的统一管控与跨子公司、跨部门的知识协同,落地时需做好“顶层设计+分层落地”,结合私有化部署、分布式架构、统一身份认证:
1. 搭建集团总库-子公司库-部门库的三级知识架构,基于分布式存储集群,明确各级知识库的存储范围与管理责任,保障集团知识体系的统一性;
2. 建立集团统一的知识标准与标签体系,基于知识图谱构建规范,规范全集团的文档命名、分类、撰写标准,让各子公司、各部门的知识能够实现无缝衔接;
3. 依托私有化部署,基于容器化部署(Docker+K8s)、数据加密存储,实现知识数据的统一管控,保障集团数据安全,同时通过跨库授权、API网关鉴权实现核心知识的按需共享,避免知识孤岛;
4. 结合集团数字化中台,通过RESTful API、WebHook将此类开源知识库与OA、ERP、CRM等系统集成,实现知识管理与业务流程的深度融合。
(二)事业部制企业:重独立运营,优跨线共享
事业部制企业的核心需求是保障各事业部知识的独立管理与核心业务知识的跨事业部共享,落地时需做好“分库管理+授权共享”,结合分库隔离、跨库检索、定制化集成:
1. 搭建企业总库+事业部分库的双层知识架构,基于数据隔离策略,总库存储通用知识,分库存储各事业部专属知识,实现“统分结合”;
2. 为各事业部配置独立的知识管理员,赋予其分库的编辑、审核、管理权限,基于RBAC权限模型,保障各事业部知识管理的自主性;
3. 基于业务联动关系,设置精细化的跨库授权规则,通过API网关鉴权、数据行级权限控制,仅将核心业务知识授权给相关事业部,既实现知识共享,又保障各事业部的知识隐私;
4. 针对各事业部的业务特点,通过二次开发接口、定制化插件,集成专属业务工具,让知识管理深度融入各事业部的核心业务流程。
(三)扁平化企业:重轻量化,提即时性
扁平化企业的核心需求是实现知识流转的轻量化与即时性,落地时需简化架构、强化轻量化体验,结合公有云部署、轻量化集成、即时通信:
1. 摒弃复杂的层级知识架构,以项目组、工作小组为单位搭建轻量化知识协作空间,基于轻量化存储方案,实现知识的快速创作与分享;
2. 简化权限配置,减少审批层级,基于简化版RBAC权限模型,让员工能够快速完成知识的编辑、发布与更新,提升知识流转效率;
3. 优先采用网页挂件、企业微信/飞书机器人等轻量化集成形式,基于iframe嵌入、即时消息接口,让员工无需切换系统,在日常工作场景中即可完成知识查询与创作;
4. 充分利用AI辅助创作与AI问答功能,基于轻量化大模型推理、上下文记忆机制,实现轻量化知识沉淀与即时性知识查询,适配扁平化企业的快速工作节奏。
五、开源特性与组织框架适配的深度融合:自主可控的知识管理升级
此类开源知识库采用AGPL-3.0开源协议,基于Git版本控制、开源社区协作模式,这一特性与不同组织框架的知识管理需求形成深度融合,为企业提供了高度的自主可控性,也让企业能够根据自身组织架构特点进行定制化升级,实现知识管理系统与企业组织框架的深度匹配。
企业可根据自身组织框架的管理需求,基于该开源知识库的开源代码,进行二次开发、插件定制、内核优化:集团型企业可开发集团知识管控大屏,基于数据可视化组件(ECharts)、实时数据接口,实现全集团知识资产的可视化管理与数据监控;事业部制企业可开发事业部知识共享看板,基于实时数据同步、跨库检索接口,实现跨事业部核心知识的实时更新与共享;扁平化企业可开发轻量化的移动端知识创作与分享功能,基于移动端适配框架、离线缓存技术,适配企业的快速工作节奏。同时,基于AGPL-3.0协议要求,修改后的代码需以相同协议开源,这一规则既保障了开源社区的活力,也让企业的二次开发成果能够反哺行业,形成生态共赢。
在部署层面,该开源知识库支持私有化部署、公有云部署与混合云部署,基于容器化部署(Docker+K8s)、云原生架构,不同组织框架的企业可根据自身数据安全需求与运营模式选择适配的部署方式:集团型企业对数据安全要求高,可采用私有化部署,基于本地服务器集群、数据加密存储,实现知识数据的本地存储与统一管控;事业部制企业若各事业部跨地域运营,可采用混合云部署,集团总库私有化部署,各事业部分库公有云部署,基于云边协同、数据同步协议,实现数据管控与跨地域运营的平衡;扁平化企业注重轻量化运营,可采用公有云部署,基于云服务器、弹性伸缩,快速上线使用,降低部署与维护成本。
六、行业趋势下:开源知识库为组织知识管理提供长期价值
从行业发展趋势来看,AI与开源的结合是企业知识管理工具的重要发展方向,而企业组织框架也在朝着更灵活、更高效的方向演进,跨组织、跨团队的协同成为常态。此类开源知识库凭借其适配多元组织框架的产品设计、基于大模型与NLP的AI驱动核心功能、开源的自主可控特性,成为这一趋势下的典型实践。
它不再是一款单纯的文档存储载体,而是通过AI技术让知识实现了“创作-存储-检索-沉淀-复用”的全流程智能化,基于向量数据库、语义理解、分布式架构,让企业的知识资产从“沉睡的文档”转化为“流动的生产力”。对于不同组织框架、不同规模、不同行业的企业而言,此类开源知识库的价值不仅在于解决当下的知识管理痛点,更在于为企业构建起可持续的知识沉淀与流转体系,让知识管理系统能够跟随企业组织框架的调整而灵活适配,为企业的组织升级与业务发展提供持续的知识支撑。
在数字化时代,企业的竞争本质上是知识管理能力的竞争,而知识管理的核心在于让知识适配组织、服务业务。此类AI驱动的开源知识库以AI驱动为核心、以开源为基础、以多元组织框架适配为特色,为企业提供了一套低成本、高效率、高可控的知识管理解决方案,其在不同组织框架下的落地实践也证明,优秀的知识管理系统并非简单的功能堆砌,而是能够深度融入企业的组织架构与业务流程,实现知识与组织、业务的同频发展。随着开源社区的不断发展与AI技术的持续迭代,此类开源知识库也将在功能优化与组织框架适配中不断升级,为企业知识管理的数字化转型提供更多可能性。
