2024年1月16日,伴随着 GLM-4 系列模型发布,全新的智谱AI第四代 API 也进入视角,第四代API 在实用性,稳定性上都做出了提升,但与第三代API有所变化。
为助力大模型开发者更好地使用 GLM 系列大模型(特别是 GLM-4 等模型的API),我们联合社区开发者,共同推出了 GLM cookbook 开源项目。
这个教程仓库提供了丰富的代码示例、实用指南以及资源链接,旨在帮助用户轻松掌握GLM API 的使用。该仓库覆盖了从基本API调用到高级功能的多方面内容,适合不同层次的用户。
本项目已经在Github开源,大家可以直接在这里进行访问。
项目地址: https://github.com/MetaGLM/glm-cookbook
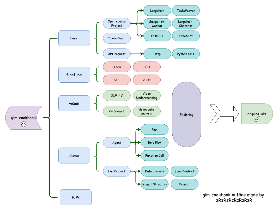
仓库设计
本仓库由智谱AI x 社区开发者共同完成,在官方文档的技术上,做出进一步的延伸,以示例代码的方式,让开发者以更低的成本进行调整。
仓库内容丰富,涵盖了多个有趣且实用的板块,具体由以下文件夹实现:
- 🌱basic:最基础的内容,帮助你熟悉基本的 API 调用;
- 👁️vision:关于视觉模型和绘图模型的调用和基本应用;
- 🔧finetune:或许可以来这里找找微调的内容;
- 🎉demo:一些有趣的小项目,或许可以激发点灵感;
- 🤖agent:看看发布会的智能体有多厉害;
- 📚data:运行demo所需要的数据;
- 🏠asset:一些相关的图片资料;
- 📊glms:智谱清言智能体专区,即使你不会代码,也能快速上手!
本仓库已包含了所有智谱AI API 调用方法,并提供了入门级上手应用项目Demo,包括:
- 数据分析
- 多角色Agent对话
- 图像理解分析
我们还将继续更新好用的,实在的Demo场景。
仓库架构图 :
开源SDK链接
该仓库还提供了GLM-4系列的开源SDK,支持Python、Java、C#、Node.js等多种语言,并在仓库下提供了具体的跳转链接,所有 SDK 均已开源。社区用户可直接在这些SDK上进行修改和扩展,也可以为官方做出来自你的宝贵的代码贡献。
参与贡献
“GLM cookbook”仓库鼓励社区用户参与贡献。无论是提出建议、添加代码,还是提交Pull Request和开Issue讨论,都受到欢迎。如果你对这个项目感兴趣,不妨给它一个星标,支持项目发展!
随着该仓库的推出,期待更多的开发者和爱好者能够更深入地理解和使用GLM API,进一步推动技术的发展和应用。
