本文将从 DiT的本质 、DiT 的原理 、DiT 的应用 三个方面,带 您一文搞懂 Diffusion Transformer|D
iT
。
Diffusion Transformer(DiT)
一、D iT 的本质
DiT的定义: Diffusion Transformer是一种结合了Transformer架构的扩散模型,用于图像和视频生成任务,能够高效地捕获数据中的依赖关系并生成高质量的结果。
Diffusion Transformer(DiT)
扩散模型的定义 :Diffusion Models是 一种新型的、先进的生成模型 ,用于生成与训练数据相似的数据,可 以生成各种高分辨率图像。
扩散模型的定义
扩散模型的核心思想:Diffusion Models是 一种受到非平衡热力学启发的生成模型,其核心思想是 通过模拟扩散过程来逐步添加噪声到数据中,并随后学习反转这个过程以从噪声中构建出所需的数据样本。
扩散过程
详细了解扩散模型Diffusion Models: 神经网络算法 - 一文搞懂扩散模型Diffusion Models
DiT的本质: Diffusion Transformer是一种新型的扩散模型,结合了去噪扩散概率模型(DDPM)和Transformer架构。
去噪扩散概率模型(DDPM)
DiT的核心思想: Diffusion Transformer的核心思想是使用Transformer作为扩散 模型的骨干网络,而不是传统的卷积神经网络(如U-Net),以处理图像的潜在表示。
DiT的核心思想
二、D iT 的原理
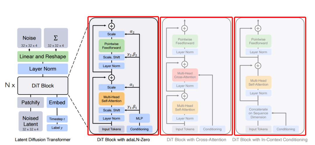
DiT的架构 : DiT架构基于Latent Diffusion Model(LDM)框架,采用Vision Transformer(ViT)作为主干网络,并通过调整ViT的归一化来构建可扩展的扩散模型。 如下图所示:
DiT 的架构
DiT的核心组件 : DiT有三种变种形式,分别与In-Context Conditioning、Cross-Attention、adaLN-Zero相组合。
ViT的核心组件
对应Diffusion Transformer模型架构图中由右到左的顺序:
- 上下文条件(In-context conditioning): 这是模型处理输入数据的一种方式,允许模型根据给定的上下文信息生成输出。
- 交叉注意力块(Cross-Attention): 该模块允许模型在生成过程中关注输入数据中的特定部分,从而提高生成的准确性。
- 自适应层归一化块(Adaptive Layer Normalization, AdaLN): 这是一个归一化技术,有助于加速模型的训练并提高性能。
DiT的三种变形形式
DiT的工作流程: 通过引入噪声并训练神经网络来逆转噪声增加的过程,结合Transformer模型,实现图像或视频的生成与变换。这个过程涉及数据预处理、噪声引入、模型训练以及最终的图像或视频生成。
- 数据预处理: 将输入的图像或视频数据转换为模型可以处理的格式,如将图像切分成固定大小的patches(小块),然后将这些patches转换为特征向量。
- 噪声引入: 在数据预处理后的特征向量上逐步引入噪声,形成一个噪声增加的扩散过程。这个过程可以视为从原始数据到噪声数据的转换。
- 模型训练: 使用引入了噪声的特征向量作为输入,训练Diffusion Transformer模型。模型的目标是学习如何逆转噪声增加的过程,即从噪声数据恢复出原始数据。
- 图像或视频生成: 在模型训练完成后,可以通过输入噪声数据(或随机生成的噪声)到模型中,经过模型的处理后生成新的图像或视频。这个生成过程利用了模型学习到的从噪声到原始数据的映射关系。
DiT的工作流程
***三、D iT
的应用***
Sora的定义:Sora 模型是一种先进的视觉技术模型, 以其独特的方式生成视频,通过逐步去除噪声来形成最终画面,使得生成的场景更加细致,并具备学习复杂动态的能力。
视频生成模型作为世界模拟器(Video generation models as world simulators)。
Sora
Sora的核心组件: Sora模型的核心组成包括Diffusion Transformer(DiT)、Variational Autoencoder(VAE)和Vision Transformer(ViT)。
DiT负责从噪声数据中恢复出原始的视频数据,VAE用于将视频数据压缩为潜在表示,而ViT则用于将视频帧转换为特征向量以供DiT处理。
- Diffusion Transformer(DiT): DiT结合了扩散模型和Transformer架构的优势,通过模拟从噪声到数据的扩散过程,DiT能够生成高质量、逼真的视频内容。 在Sora模型中,DiT负责从噪声数据中恢复出原始的视频数据。
- Variational Autoencoder(VAE): VAE是一个生成模型,它能够将输入的图像或视频数据压缩为低维度的潜在表示(latent representation),并通过解码器将这些潜在表示还原为原始数据。 在Sora模型中,VAE被用作编码器,将输入的视频数据压缩为DiT的输入,从而指导DiT生成与输入视频相似的视频内容。
- Vision Transformer(ViT): ViT是一种基于Transformer的图像处理模型,它将图像视为一系列的patches(小块),并将这些patches转换为特征向量作为Transformer的输入。 在Sora模型中,ViT可能被用作预处理步骤或作为模型的一个组件。
Sora的核心组件
详细了解Sora底层技术: 大模型剖析 - 一文搞懂Sora底层技术
相关论文
-
《Scalable Diffusion Models with Transformers 》
