-- Illustrations by
Daniel Liang
1.简介
开源地址:
https://github.com/zhanggao2013/AmazingQuant
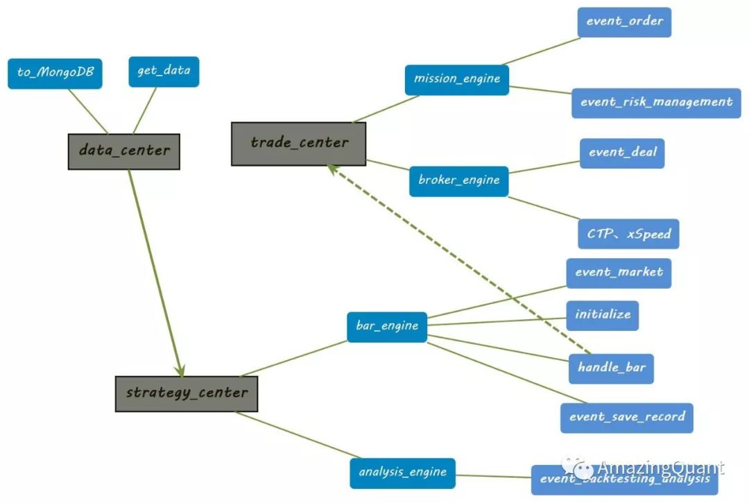
AmazingQuant是一款基于event-driven的量化回测交易开源框架,下图是总体框架架构。
- data_center
- to_mongoDB 存放行情、财务等各种数据到MongoDB的存储模块
- get_data 策略中从数据库中取数据的接口模块
- trade_center
- mossion_engine 包含下单任务(event_order)和风控(event_risk_management)两部分的engine,分别完成下单前的检查和风控
- broker_engine 分为回测时的simulate的broker(主要是event_deal)撮合成交和连接实盘交易CTP、xSpeed等接口两部分
- strategy_center
- bar_engine 在回测或者交易模式下,用
逐K线的方式执行每一根bar的交易逻辑,可在日线、分钟线、分笔下运行
- analysis_center
- analysis_engine 对回测形成的交易记录进行分析和可视化,净值、年化收益、alpha、beta、回撤等指标,brison、Fama等经典模型的实现
- MongoDB 3.4
建议使用shard,配置启动项示例
- pymongo
python调用MongoDB
- talib
技术指标计算库
- anaconda
python 3.5 的版本,如果大于3.5的版本,ctp的接口暂时不能用,因为编译问题,后续可以解决
- Linux Ubuntu
开发环境是ubuntu,当然也可以在windows下用,但是数据库的配置和ctp等交易接口需要重新做
- 安装AmazingQuant
pip install AmazingQuant 直接安装
# -*- coding: utf-8 -*-
__author__ = "gao"
import numpy as np
import talib
# import strategy基类
from AmazingQuant.strategy_center.strategy import *
# import 交易模块
from AmazingQuant.trade_center.trade import Trade
# 继承strategy基类
class MaStrategy(StrategyBase):
def initialize(self):
# 设置运行模式,回测或者交易
self.run_mode = RunMode.BACKTESTING.value
# 设置回测资金账号
self.account = ["test0", "test1"]
# 设置回测资金账号资金量
self.capital = {"test0": 2000000, "test1": 1000}
# 设置回测基准
self.benchmark = "000300.SH"
# 设置复权方式
self.rights_adjustment = RightsAdjustment.NONE.value
# 设置回测起止时间
self.start = "2015-01-11"
self.end = "2016-01-16"
# 设置运行周期
self.period = "daily"
# 设置股票池
self.universe = ['000001.SZ', '000002.SZ', '000008.SZ', '000060.SZ', '000063.SZ', '000069.SZ', '000100.SZ',
'000157.SZ', '000166.SZ', '000333.SZ', '000338.SZ', '000402.SZ', '000413.SZ', '000415.SZ',
'000423.SZ', '000425.SZ', '000503.SZ', '000538.SZ', '000540.SZ', '000559.SZ', '000568.SZ',
'000623.SZ', '000625.SZ', '000627.SZ', '000630.SZ', '000651.SZ', '000671.SZ', '000686.SZ',
'000709.SZ', '000723.SZ', '000725.SZ', '000728.SZ', '000738.SZ', '000750.SZ', '000768.SZ',
'000776.SZ', '000783.SZ', '000792.SZ', '000826.SZ', '000839.SZ', '000858.SZ', '000876.SZ',
'000895.SZ', '000898.SZ', '000938.SZ', '000959.SZ', '000961.SZ', '000963.SZ', '000983.SZ',
'001979.SZ', '002007.SZ', '002008.SZ', '002024.SZ', '002027.SZ', '002044.SZ', '002065.SZ',
'002074.SZ', '002081.SZ', '002142.SZ', '002146.SZ', '002153.SZ', '002174.SZ', '002202.SZ',
'002230.SZ', '002236.SZ', '002241.SZ', '002252.SZ', '002292.SZ', '002294.SZ', '002304.SZ',
'002310.SZ', '002352.SZ', '002385.SZ', '002411.SZ', '002415.SZ', '002424.SZ', '002426.SZ',
'002450.SZ', '002456.SZ', '002460.SZ', '002465.SZ', '002466.SZ', '002468.SZ', '002470.SZ',
'002475.SZ', '002500.SZ', '002508.SZ', '002555.SZ', '002558.SZ', '002572.SZ', '002594.SZ',
'002601.SZ', '002602.SZ', '002608.SZ', '002624.SZ', '002673.SZ', '002714.SZ', '002736.SZ',
'002739.SZ', '002797.SZ', '002831.SZ', '002839.SZ', '002841.SZ', '300003.SZ', '300015.SZ',
'300017.SZ', '300024.SZ', '300027.SZ', '300033.SZ', '300059.SZ', '300070.SZ', '300072.SZ',
'300122.SZ', '300124.SZ', '300136.SZ', '300144.SZ', '300251.SZ', '300315.SZ', '600000.SH',
'600008.SH', '600009.SH', '600010.SH', '600011.SH', '600015.SH', '600016.SH', '600018.SH',
'600019.SH', '600021.SH', '600023.SH', '600028.SH', '600029.SH', '600030.SH', '600031.SH',
'600036.SH', '600038.SH', '600048.SH', '600050.SH', '600061.SH', '600066.SH', '600068.SH',
'600074.SH', '600085.SH', '600089.SH', '600100.SH', '600104.SH', '600109.SH', '600111.SH',
'600115.SH', '600118.SH', '600153.SH', '600157.SH', '600170.SH', '600177.SH', '600188.SH',
'600196.SH', '600208.SH', '600219.SH', '600221.SH', '600233.SH', '600271.SH', '600276.SH',
'600297.SH', '600309.SH', '600332.SH', '600340.SH', '600352.SH', '600362.SH', '600369.SH',
'600372.SH', '600373.SH', '600376.SH', '600383.SH', '600390.SH', '600406.SH', '600415.SH',
'600436.SH', '600482.SH', '600485.SH', '600489.SH', '600498.SH', '600518.SH', '600519.SH',
'600522.SH', '600535.SH', '600547.SH', '600549.SH', '600570.SH', '600583.SH', '600585.SH',
'600588.SH', '600606.SH', '600637.SH', '600649.SH', '600660.SH', '600663.SH', '600674.SH',
'600682.SH', '600685.SH', '600688.SH', '600690.SH', '600703.SH', '600704.SH', '600705.SH',
'600739.SH', '600741.SH', '600795.SH', '600804.SH', '600816.SH', '600820.SH', '600827.SH',
'600837.SH', '600871.SH', '600886.SH', '600887.SH', '600893.SH', '600895.SH', '600900.SH',
'600909.SH', '600919.SH', '600926.SH', '600958.SH', '600959.SH', '600977.SH', '600999.SH',
'601006.SH', '601009.SH', '601012.SH', '601018.SH', '601021.SH', '601088.SH', '601099.SH',
'601111.SH', '601117.SH', '601118.SH', '601155.SH', '601163.SH', '601166.SH', '601169.SH',
'601186.SH', '601198.SH', '601211.SH', '601212.SH', '601216.SH', '601225.SH', '601228.SH',
'601229.SH', '601288.SH', '601318.SH', '601328.SH', '601333.SH', '601336.SH', '601375.SH',
'601377.SH', '601390.SH', '601398.SH', '601555.SH', '601600.SH', '601601.SH', '601607.SH',
'601608.SH', '601611.SH', '601618.SH', '601628.SH', '601633.SH', '601668.SH', '601669.SH',
'601688.SH', '601718.SH', '601727.SH', '601766.SH', '601788.SH', '601800.SH', '601818.SH',
'601857.SH', '601866.SH', '601872.SH', '601877.SH', '601878.SH', '601881.SH', '601888.SH',
'601898.SH', '601899.SH', '601901.SH', '601919.SH', '601933.SH', '601939.SH', '601958.SH',
'601966.SH', '601985.SH', '601988.SH', '601989.SH', '601991.SH', '601992.SH', '601997.SH',
'601998.SH', '603160.SH', '603799.SH', '603833.SH', '603858.SH', '603993.SH']
# 设置在运行前是否缓存日线,分钟线等各个周期数据
self.daily_data_cache = True
print(self.universe)
# 回测滑点设置,按固定值0.01,20-0.01 = 19.99;百分比0.01,20*(1-0.01) = 19.98;平仓时用"+"
self.set_slippage(stock_type=StockType.STOCK.value, slippage_type=SlippageType.SLIPPAGE_FIX.value, value=0.01)
# 回测股票手续费和印花税,卖出印花税,千分之一;开仓手续费,万分之三;平仓手续费,万分之三,最低手续费,5元
# 沪市,卖出有万分之二的过户费,加入到卖出手续费
self.set_commission(stock_type=StockType.STOCK_SH.value, tax=0.001, open_commission=0.0003,
close_commission=0.0003,
close_today_commission=0, min_commission=5)
# 深市不加过户费
self.set_commission(stock_type=StockType.STOCK_SZ.value, tax=0.001, open_commission=0.0003,
close_commission=0.0005,
close_today_commission=0, min_commission=5)
def handle\_bar(self, event):
# 取当前bar的持仓情况
available_position_dict = {}
for position in Environment.bar_position_data_list:
available_position_dict[position.instrument + "." + position.exchange] = position.position - position.frozen
# 当前bar的具体时间戳
current_date = data_transfer.millisecond_to_date(millisecond=self.timetag, format="%Y-%m-%d")
# 时间戳转换成int,方便后面取数据
current_date_int = data_transfer.date_str_to_int(current_date)
print(current_date)
# 取数据实例
data_class = GetData()
# 循环遍历股票池
for stock in self.universe:
# 取当前股票的收盘价
close_price = data_class.get_market_data(Environment.daily_data, stock_code=[stock], field=["close"],
end=current_date)
# print(self.start, current\_date)
close_array = np.array(close_price)
if len(close_array) > 0:
# 利用talib计算MA
ma5 = talib.MA(np.array(close_price), timeperiod=5)
ma20 = talib.MA(np.array(close_price), timeperiod=20)
# print(type(close\_price.keys()))
# 过滤因为停牌没有数据
if current_date_int in close_price.keys():
# 如果5日均线突破20日均线,并且没有持仓,则买入这只股票100股,以收盘价为指定价交易
if ma5[-1] > ma20[-1] and stock not in available_position_dict.keys():
Trade(self).order_shares(stock_code=stock, shares=100, price_type="fix",
order_price=close_price[current_date_int],
account=self.account[0])
print("buy", stock, 1, "fix", close_price[current_date_int], self.account)
# 如果20日均线突破5日均线,并且有持仓,则卖出这只股票100股,以收盘价为指定价交易
elif ma5[-1] < ma20[-1] and stock in available_position_dict.keys():
Trade(self).order_shares(stock_code=stock, shares=-100, price_type="fix",
order_price=close_price[current_date_int],
account=self.account[0])
print("sell", stock, -1, "fix", close_price[current_date_int], self.account)
if __name__ == "\_\_main\_\_":
# 测试运行完整个策略所需时间,目前没有做过多优化,
# 300只股票,日线数据,一年的时间区间,4000多次交易记录,在我的虚拟机大概80s,换个性能稍好点的机器,应该会快很多
from AmazingQuant.utils.performance_test import Timer
time_test = Timer(True)
with time_test:
# 运行策略,设置是否保存委托,成交,资金,持仓
MaStrategy().run(save_trade_record=True)
- 自动生成回测结果
产生的委托,成交,资金,持仓的cvs文件写入到策略所在文件夹
- 自动生成回测报告
回测报告是html格式,可在浏览器中打开查看,效果如下图:
目前已实现根据vnpy的方式封装的使用boost对CTP的C++接口进行python3.5的封装,后续将实现与broker_engine的对接
- 已实现
- 数据库搭建
- 读取数据
- 策略运行回测
- 回测交易记录的保存和分析
- 实盘CTP接口的封装
- 即将实现
- 各种数据的对接
例如股票的分钟数据、股票财务数据、股票板块成分股、期货分钟数据、日线数据等
- CTP等交易接口与broker_engine对接
CTP、xSpeed等
- 对回测区间的每一根bar的交易和持仓情况可视化
- 回测分析模块的丰富
增加brison、FAMA等各种绩效归因模型的分析和可视化
Python中文社区作为一个去中心化的全球技术社区,以成为全球20万Python中文开发者的精神部落为愿景,目前覆盖各大主流媒体和协作平台,与阿里、腾讯、百度、微软、亚马逊、开源中国、CSDN等业界知名公司和技术社区建立了广泛的联系,拥有来自十多个国家和地区数万名登记会员,会员来自以公安部、工信部、清华大学、北京大学、北京邮电大学、中国人民银行、中科院、中金、华为、BAT、谷歌、微软等为代表的政府机关、科研单位、金融机构以及海内外知名公司,全平台近20万开发者关注。
往期开源项目介绍
▼ 点击下方阅读原文参与开源项目计划报名或推荐
