目前个人觉得国内AI比较好用的工具有两个:
Kimi智能助手(kimichat):https://kimi.moonshot.cn/,擅长文献分析总结
秘塔AI:https://metaso.cn/,擅长高效搜索网络信息
将这两个工具结合使用,可以大大加快写作学术论文的进度。
在写一篇学术论文时,通常会遵循以下几个步骤:确定研究目的、提出问题、收集和分析数据、得出结论、并给出建议。这个框架适用于大多数类型的学术论文,无论是在社会科学、自然科学还是工程技术等领域。下面我们将详细讨论每个部分如何使用Kimichat和秘塔AI来帮助完成一篇完整的学术论文:
●选题:选择一个自己感兴趣且具有研究价值的主题,这是研究成功的前提。
在秘塔AI中输入提示词:我正在写一篇关于生成式AI和护理主题的学术论文,请给出5个比较有创新有研究价值的选题
秘塔AI不仅有学术搜索,还生成了一个思维导图:
下面是Kimichat的提示词和回答:
我正在写一篇关于生成式AI和护理主题的学术论文,请联网检索给出5个比较有创新有研究价值的选题
综合以上两个答案,最终决定选择“生成式AI在护理教育的应用”作为选题。
提示词:我正在写一篇关于“生成式AI在护理教育的应用”主题的学术论文,这些选题有哪些创新处?有哪些理论贡献?有哪些实际用处?
提示词之选题的评估:
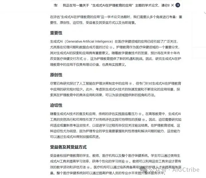
我正在写一篇关于“生成式AI在护理教育的应用”主题的学术论文,请你对这个选题进行严格的评估,评估的角度包括这个选题是否重要?是否原创?是否具有迫切性?谁可以从研究问题的解决方案中受益以及如何受益?当前选题出现的背景是什么?
●文献回顾(文献综述):广泛阅读相关领域的文献,了解该领域的研究现状和发展趋势,为自己的研究定位和深化提供依据。
提示词:
你是一个论文写作高手,我正在写一篇关于“生成式AI在护理教育的应用”主题的学术论文,希望你帮我完成文献回顾的任务。请列出该领域的相关文献,说明该领域的研究现状和发展趋势。
Kimi的回复:
●明确研究问题和目标:在充分的文献回顾基础上,明确自己的研究问题和研究目标,这将指导后续的研究工作。
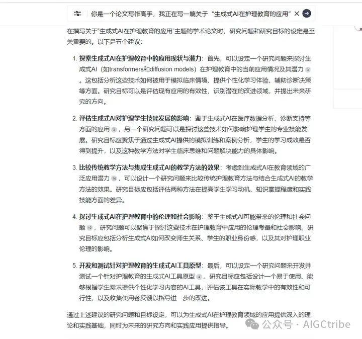
你是一个论文写作高手,我正在写一篇关于“生成式AI在护理教育的应用”主题的学术论文,你认为研究问题和研究目标该如何设定?给出5个建议
最终根据kimi的回复,选定研究目标和问题为:
研究问题: 生成式AI在护理教育中的最佳实践和实施策略是什么?
研究目标: 基于现有研究和案例分析,提出一系列实施生成式AI的策略和最佳实践,旨在最大化其在护理教育中的潜在益处,同时减少潜在的风险和挑战。
●设计研究方案:根据研究问题和目标,设计合理的研究方案,包括研究方法、数据收集和分析方法等。
你是一个论文写作高手,我正在写一篇学术论文,研究问题是: 生成式AI在护理教育中的最佳实践和实施策略是什么?研究目标是: 基于现有研究和案例分析,提出一系列实施生成式AI的策略和最佳实践,旨在最大化其在护理教育中的潜在益处,同时减少潜在的风险和挑战。根据以上研究问题和目标,给我设计合理的研究方案,包括研究方法、数据收集和分析方法等。研究方法应该主要为文献研究、案例分析。
根据秘塔AI的回复,论文的研究方案为:
研究方法为文献回顾和案例分析;
数据收集主要通过深度访谈等方式收集定性数据;
数据分析采用内容分析和比较分析方法;
●撰写论文大纲:在明确了研究内容和结构后,撰写论文的大纲,这有助于组织材料和思路。
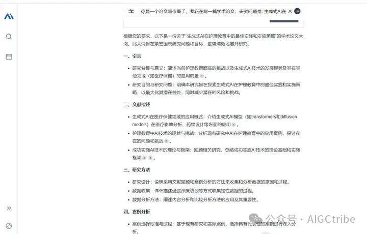
你是一个论文写作高手,我正在写一篇学术论文,研究问题是: 生成式AI在护理教育中的最佳实践和实施策略是什么?研究目标是: 基于现有研究和案例分析,提出一系列实施生成式AI的策略和最佳实践,旨在最大化其在护理教育中的潜在益处,同时减少潜在的风险和挑战。研究方案为:研究方法为文献回顾和案例分析;数据收集主要通过深度访谈等方式收集定性数据;数据分析采用内容分析和比较分析方法。根据以上要求,撰写出论文的大纲。大纲要逻辑清晰,紧密围绕研究问题和研究目标。
Kimi的回复:
●正式写作:按照大纲进行正式写作,注意遵循学术论文的写作规范和格式要求。
大纲确定好后,可以一部分一部分的让AI给出写作草稿,然后进行选择。
提示词:
你是一个论文写作高手,我正在写一篇学术论文,研究问题是: 生成式AI在护理教育中的最佳实践和实施策略是什么?研究目标是: 基于现有研究和案例分析,提出一系列实施生成式AI的策略和最佳实践,旨在最大化其在护理教育中的潜在益处,同时减少潜在的风险和挑战。研究方案为:研究方法为文献回顾和案例分析;数据收集主要通过深度访谈等方式收集定性数据;数据分析采用内容分析和比较分析方法。
论文大纲的第一部分是引言,第一章是研究背景,内容包括:生成式AI的定义和重要性、
护理教育中技术应用的现状。
根据以上情况,撰写论文第一章研究背景的内容,要求字数在2000字左右,文笔简洁流畅。
●修改和完善:初稿完成后,进行多轮修改和完善,可以让AI扮演导师或同行进行评审,以提高论文的质量。
Kimichat的提示词:
你现在是护理学院的高级教授、研究生导师。附件是论文的初稿,请给出详细而具体的修改建议。
●提交和答辩:完成所有修改后,提交论文,并准备答辩材料,进行论文答辩。
Kimi的提示词:
附件是我的论文,我要进行进行论文答辩,请准备一份答辩材料
这个流程涵盖了从选题到最终提交的全过程,每一步都是基于前一步的基础上进行的,需要作者投入大量的时间和精力。借助Kimi智能助手和秘塔AI这些AI工具,则可以大大提高效率,减少不少重复性但耗时的简单工作,而把时间和精力聚焦在论文的核心。
