PID算法是过程控制中最为广泛的一种自动控制器,由于其存在原理简单,易于实现,适用面广,控制参数相互独立,参数的选定比较简单等优点,并且在理论上可以证明,对于过程控制的典型对象——“一阶滞后+纯滞后”与“二阶滞后+纯滞后”的控制对象,PID被认为是一种最优的控制。今天我们就来聊一聊PID算法的原理及其如何调参。
01
概述
PID算法有什么用呢?通俗来说就是设定一个输出目标,我们的系统会传出一个实际的输出值,如果实际的输出值和期望的输出值存在误差,则PID算法会根据误差修正我们的输出,使之最后达到我们期望的输出目标。举例来说,夏天房间太热,我们希望我们的室温能降低到一个舒适的温度(比如24度),所以我们会开空调给房间吹冷风降温,但是冷风吹多了人体会觉得过冷,吹少了又会觉得还是太热,而PID算法需要解决的问题就是控制冷风的输出量使最后室温能维持在我们之前预设的温度之上,同样的例子还有无人机的精准悬停以及机器人的姿态调整等等。
那究竟何为PID算法呢?PID即:Proportional(比例),Integral(积分),Differential(微分)的缩写。顾名思义,即整个算法由比例、积分和微分三个环节所组成,具体公式如下:这里即为比例常数,为积分常数,为微分常数。
为了更好的说明PID算法的计算过程我们用一个小学常见的应用题举例。假设小明有一个水缸里面有高度0.2m的水,现在小明需要将水缸里的水增加到高度为1m,问小明应该怎么做?
02
比例项
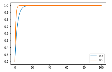
初看这道题,最简单的做法即直接加入1m-0.2m=0.8m*1高度的水就能将问题解决(这里将公式中设为1,和设为0),但是现实生活中的问题通常要远比这个复杂,通常我们并不能直接找到合适值,所以我们通常会先设置一个较小的,这样我们可以通过不断的迭代不断的逼近我们预设的高度。下图为设为0.3和0.5迭代的过程曲线。
03
积分项
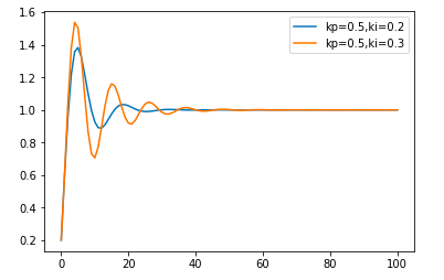
现在题目难度升级,目标1m没变,原来有0.2m的水也没变,但是水缸里破了一个洞,使得每次加水都会有大概0.1m高的水流出来,问小明又应该怎么加水?增加了水的流出使得如果仅考虑比例项则并不能将问题解决,因为假设设为0.5,则最后的水的高度会维持在0.8m的高度(因为每次加的水与流失的水刚好相等)。这就需要引入一个稳态误差的概念,即当系统达到稳态时与目标的误差。稳态误差是无法仅通过比例进行消除的,因为无论你设为多少,因为系统中存在流出,则必然存在一个平衡点,使得增加的量与减少的量相等,而此时的误差即是稳态误差。
那稳态误差应该如何消除呢?聪明的学者想到如果我们能多增加一个水龙头,使这个水龙头增加的水刚好等于流出的水,将问题退化为一开始较为简单的问题,这样我们就可以通过之前的方法加以解决。上图为增加了积分项之后的曲线图,可以看到虽然过程很曲折但是最终还是来到了1。为什么积分项的引入能解决问题呢?那是因为只要系统中存在误差积分项就会进行累积,直到积分项和流出的相等,才会平衡。
04
微分项
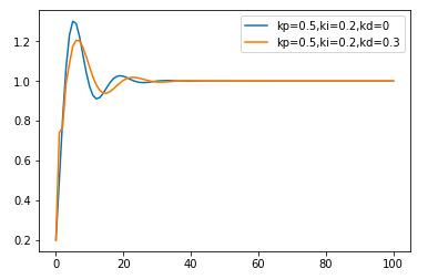
观察前面的图,会发现虽然问题解决了但是总会曲线总会往上陡增一会才慢慢趋于平缓,且随着积分系数的增加,曲线陡增的量会越多,即会增加超调。那有没有什么办法减少这种超调呢?聪明的学者为此引入微分项,利用微分反映曲线趋势的特点,削弱超调的影响。
05
调参
PID方法的三个系数跟最后产生的曲线图息息相关,因而选择一组合适的参数有着重大意义。下面介绍一个调参的方法帮助我们找到合适的参数。
1、确定比例增益。 P确定比例增益P时,首先去掉PID的积分项和微分项,一般是令Ti=0、Td=0,PID为纯比例调节。输入设定为系统允许的最大值的60%~70%,由0逐渐加大比例增益P,直至系统出现振荡。再反过来,从此时的比例增益P逐渐减小,直至系统振荡消失,记录此时的比例增益P,设定PID的比例增益P为当前值的60%~70%。比例增益P调试完成。
2、确定积分时间常数Ti 。比例增益P确定后,设定一个较大的积分时间常数Ti的初值,然后逐渐减小Ti,直至系统出现振荡,之后在反过来,逐渐加大Ti,直至系统振荡消失。记录此时的Ti,设定PID的积分时间常数Ti为当前值的150%~180%。积分时间常数Ti调试完成。
3、确定微分时间常数Td。 微分时间常数Td一般不用设定,为0即可。若要设定,与确定P和Ti的方法相同,取不振荡时的30%。
06
参考文献
https://zhuanlan.zhihu.com/p/74131690
https://zhidao.baidu.com/question/160575294.html
END
添加助手微信回复研究方向或专业即可加入我们的微信交流群或QQ交流群
扫码关注我们
携手2021年,为梦想启程!
